Главная Случайная страница


Полезное:

Как сделать разговор полезным и приятным Как сделать объемную звезду своими руками Как сделать то, что делать не хочется? Как сделать погремушку Как сделать так чтобы женщины сами знакомились с вами Как сделать идею коммерческой Как сделать хорошую растяжку ног? Как сделать наш разум здоровым? Как сделать, чтобы люди обманывали меньше Вопрос 4. Как сделать так, чтобы вас уважали и ценили? Как сделать лучше себе и другим людям Как сделать свидание интересным?


Категории:

АрхитектураАстрономияБиологияГеографияГеологияИнформатикаИскусствоИсторияКулинарияКультураМаркетингМатематикаМедицинаМенеджментОхрана трудаПравоПроизводствоПсихологияРелигияСоциологияСпортТехникаФизикаФилософияХимияЭкологияЭкономикаЭлектроника






Применение ключевых транзисторов в схемах электронных балластов





 

Для применения в схемах электронных балластов для флуоресцентных ламп компанией «ON Semiconductor» специально выпускается серия дискретных ключевых транзисторов (биполярных и IGBT) серии PowerLux [4]. Питание ламп дневного света от данных преобразователей обеспечивается переменным током частотой 20...60 кГц, наиболее оптимальной для характеристик светоотдачи и КПД. На сегодняшний день в качестве типовых схем электронных балластов используют обратноходовые инверторы, а также резонансные схемы источников тока и напряжения.

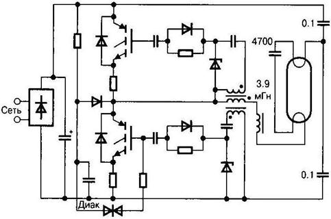
По ряду технических (допустимое напряжение ключа, токовая перегрузка) и стоимостных показателей наиболее предпочтительными являются схемы полумостовой конфигурации, в которых используется резонансная последовательная LC-цепь для обеспечения напряжения зажигания лампы (рис. 4.44 и рис. 4.45).

Главным ограничивающим фактором применения МДП-транзисторов стандартной технологии является относительно высокое сопротивление открытого канала, для уменьшения которого приходится увеличивать относительные размеры полупроводникового кристалла. Поэтому более перспективным выглядит применение ключевых транзисторов типа CoolMOS (рис. 4.46).

Рис. 4.45

 

На примере полумостовой схемы с последовательным резонансным LC-контуром рассмотрим особенности применения биполярного транзисторного ключа.

Рис. 4.46

 

Принцип работы преобразователя определяется характером нагрузки, в данном случае характеристиками флуоресцентной лампы. Для обеспечения ионизации газа внутри лампы и ее зажигания используется последовательный резонанс напряжения, в результате которого возрастает напряжение на конденсаторе, подключенном параллельно лампе. Максимальное напряжение, которое может быть получено на нагрузке, определяется уравнением:

(4.80)

где Е – напряжение питания полумостовой схемы;

Q –добротность последовательного RLC-контура.

На рис. 4.47 представлена характеристика изменения комплексного сопротивления нагрузки от частоты переключения транзистора. При начальном запуске преобразователя частота управления несколько выше резонансной и точка покоя по переменному току находится в зоне, обозначенной буквой А. Это так называемая область предварительного разогрева накальных нитей лампы.

Данный режим необходим для дальнейшего более эффективного запуска режима зажигания лампы, а также для продления срока ее службы. Затем частота понижается, и линия нагрузки перемещается в зону В. Ток схемы растет, и в результате явления резонанса напряжение на емкости С увеличивается до необходимого уровня зажигания лампы. Так как сопротивление лампы после зажигания уменьшается, емкость С оказывается частично шунтированной. Это изменяет характеристику нагрузки (сдвиг влево на рис. 4.47), а точка покоя перемещается в зону установившегося состояния (зона Д). При этом ток в схеме определяется главным образом индуктивностью L и напряжением питания преобразователя.

Осциллограммы коллекторного тока и напряжения ключа для режима запуска схемы и установившегося состояния представлены на рис. 4.48.

Рис. 4.47

Выбор типа ключевого транзистора в данной схеме определяется предельным значением рабочего напряжения, режимом токовой нагрузки, а также максимально допустимой мощностью потерь. Напряжение питания полумостовой схемы определяется как максимальное напряжение питающей сети:

(4.81)

где VEF = 220B – действующее значение напряжения сети переменного тока.

С учетом изменения напряжения сети в пределах 15% и необходимости некоторого запаса минимальный класс рабочего напряжения ключа выбирается равным:

(4.82)

где V(BR)CEO — напряжение пробоя коллектор—эмиттер при оборванной базе.

Поскольку режим оборванной базы на практике не используется, для биполярных транзисторов устанавливается параметр — напряжение пробоя коллектор—эмиттер с учетом смещения базовой цепи (V(BR)CER, V(BR)CEV, и т.п.), которое значительно больше, чем напряжение V(BR)CEO. Для предельного варианта закороченной базы:

(4.83)

При определении токовой нагрузки ключа необходимо учитывать значение тока в установившемся состоянии и в режиме запуска схемы, а так-же провести оценку изменения коэффициента усиления тока hFE в заданном диапазоне рабочего тока.

Максимальное значение тока в установившемся режиме IC(max) определяется конфигурацией силовой схемы, характером нагрузки и мощностью лампы. Для полумостовой схемы с учетом практически линейного закона изменения тока и для стандартной мощности применяемых на сегодня в Европе ламп PL = 55 Вт значение тока IC(max) можно рассчитать по формуле:


(4.84)

В режиме запуска максимальные токи увеличиваются в 4...5 раз по сравнению с установившимся режимом, поэтому необходимо выбирать транзисторы на рабочий ток = 4 А.

Рассчитанным значениям соответствует биполярный транзистор серии PowerLux D2 типа BUL45D2 с параметрами V(BR)CES = 700В и IC(max) = 4А. Транзисторы данного типа имеют гарантированное минимальное значение параметра hFE = 20 с разбросом ±30% для комнатной температуры 25°С и токовой нагрузки 1А. При управляющем базовом токе IB = 0.25А это обеспечивает гарантированное насыщение транзистора (VBE(sat) = 1В, VCE(sat) = 0.4В) во всем диапазоне токовой нагрузки.

Максимальная температура внутри корпуса электронного балласта устанавливается равной 70°С. Максимально допустимая температура перехода TJ(max) для приборов типа BUL45D2 равна 150°С. Для заданного режима нагрузки ключа необходимо провести оценку мощности потерь и убедиться, что температура структуры ниже допустимого уровня.

Дополнительные данные для расчета:

Частота переключения f = 40 кГц;

Длительность открытого состояния ключа tp = 12.5 мкс;

Время спада тока ключа tF = 100 не;

Тепловое сопротивление переход—окружающая среда (при работе ключа без охладителя) RThJA = 62.5°С/Вт (тип корпуса ТО220);

Мощность потерь на переключение (выключение):

(4.85)

Мощность потерь в открытом состоянии:

(4.86)

Мощность потерь на управление:

(4.87)

Температура перехода:

(4.88)

а

б

Рис. 4.48







Date: 2015-05-09; view: 1224; Нарушение авторских прав



mydocx.ru - 2015-2026 year. (0.371 sec.) Все материалы представленные на сайте исключительно с целью ознакомления читателями и не преследуют коммерческих целей или нарушение авторских прав - Пожаловаться на публикацию