Главная Случайная страница


Полезное:

Как сделать разговор полезным и приятным Как сделать объемную звезду своими руками Как сделать то, что делать не хочется? Как сделать погремушку Как сделать так чтобы женщины сами знакомились с вами Как сделать идею коммерческой Как сделать хорошую растяжку ног? Как сделать наш разум здоровым? Как сделать, чтобы люди обманывали меньше Вопрос 4. Как сделать так, чтобы вас уважали и ценили? Как сделать лучше себе и другим людям Как сделать свидание интересным?


Категории:

АрхитектураАстрономияБиологияГеографияГеологияИнформатикаИскусствоИсторияКулинарияКультураМаркетингМатематикаМедицинаМенеджментОхрана трудаПравоПроизводствоПсихологияРелигияСоциологияСпортТехникаФизикаФилософияХимияЭкологияЭкономикаЭлектроника






Линейные алгоритмы





Линейные алгоритмы представляют собой ряд действий, которые выполняются последовательно от начала до конца программы (структура следования). Инженерные задачи при расчетах каких-либо устройств или схем по формулам часто выполняются по линейным алгоритмам.

Наибольшая часть реальных практических задач представляет собой циклические и ветвящиеся алгоритмы. Однако в составе самих ветвящихся и циклических алгоритмов есть линейные участки.

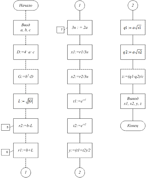
Пример 1. Составить схему алгоритма вычисления медиан треугольника со сторонами a, b, c по формулам (рис. 17):

При организации решения задачи для исключения повторений сначала вычислим величины 2a2, 2b2, 2с2.

Пример 2. Составить схему алгоритма вычисления значения функций (рис. 18):

y = (e-x1+e-x2)/2 и

где

Промежуточные результаты присваиваем произвольно выбранным переменным. При наименовании переменных в имя переменной вкладывают смысл. Например, r2 — числитель второй дроби в блоке 5; r1 — числитель первой дроби в блоке 6; Зн — знаменатель в блоке 7.


 

Рис. 17.


 

Рис. 18.

 

 








Date: 2015-06-06; view: 689; Нарушение авторских прав



mydocx.ru - 2015-2026 year. (0.893 sec.) Все материалы представленные на сайте исключительно с целью ознакомления читателями и не преследуют коммерческих целей или нарушение авторских прав - Пожаловаться на публикацию