Главная Случайная страница


Полезное:

Как сделать разговор полезным и приятным Как сделать объемную звезду своими руками Как сделать то, что делать не хочется? Как сделать погремушку Как сделать так чтобы женщины сами знакомились с вами Как сделать идею коммерческой Как сделать хорошую растяжку ног? Как сделать наш разум здоровым? Как сделать, чтобы люди обманывали меньше Вопрос 4. Как сделать так, чтобы вас уважали и ценили? Как сделать лучше себе и другим людям Как сделать свидание интересным?


Категории:

АрхитектураАстрономияБиологияГеографияГеологияИнформатикаИскусствоИсторияКулинарияКультураМаркетингМатематикаМедицинаМенеджментОхрана трудаПравоПроизводствоПсихологияРелигияСоциологияСпортТехникаФизикаФилософияХимияЭкологияЭкономикаЭлектроника






Мостиковые схемы





 

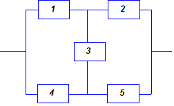
Мостиковой структурой называется параллельное соединение последовательных цепочек элементов с диагональными элементами, включенными между узлами различных параллельных ветвей (рис.5.8, а, б). Работоспособность такой системы зависит не только от количества отказавших элементов, но и от их положения в структурной схеме. при одновременном отказе элементов 1 и 4, или 2 и 5, или 2, 3 и 4 и т.д. схема (рис. 5.8) окажется неработоспособной. Но отказ элементов 1 и 5, или 2 и 4, или 1, 3 и 4, или 2, 3 и 5 к отказу системы не приводит.

 

 
 
б)

Для расчёта надёжности мостиковых систем можно воспользоваться методом прямого перебора, как для систем “ m из n “ (п. 5.5.1.), но при анализе работоспособности каждого состояния системы необходимо учитывать не только число отказавших элементов, но и их положение в схеме (табл. 5.3). Вероятность безотказной работы системы определяется как сумма вероятностей всех работоспособных состояний:

 


(5.21)

 

Для элементовс равной надёжностью

 

(5.22)

 

Метод прямого перебора эффективен только при малом количестве элементов n, поскольку число состояний системы составляет . Например, для схемы на рисунке 5.8,б их количество составит уже . Если рассматривать только сочетания, отвечающие работоспособному (или неработоспособному) состоянию системы в целом, то это упростит расчёт.

При расчете мостиковых систем используется также метод логических схем с применением алгебры логики (булевой алгебры). Суть этого метода в составлении для ТС формулы алгебры логики, определяющей условие работоспособности системы. для каждого элемента и системы в целом рассматриваются два противоположных события – отказ и сохранение работоспособности.

 

Таблица состояний мостиковой системы

 

Таблица 5.4

№ сост. Состояние элементов Состояние системы Вероятность состояния
            в общем случае при равнонадежных элементах
                 
  + + + + + +
  + + + + - +
                 
  + + + - + +  
  + + - + + +  
  + - + + + +  
  - + + + + +  
  + + + - - -
  + + - + - +  
  + - + + - +  
  - + + + - +  
  + + - - + +  
  + - + - + +  
  - + + - + +  
  + - - + + +  
  - + - + + +  
  - - + + + -  
  + + - - - -
  + - + - - -  
  - + + - - -  
  + - - - + -  
  - + - - + +  
  - - - + + -  
  + - - + - +  
  - + - + - -  
  - - + - + -  
  - - + + - -  
  + - - - - -
  - + - - - -  
  - - + - - -  
  - - - + - -  
  - - - - + -  
  - - - - - -

 

Для составления логической схемы можно воспользоваться методами минимальных путей и минимальных сечений.

Метод минимальных путей дает точное значение только для сравнительно простых систем с небольшим числом элементов. Для более сложных систем результат расчета является нижней границей вероятности безотказной работы.

Метод минимальных сечений применяется для расчёта верхней границы вероятности безотказной работы системы.

Метод минимальных путей для расчета вероятности безотказной работы рассматривается на примере простейшей мостиковой схемы (рис. 5.8,а).

Минимальным путем называется последовательный набор работоспособных элементов системы, который обеспечивает её работоспособность, а отказ любого из них приводит к ее отказу.


Минимальных путей в системе может быть один или несколько. система с последовательным соединением элементов (рис. 5.1) имеет только один минимальный путь, включающий все элементы. В системе с параллельным соединением (рис. 5.2) число минимальных путей совпадает с числом элементов и каждый путь включает один из них.

Для мостиковой системы из пяти элементов (рис. 5.8,а) минимальных путей четыре: (элементы 1 и 4), (2 и 5), (1, 3 и 5), (2, 3 и 5). Логическая схема такой системы (рис. 5.9) составляется таким образом, чтобы все элементы каждого минимального пути были соединены друг с другом последовательно, а все минимальные пути параллельно.

 

 

 

 

 

Рис. 5.9 Логическая схема Рис. 5.10 Логическая схема

мостиковой системы по методу мостиковой системы по методу

минимальных путей минимальных сечений

 

Затем для логической схемы составляется функция алгебры логики по общим правилам расчета вероятности безотказной работы, но вместо символов вероятностей безотказной работы элементов Рi и системы Р используются символы события (сохранения работоспособности элемента ai и системы А). Так, “отказ“ логической схемы рис. 5.9 состоит в одновременном отказе всех четырех параллельных ветвей, а “безотказная работа” каждой ветви – в одновременной безотказной работе ее элементов. Последовательное соединение элементов логической схемы соответствует логическому умножению (“И”), параллельное - логическому сложению (“ИЛИ”). Следовательно, схема на рисунке 5.9 соответствует утверждению: система работоспособна, если работоспособны элементы 1 и 4, или 2 и 5, или 1,3 и 5, или 2,3 и 4. Функция алгебры логики запишется:

 

(5.23)

 

В выражении (5.23) переменные а рассматриваются как булевы, то есть могут принимать только два значения: 0 или 1. Тогда при возведении в любую степень k любая переменная a сохраняет свое значение: . На основе этого свойства функция алгебры логики формула (5.23) может быть преобразована к виду

 

(5.24)

 

Заменив в выражении (5.24) символы событий их вероятностями , получим уравнение для определения вероятности безотказной работы системы

 

(5.25)

 

Для системы равнонадёжных элементов () выражение (5.25) легко преобразуется в формулу (5.22).

Минимальным сечением называется набор неработоспособных элементов, отказ которых приводит к отказу системы, а восстановление работоспособности любого из них – к восстановлению работоспособности системы. Как минимальных путей, так и минимальных сечений может быть несколько. Очевидно, система с параллельным соединением элементов имеет только одно минимальное сечение, включающее все её элементы (восстановление любого восстановит работоспособность системы). В системе с последовательным соединением элементовчисло минимальных путей совпадает с числом элементов, и каждое сечение включает один из них.

В мостиковой системе (рис. 5.8, а) минимальных сечений четыре (элементы 1 и 2), (4 и 5), (1, 3 и 5), (2, 3 и 4). Логическая схема системы (рис.5.9) составляется таким образом, чтобы все элементы каждого минимального сечения были соединены друг с другом параллельно, а все минимальные сечения – последовательно. Аналогично методу минимальных путей, составляется функция алгебры логики.


Безотказная работа логической системы рисунок 5.10 заключается в безотказной работе всех последовательных участков, а отказ каждого из них – в одновременном отказе всех параллельно включенных элементов. Так как схема метода минимальных сечений формулирует условия отказа системы, в ней последовательное соединение соответствует логическому “ИЛИ”, а параллельное – логическому “И”. Схема рисунка 5.10 соответствует формулировке: система откажет, если откажут элементы 1 и 2, или 4 и 5, или 1, 3 и 5, или 2, 3 и 4. Функция алгебры логики запишется

 

(5.26)

После преобразований с использованием свойств булевых переменных выражение (5.26) приобретает форму (5.24), а после замены событий их вероятностями переходит в выражение (5.25).

Таким образом, для мостиковой системы из пяти элементов верхняя и нижняя границы вероятности безотказной работы, полученные методами минимальных сечений и минимальных путей, совпали с точными значениями (5.22), полученными методом прямого перебора. Для сложных систем это может не произойти, поэтому методы минимальных путей и минимальных сечений следует применять совместно.

При анализе надежности ТС можно воспользоваться методом разложения относительно особого элемента, основанным на известной в математической логике теореме о разложении функции логики по любому аргументу.

Согласно этой теореме, можно записать:

 

(5.27)

 

где и – вероятности безотказной работы и отказа i - го элемента, и – вероятности работоспособного состояния системы при условии, что i - й элемент абсолютно надежен и что i – й элемент отказал.

Для мостиковой схемы (рис. 5.8, а) в качестве особого элемента целесообразно выбрать диагональный элемент 3. При мостиковая схема превращается в параллельно – последовательное соединение (рис. 5.11, а), а при – в последовательно – параллельное (рис. 5.11, б).

Для преобразованных схем можно записать:

 

, (5.28)

 

. (5.29)

 

Тогда на основании формулы (5.27) получается:

 

. (5.30)

 

Легко убедиться, что для равнонадёжных элементов формула (5.30) обращается в формулу (5.22).

Этим методом можно воспользоваться и при разложении относительно нескольких “особых” элементов. Например, для двух элементов (i, j) выражение (5.27) примет вид:

 

(5.31)

 

Для мостиковой схемы (рис. 5.8, б) вероятность безотказной работы при разложении относительно диагональных элементов 3 и 6 определяется выражением (5.31):

(5.32)

Выражения для определения вероятности можно составить, выполнив предварительно преобразованные схемы, подобно рисунок 5.11, а, б.

Контрольные вопросы

1 Назовите принцип расчета систем типа “ m из n “.

2 Какими методами рассчитываются мостиковые системы?


3 В чем сущность метода логических схем?

 







Date: 2015-07-17; view: 4431; Нарушение авторских прав



mydocx.ru - 2015-2026 year. (1.519 sec.) Все материалы представленные на сайте исключительно с целью ознакомления читателями и не преследуют коммерческих целей или нарушение авторских прав - Пожаловаться на публикацию