Главная Случайная страница


Полезное:

Как сделать разговор полезным и приятным Как сделать объемную звезду своими руками Как сделать то, что делать не хочется? Как сделать погремушку Как сделать так чтобы женщины сами знакомились с вами Как сделать идею коммерческой Как сделать хорошую растяжку ног? Как сделать наш разум здоровым? Как сделать, чтобы люди обманывали меньше Вопрос 4. Как сделать так, чтобы вас уважали и ценили? Как сделать лучше себе и другим людям Как сделать свидание интересным?


Категории:

АрхитектураАстрономияБиологияГеографияГеологияИнформатикаИскусствоИсторияКулинарияКультураМаркетингМатематикаМедицинаМенеджментОхрана трудаПравоПроизводствоПсихологияРелигияСоциологияСпортТехникаФизикаФилософияХимияЭкологияЭкономикаЭлектроника






Оперативные запоминающие устройства





 

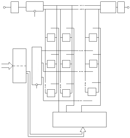
Основу микросхемы ОЗУ (рисунок 46) составляет накопитель информации, который представляет собой матрицу, составленную из элементов памяти. Эти элементы располагаются вдоль строк и столбцов накопителя. Он снабжен управляющими цепями для установки элемента в любой из трех режимов: режим хранения, в котором он отключается от входа и выхода микросхемы; режим чтения, в котором содержащаяся в элементе памяти (ЭП) информация выдается на выход микросхемы; режим записи, при котором в ЭП записывается новая поступающая с входа микросхемы информация.

 

 

ЭП
ЭП
ЭП
ЭП
ЭП
ЭП
ЭП
ЭП
ЭП
ВК
П2
П1
Дешифратор столбцов
Шина адреса
Регистр адреса
 
Усилитель чтения
Усилитель записи
T
Вых
Вх

Рисунок 46 – Структура оперативного запоминающего устройства

 

Каждому ЭП соответствует номер, называемый адресом элемента памяти. Для определения требуемого ЭП указывается строка и столбец этого ЭП в накопителе. Адрес ЭП в виде двоичного числа принимается по линиям, передающим адрес в регистр адреса (см. рисунок 46). Число строк и столбцов накопителя выбирается равным целой степени 2. Разряды регистра адреса делятся на две группы: одна группа определяет двоичный номер строки, в которой в накопителе расположен ЭП, другая группа разрядов адреса подается на соответствующий дешифратор: дешифратор строк и дешифратор столбцов. Каждый дешифратор создает на одной из своих выходных цепей уровень логической единицы (на остальных выводах дешифратора устанавливается уровень логического нуля): выбранный ЭП оказывается под воздействием уровня логической единицы одновременно по цепям строки и столбца.

При чтении содержимое ЭП выдается на усилитель чтения и с него – на выходной триггер и вывод микросхемы. Режим записи устанавливается подачей сигнала «Запись» на выход разрешения записи (РЗ). При уровне логического нуля на входе РЗ открывается усилитель записи, в битах информация со входа данных поступает в выбранный ЭП и запоминается в нем. Указанные процессы происходят в том случае, если на входе выбора соответствующего кристалла запоминающего устройства действует активный уровень логического нуля. Таким образом, микросхема ЗУ позволяет обращаться к заданному элементу памяти, адрес которого подается на адресный вход микросхемы.

Объем памяти применяемых микросхем зависит от количества разрядов линий передачи адреса. Для организации памяти общим объемом 256 слов по восемь разрядов на базе микросхем памяти, содержащих 256 элементов памяти, требуется восемь адресных линий (от А 0 до А 7). Для организации памяти объемом 1024 восьмиразрядных слова на базе микросхем, содержащих 1024 элемента памяти, требуется десять адресных линий (от А 0 до А 9).

 

 







Date: 2015-05-04; view: 601; Нарушение авторских прав



mydocx.ru - 2015-2026 year. (0.532 sec.) Все материалы представленные на сайте исключительно с целью ознакомления читателями и не преследуют коммерческих целей или нарушение авторских прав - Пожаловаться на публикацию