Главная Случайная страница


Полезное:

Как сделать разговор полезным и приятным Как сделать объемную звезду своими руками Как сделать то, что делать не хочется? Как сделать погремушку Как сделать так чтобы женщины сами знакомились с вами Как сделать идею коммерческой Как сделать хорошую растяжку ног? Как сделать наш разум здоровым? Как сделать, чтобы люди обманывали меньше Вопрос 4. Как сделать так, чтобы вас уважали и ценили? Как сделать лучше себе и другим людям Как сделать свидание интересным?


Категории:

АрхитектураАстрономияБиологияГеографияГеологияИнформатикаИскусствоИсторияКулинарияКультураМаркетингМатематикаМедицинаМенеджментОхрана трудаПравоПроизводствоПсихологияРелигияСоциологияСпортТехникаФизикаФилософияХимияЭкологияЭкономикаЭлектроника






Межфункциональные схемы





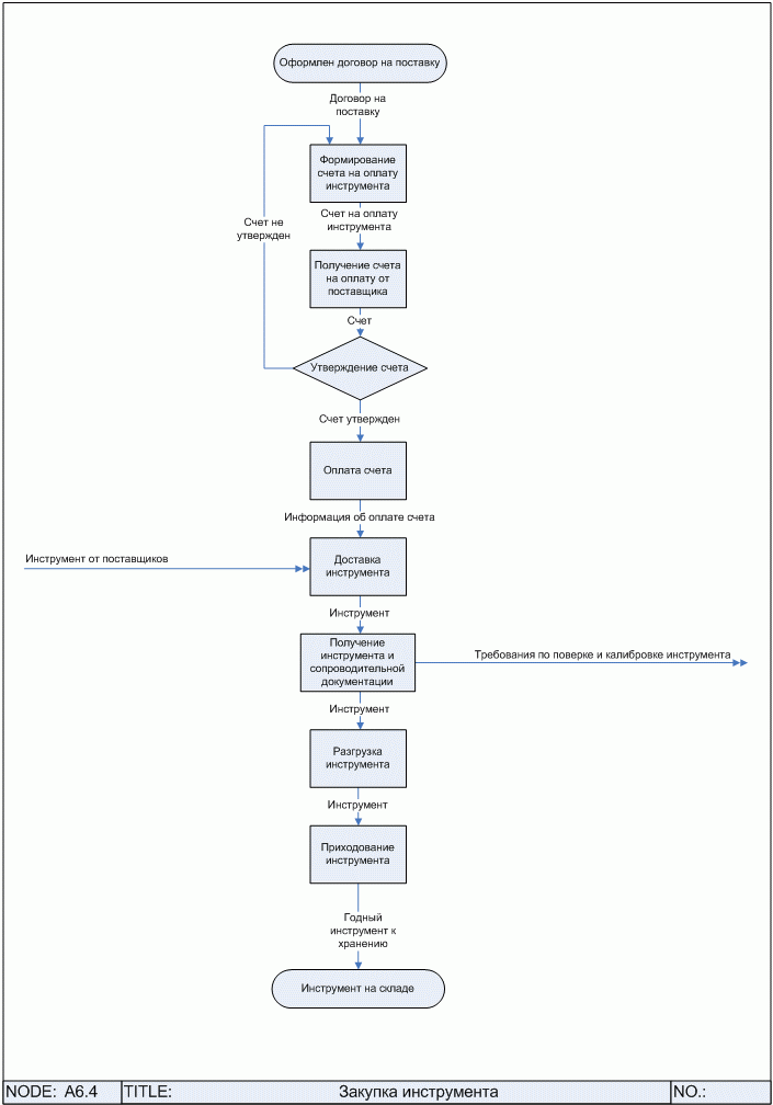
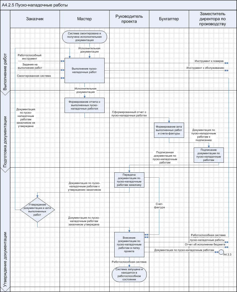
Достаточно распространенным инструментом, с помощью которого можно изображать технологические и информационные связи в процессах проек­та в привязке к системе ответственности, являются межфункциональные схемы (Cross Functional Flowcharts). В программе «Business Studio» эти схемы разбиты на две нотации – «Процесс» (Basic Flowchart) и «Процедура» (Cross Functional Flowchart), которые позволяют задать причинно-следственные связи и временную последовательность выполнения действий процесса (см. рис. 3.21).

Рисунок 3.21. Примеры отображения процессов с использованием нотаций «Процесс» и «Процедура»

Различие между нотациями «Процесс» и «Процедура» состоит в том, что дополнительно к графическим элементам, применяемым в нотации «Процесс», в нотации «Процедура» используются дорожки (Swim Lanes), обозначающие организационные единицы – исполнителей действий процесса. Это позволяет повысить наглядность диаграммы.

Стрелками обозначаются логико-временные отношения между операциями (работами). В таких схемах допускается альтернатив­ность и стохастичность путей реализации процесса. Расположение симво­ла в вертикальной полосе структурной единицы означает ответственность этой единицы за выполнение данной операции.

В таблице 3.9 приведены основные условные обозначения, использу­емые в нотациях «Процесс» и «Процедура».

Таблица 3.9. Графические символы, используемые при разработке межфункциональных схем

Название Графический символ Описание
Событие События отображают стартовые точки процесса/ процедуры, приводящие к началу выполнения процесса/процедуры, и конечные точки, наступлением которых заканчивается выполнение процесса/процедуры. Началом процесса/процедуры считается событие, из которого только исходят стрелки передачи управления. Концом процесса/процедуры считается событие, в которое только входят стрелки передачи управления.
Действие Действие обозначается с помощью прямоугольного блока. Внутри блока помещается название действия. Временная последовательность выполнения действий задается расположением действий на диаграмме процесса/процедуры сверху вниз (слева направо на горизонтальной диаграмме процедуры).
Решение   Элемент, обозначающий выбор следующего действия в зависимости от выполнения условия. Блок «Решение» может иметь несколько входов и ряд альтернативных выходов, один и только один из которых может быть активизирован после проверки условия. Блок «Решение» должен содержать вопрос, решение или условие. Выходящие стрелки помечаются как «Да» или «Нет», или другим способом для учета всех возможных вариантов ответов. Блок «Решение» аналогичен элементу «Исключающее ИЛИ» (XOR) в других нотациях моделирования.
Связь предшествования Стрелки «Связь предшествования» обозначают передачу управления от одного действия к другому, т.е. предыдущее действие должно закончиться прежде, чем начнется следующее. Стрелка, запускающая выполнение действия, изображается входящей в действие сверху. Стрелка, обозначающая передачу управления другому (другим) действию, изображается выходящей из действия снизу. Если стрелка служит только для обозначения передачи управления, то имя стрелки оставляется пустым. Если кроме передачи управления из предыдущего действия в следующее действие поступает Объект(ы), то стрелка именуется и в список объектов стрелки заносится соответствующий Объект(ы).
Дорожки (диаграмма Процедура) Дорожки предназначены для отображения организационных единиц (должности, подразделения, роли, внешнего субъекта) – исполнителей действий процедуры.
Поток объектов       Стрелки «Поток объектов» используются в случаях, когда необходимо показать, что из одного действия объекты передаются в другое, при этом первое действие не запускает выполнения второго. Стрелки «Поток объектов» обозначаются стрелкой с двумя треугольниками. Если обозначение источника Объекта(ов) неважно, то такой Объект показывается стрелкой с туннелированным началом. Если источником Объекта(ов) является одно из действий процедуры/процесса, то такой Объект показывается с помощью стрелки, исходящей из действия-источника и входящей в действие-потребитель, для выполнения которого необходим Объект. При этом действие «Регистрация в журнале «Исходящая корреспонденция» не запускает выполнение действия «Заполнение графы «Номер накладной» в журнале «Исходящая корреспонденция».
Этап Элемент «Этап» предназначен для определения этапа в рамках процесса на диаграмме, созданной в нотации «Процедура».






Date: 2015-05-18; view: 2045; Нарушение авторских прав



mydocx.ru - 2015-2026 year. (3.902 sec.) Все материалы представленные на сайте исключительно с целью ознакомления читателями и не преследуют коммерческих целей или нарушение авторских прав - Пожаловаться на публикацию