Главная Случайная страница


Полезное:

Как сделать разговор полезным и приятным Как сделать объемную звезду своими руками Как сделать то, что делать не хочется? Как сделать погремушку Как сделать так чтобы женщины сами знакомились с вами Как сделать идею коммерческой Как сделать хорошую растяжку ног? Как сделать наш разум здоровым? Как сделать, чтобы люди обманывали меньше Вопрос 4. Как сделать так, чтобы вас уважали и ценили? Как сделать лучше себе и другим людям Как сделать свидание интересным?


Категории:

АрхитектураАстрономияБиологияГеографияГеологияИнформатикаИскусствоИсторияКулинарияКультураМаркетингМатематикаМедицинаМенеджментОхрана трудаПравоПроизводствоПсихологияРелигияСоциологияСпортТехникаФизикаФилософияХимияЭкологияЭкономикаЭлектроника






Трансформаторные ФИУ биполярных транзисторов





 

По методу управления различают два режима: постоянный ток управления (ток базы) при изменении тока нагрузки и пропорциональное изменение тока управления с изменением тока нагрузки [3,5]. Импульсный трансформатор используется как трансформатор напряжения или как трансформатор тока (рис. 2.9). Пропорциональное управление более выгодно, поскольку при постоянном токе управления расходуется избыточная мощность.

Рис. 2.9 Рис. 2.10

Практическая схема трансформаторного ФИУ для ключевого высоковольтного транзистора на рис. 2.10.

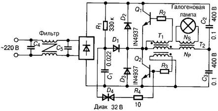
На рис. 2.11 представлена схема преобразователя для питания галогеновой лампы напряжением 12 В. Используется автогенераторное управление на основе импульсного трансформатора с насыщающимся сердечником. Входной ток транзисторов задается пропорциональным току нагрузки, поскольку импульсный трансформатор используется в режиме трансформатора тока. R2 и R3, включенные последовательно с входной цепью силового транзистора, имеют небольшую величину и служат для выравнивания разброса входных дифференциальных сопротивлений. Первичная обмотка импульсного трансформатора выполнена в виде одного витка. Количество витков вторичной обмотки определяется коэффициентом передачи тока силового транзистора. Рабочая частота переключения определяется параметрами импульсного трансформатора и материалом магнитного сердечника, устанавливается в диапазоне 25...50 кГц.

Рис. 2.11

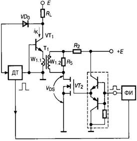
Обычные схемы коммутации обладают недостатком — увеличенным фронтом спада силового тока, что вызывает значительные динамические потери. Одним из способов снижения мощности потерь является предварительный вывод силового транзистора из режима глубокого насыщения с последующим форсированным запиранием за счет размыкания цепи эмиттера. Этот принцип управления реализуется с применением индуктивной коммутации эмиттера на основе импульсного трансформатора тока (рис. 2.12). При включении силового транзистора импульсом эмиттерного тока начинает увеличиваться ток в катушке индуктивности намагничивания импульсного трансформатора под действием приложенного к ее обмоткам напряжения.

Рис. 2.12

В результате суммарный ток в эмиттерной цепи постепенно уменьшается. В некоторый момент времени, управляющий ток снижается до нулевого значения, и силовой транзистор плавно выходит из насыщения. При возрастании напряжения на коллекторе выше некоторого значения происходит (по сигналу датчика) отключение первичной обмотки трансформатора от источника питания.

При этом ток намагничивания продолжает протекать встречно эмиттерной цепи силового транзистора, вызывая его форсированное выключение. Диаграммы переходных процессов в транзисторном ключе показаны на рис. 2.13.

 

Рис. 2.13

 







Date: 2015-05-09; view: 1706; Нарушение авторских прав



mydocx.ru - 2015-2026 year. (0.884 sec.) Все материалы представленные на сайте исключительно с целью ознакомления читателями и не преследуют коммерческих целей или нарушение авторских прав - Пожаловаться на публикацию