Главная Случайная страница


Полезное:

Как сделать разговор полезным и приятным Как сделать объемную звезду своими руками Как сделать то, что делать не хочется? Как сделать погремушку Как сделать так чтобы женщины сами знакомились с вами Как сделать идею коммерческой Как сделать хорошую растяжку ног? Как сделать наш разум здоровым? Как сделать, чтобы люди обманывали меньше Вопрос 4. Как сделать так, чтобы вас уважали и ценили? Как сделать лучше себе и другим людям Как сделать свидание интересным?


Категории:

АрхитектураАстрономияБиологияГеографияГеологияИнформатикаИскусствоИсторияКулинарияКультураМаркетингМатематикаМедицинаМенеджментОхрана трудаПравоПроизводствоПсихологияРелигияСоциологияСпортТехникаФизикаФилософияХимияЭкологияЭкономикаЭлектроника






Уравнение несжимаемости. Запись компонент вектора скорости через функцию тока





а)

Это соотношение называется условием несжимаемости сплошной среды. Т.е. В окрестности материальной частицы, движущейся без изменения объема, поле скоростей должно быть соленоидальным(Векторное поле называется соленоидальным или вихревым, если через любую замкнутую поверхность S его поток равен нулю)

б)

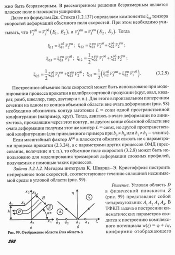
Построение объемного поля скоростей при продольной прокатке.

 

 

17. Построение плоского непрерывного поля скоростей при продольной прокатке.

 

 

Построение объемного поля скоростей при продольной прокатке.

Интенсивность сдвиговых скоростей деформаций при плоской и объемной деформации.

 

 

Мощность поверхностных сил при продольной прокатке.

 

 

Уравнение равновесия. Положение нейтрального сечения.







Date: 2015-09-05; view: 718; Нарушение авторских прав



mydocx.ru - 2015-2026 year. (1.354 sec.) Все материалы представленные на сайте исключительно с целью ознакомления читателями и не преследуют коммерческих целей или нарушение авторских прав - Пожаловаться на публикацию