Главная Случайная страница


Полезное:

Как сделать разговор полезным и приятным Как сделать объемную звезду своими руками Как сделать то, что делать не хочется? Как сделать погремушку Как сделать так чтобы женщины сами знакомились с вами Как сделать идею коммерческой Как сделать хорошую растяжку ног? Как сделать наш разум здоровым? Как сделать, чтобы люди обманывали меньше Вопрос 4. Как сделать так, чтобы вас уважали и ценили? Как сделать лучше себе и другим людям Как сделать свидание интересным?


Категории:

АрхитектураАстрономияБиологияГеографияГеологияИнформатикаИскусствоИсторияКулинарияКультураМаркетингМатематикаМедицинаМенеджментОхрана трудаПравоПроизводствоПсихологияРелигияСоциологияСпортТехникаФизикаФилософияХимияЭкологияЭкономикаЭлектроника






Тензор напряжений. Физический смысл компонент тензора напряжений





Определение тензора. Действия над тензорами 1ого и 2ого ранга.

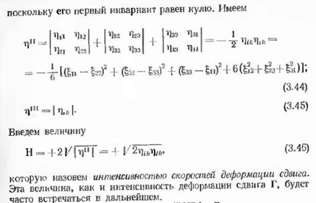
Тензоры второго ранга. Разложение тензора на девиатор и сферическую часть. Диагонализация тензора и его инварианты.

Методы анализа тензорных полей. Типы дифференциальных операторов и операций. Привести примеры.

 

Типы механического движения в теории малых деформаций. Физический смысл компонент тензора малых деформаций. Формула Коши в кинематике

 

Главные деформации, их определение. Физический смысл девиатора и сферической части тензора малых деформаций.

 

 

Физический смысл компонент тензора скоростей деформаций. Формула Стокса. Главные скорости деформаций. Физический смысл девиатора и сферической части.

 

 

 

 

 

Тензор напряжений. Физический смысл компонент тензора напряжений.

Тензор напряжений – тензор второго ранга, состоящий из девяти величин, представляющих механические напряжения в произвольной точке нагруженного тела.

Таким образом, - компоненты тензора напряжений Тσ. Это тензор второго ранга. Поскольку , то только шесть из девяти компонент независимы, т. е. тензор напряжений симметричен. Для случая всестороннего сжатия (например, гидростатического) сдвиговые напряжения не возникают, и при равны нулю. В случае, если по нормали к граням действует одинаковая сила P, тензор напряжений приобретает вид

 

. (4.9)

 

Если возникает линейное напряжение вдоль какой-либо оси, от нуля будет отличаться только компонента напряжения s, направленная вдоль данной оси.

Важной характеристикой напряженного состояния твердого тела является коэффициент мягкости, равный отношению максимальных упругих касательных напряжений к максимальным нормальным. Коэффициент мягкости численно равен отношению . Чем больше коэффициент мягкости, тем жестче напряженное состояние, т. е. тем больше сопротивление тела развитию пластической деформации. Касательные напряжения способствуют развитию пластической деформации, а нормальные – разрыву межатомных связей, т. е. хрупкому разрушению твердых тел.

Под действием внешних сил, приложенных к телу, атомы могут смещаться из своих положений равновесия, и их взаимное расположение будет изменяться. При малых воздействиях искажения обратимы, и после снятия внешней нагрузки тело приобретает прежнюю форму. Такие деформации называются упругими. О них далее и пойдет речь.

Будем рассматривать только бесконечно малые деформации и одинаково обозначать адиабатические и изотермические деформации (изменения соответственно при постоянной энтропии и температуре). Небольшие различия между значениями изотермических и адиабатических упругих констант часто бывают несущественны при комнатной температуре и ниже.

При деформации твердое тело меняет свою форму и объем, т. е. меняются расстояния между его точками. Рассмотрим две какие-либо близкие точки тела, расстояние между которыми до одномерной деформации было , а после - . Тогда величина относительной деформации будет , или в предельном случае деформация в каждой точке будет характеризоваться величиной

. (4.10)

Таким образом, деформация в любой точке есть производная смещения по координате и представляет собой безразмерную величину.

Напряженное состояние в окрестности материальной частицы m деформируемого тела М характеризуется тензором напряжений Тσ. В зависимости от размерности N пространства N, где расположено тело М, различают объемное (N=3), плоское (N=2) и линейное (N=1) напряженные состояния.

Тензор напряжений поворотом множества координат можно привести к диагональному виду

 

, где главные напряжения σi определяется по стандартной процедуре и удовлетворяют соотношение σ1≥ σ2≥ σ3.

Величину называют средним напряжением. С точностью до знака эта величина совпадает с гидростатическим давлением (р=- σ0) в окрестности материальной частицы.

Любой тензор второго ранга можно разложить на девиатор Da и сферическую часть Sa:

Da+Sa, где Sa0Тδ среднее значение тензора для N -мерного пространства. Отсюда следует, что среднее напряжение σ0 тензора определяет сферическую часть тензора напряжений

Sσ0Тδ.

Оставшаяся часть называется девиатором напряжений


.

Сферическая часть тензора напряжений характеризует ту часть состояния, которая вызывает изменение объема в окрестности материальной частицы m. Девиаторная часть тензора напряжений характеризует ту часть напряженного состояния, которая вызывает изменение формы окрестности.

Среди трех инвариантов

Девиатора напряжений в теории ОМД чаще всего используется второй, с помощью которого вычисляют интенсивность касательных напряжений

 







Date: 2015-09-05; view: 3964; Нарушение авторских прав



mydocx.ru - 2015-2026 year. (0.206 sec.) Все материалы представленные на сайте исключительно с целью ознакомления читателями и не преследуют коммерческих целей или нарушение авторских прав - Пожаловаться на публикацию