Главная Случайная страница


Полезное:

Как сделать разговор полезным и приятным Как сделать объемную звезду своими руками Как сделать то, что делать не хочется? Как сделать погремушку Как сделать так чтобы женщины сами знакомились с вами Как сделать идею коммерческой Как сделать хорошую растяжку ног? Как сделать наш разум здоровым? Как сделать, чтобы люди обманывали меньше Вопрос 4. Как сделать так, чтобы вас уважали и ценили? Как сделать лучше себе и другим людям Как сделать свидание интересным?


Категории:

АрхитектураАстрономияБиологияГеографияГеологияИнформатикаИскусствоИсторияКулинарияКультураМаркетингМатематикаМедицинаМенеджментОхрана трудаПравоПроизводствоПсихологияРелигияСоциологияСпортТехникаФизикаФилософияХимияЭкологияЭкономикаЭлектроника






Уравнения динамики. Уравнение неразрывности среды и уравнение движения





 

Фундаментальным законом ньютоновской механики является закон сохранения массы . Следствием этого закона является уравнение неразрывности среды . Действительно, если (Е – элементарный объем окрестности материальной частицы в произвольный момент времени) представить в виде (Ω – объем тела М) и подставить в , то используя для произвольного объема Ω из получим уравнение неразрывности в эйлеровых координатах. В лагранжевых координатах уравнение неразрывности также получается из закона сохранения массы.

Воспользуемся соотношением . После преобразования переменных в правом интеграле получим .

Отсюда с помощью и для произвольного объема Ω получаем уравнение . Рассмотрим частные виды уравнения неразрывности среды.

Первому виду соответствует уравнение и (уравнение несжимаемости сполошной среды). Физически этим уравнениям соответствует постоянство плотности и неизменность объема в окрестности одной и той же движущейся материальной частицы m.

В отличие от первого частного случая, когда приравнивается к нулю полная производная плотности по времени, во втором частном виде уравнения неразрывности среды рассматривается равенство нулю частной производной плотности по времени

Физический смысл этого уравнения – постоянство плотности окрестностей разных материальных частиц, попадающих при движении в одну и ту же пространственную точку n.

Условие называется условием стационарного изменения плотности в окрестности материальных частиц.

При описании движения сплошной среды в общем виде уравнение неразрывности композитной среды либо в эйлеровых координатах

либо в лагранжевых координатах должно быть записано для каждой α-среды.

 

Уравнение движения.

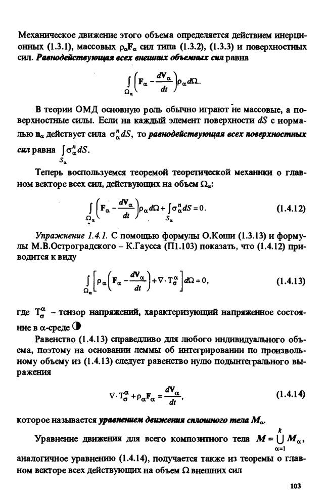
Рассмотрим движение α-среды в объеме Ωа с замкнутой поверхностью , находящейся во взаимодействии с другими β-средами.

Механическое движение этого объема определяется действием инерционных, массовых ραFα сил и поверхностных сил. Равнодействующая всех внешних объемных сил равна

В теории ОМД основную роль обычно играют не массовые, а поверхностные силы. Если на каждый элемент поверхности dS c нормалью nα действуют сила то равнодействующая всех поверхностных сил равна .

 

- уравнение движения сплошного тела Мα.

Уравнение движения для всего композитного тела получается также из теоремы о глвном векторе всех действующих на объем внешних сил

Вследствие произвольности объема из этого уравнения имеем уравнение движения композитного материала:

Таким образом, уравнение движения имеет универсальной вид как для всей композитной среды, так и для каждой ее составляющей. Только в первом случае параметры уравнения описывают движение всей композитной среды в общем объеме , а во втором – движение отдельной α – среды в индивидульном объеме Ωα.

В дальнейшем все соотношения, имеющие в указанном смысле универсальный вид, будем записывать для всей композитной среды, полагая, что для описания движения в индивидуальном объеме какой-либо компоненты такой среды параметрам этих соотношений достаточно приписать соответствующий рассматриваемой компоненте индекс.

Частный вид уравнения движения, когда инерционные силы пренебрежимо малы

называется уравнением равновесия. При обработке давлением инерционные силы становятся значимыми лишь в высокоимпульсивных процессах. Кроме того, для большинства процессов ОМД массовые силы имеют несущественное значение. Если они не принимаются во внимание, то уравнение равновесия принимает вид, наиболее часто применяемый в решениях задач теории ОМД: .

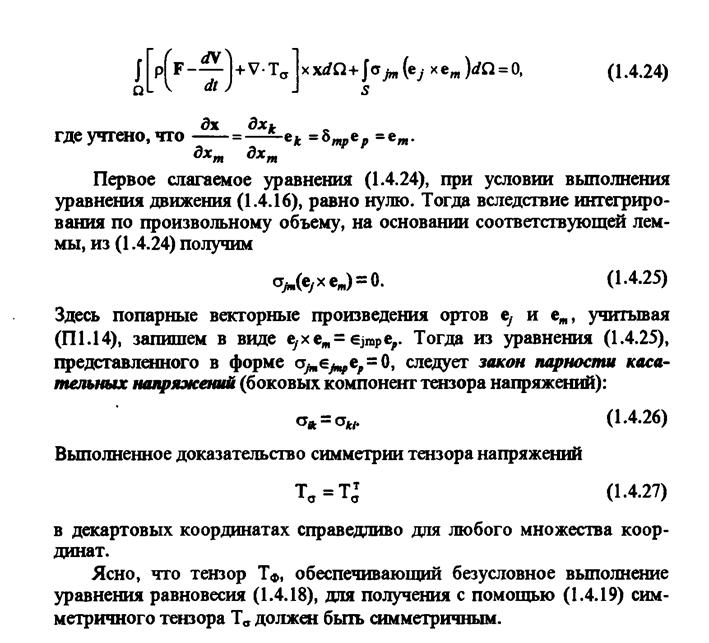
9. З-н сохранения момента количества движения. З-н парности касательных напряжений.







Date: 2015-09-05; view: 1563; Нарушение авторских прав



mydocx.ru - 2015-2026 year. (1.768 sec.) Все материалы представленные на сайте исключительно с целью ознакомления читателями и не преследуют коммерческих целей или нарушение авторских прав - Пожаловаться на публикацию