Главная Случайная страница


Полезное:

Как сделать разговор полезным и приятным Как сделать объемную звезду своими руками Как сделать то, что делать не хочется? Как сделать погремушку Как сделать так чтобы женщины сами знакомились с вами Как сделать идею коммерческой Как сделать хорошую растяжку ног? Как сделать наш разум здоровым? Как сделать, чтобы люди обманывали меньше Вопрос 4. Как сделать так, чтобы вас уважали и ценили? Как сделать лучше себе и другим людям Как сделать свидание интересным?


Категории:

АрхитектураАстрономияБиологияГеографияГеологияИнформатикаИскусствоИсторияКулинарияКультураМаркетингМатематикаМедицинаМенеджментОхрана трудаПравоПроизводствоПсихологияРелигияСоциологияСпортТехникаФизикаФилософияХимияЭкологияЭкономикаЭлектроника






Анализ структурных схем существующих ультразвуковых допплеровских приборов





Рассмотрим схемотехнику наиболее распространенных вариантов УЗ допплеровских приборов.

Непрерывно‑волновой ультразвуковой допплеровский прибор
со звуковой индикацией без выделения информации о направлении кровотока.
Для построения допплеровских индикаторов скорости кровотока используются ряд известных радиотехнических узлов и блоков, применяющихся в коротковолновых приемо-передающих устройствах и доработанных с учетом специфики взаимодействия с электроакустическим элементом допплеровского прибора – ультразвуковым датчиком.

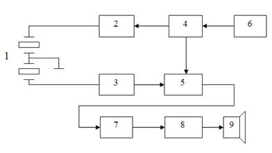
Блок схема простейшего непрерывно-волнового УЗ прибора со звуковой индикацией без выделения информации о направлении кровотока показана на рисунке 5.

Рисунок 5

1 – УЗ датчик, 2 – УМ, 3 – предварительный усилитель, 4 – задающий генератор, 5 – синхронный детектор, 6 – кварцевый резонатор, 7 – полосовой фильтр, 8 – УНЧ, 9 – громкоговоритель.

Рассмотрим работу данного индикатора. Вырабатываемый задающим генератором 4 (частота которого стабилизируется кварцевым резонатором 6) сигнал подается на вход усилителя мощности (УМ) 2, усиливается последним и излучается в виде акустической волны, сфокусированной УЗ преобразователем 1 по направлению исследуемого сосуда. Отраженный сигнал, несущий информацию о движении форменных элементов крови в данном сосуде, преобразуется приемным элементом УЗ датчика, усиливается предварительным усилителем с малым уровнем шумов 3 и детектируется синхронным детектором 5, управляемым задающим генератором 4.

Эхосигнал содержит спектр доплеровских частот, обусловленный движением отдельных элементов кровотока в анализируемом объеме. Этот сигнал можно представить в виде суперпозиции сигналов, привносимых всеми линиями тока, проходящими через измерительный объем. Вклад каждой компоненты в этот сигнал пропорционален мощности ультразвука, рассеянной элементами кровотока вдоль данной линии, т.е. интегралу по линии тока от чувствительности в пучке (зависимости величины сигнала, принятого от точечного рассеивателя, от координат этого рассеивателя) [5].

Для упрощения последующих выкладок, рассмотрим сигнал на выходе блока 3, как состоящий из трех компонентов: несущей частоты и сигналов, отраженных от прямого и обратного кровотоков. Такой сигнал может быть представлен в виде:

где , и - соответственно амплитуда, угловая частота и фаза каждого сигнала, а индексы 0, f и r обозначают несущую, прямой и обратный кровоток.

Этот сигнал поступает на детектор 5. С математической точки зрения детектор представляет собой перемножитель двух сигналов. Умножая данное выражение на - сигнал с выхода опорного генератора, получаем сигнал на выходе синхронного детектора 5:

Этот сигнал далее фильтруется полосовым фильтром 7 для устранения низкочастотных помех, возникающих вследствие отражения УЗ сигнала от медленно движущихся стенок сосуда (амплитуда сигнала от которых на несколько порядков выше амплитуды полезного допплеровского сигнала), постоянной составляющей и ВЧ шума (включая , и ).

Выражение для отфильтрованного сигнала имеет вид:

Данный сигнал подается затем на усилитель низкой частоты (УНЧ) 8 для воспроизведения посредством наушников (или громкоговорителей) 9.

Синхронное детектирование

Для ультразвукового допплеровского диагностического прибора принимаемый сигнал, несущий информацию о распределении кровотока в исследуемом сосуде, сравним с шумом. Амплитуда сигнала, отраженного от медленно движущихся стенок сосудов на несколько порядков превосходит полезный сигнал. Кроме этого, на входе приемного усилителя присутствует так называемый сигнал пролезания, т.е. сигнал, проникающий в приемный тракт посредством акустической и электрической связи, существующей между передающей и приемной частями прибора. Не последнюю роль в этом процессе играет и недостаточная экранировка ультразвукового датчика.

Исходя из вышеизложенного, а также из того, что принимаемый полезный сигнал промодулирован по частоте, вследствии выбранного принципа регистрации кровотока, излучаемым сигналом, синхронное детектирование является естественным способом выделения полезного сигнала.

Импульсный ультразвуковой допплеровский прибор со звуковой индикацией без выделения информации о направлении кровотока.

Блок‑схема импульсного УЗ допплеровского прибора со звуковой индикацией без выделения информации о направлении кровотокапоказана на рисунок 6.

1 – УЗ датчик, 2 – УМ, 3 – предварительный усилитель, 4 - формирователь импульсов разрешения передачи, 5 – селектор передачи, 6 – селектор приема, 7 - формирователь импульсов разрешения приема (линия задержки), 8 - задающий генератор, 9 – синхронный детектор, 10 – УВХ, 11 – кварцевый резонатор, 12 – полосовой фильтр, 13 – УНЧ, 14 – громкоговоритель.


Рисунок 6

Как видно, импульсный прибор отличается от непрерывно-волнового наличием формирователя импульсов разрешения передачи и приема, а также селекторов передачи и приема, управляемых этими импульсами. Вырабатываемый опорным генератором 8 сигнал стробируется селектором передачи 5 в строго определенные промежутки времени, задаваемые формирователем импульсов разрешения передачи 4. Принятый сигнал также стробируется по времени селектором приема 6, а продетектированный синхронным детектором 9 сигнал запоминается в устройстве выборки и хранения (УВХ) 10 до прихода следующего импульса. Положение “объема выборки” на оси УЗ датчика или глубина расположения исследуемого сосуда определяется временной задержкой между импульсом излучения и стробом приема, открывающего селектор приема 6. Эта задержка задается формирователем импульсов разрешения приема 7.

Так как амплитуда принятого продетектированного сигнала определяется мощностью излученного ультразвука, а из-за импульсного характера излучения при одинаковой амплитуде излучаемых сигналов непрерывно-волнового и импульсного приборов средняя излучаемая мощность последнего будет меньше, то на УМ импульсного тракта подается большее напряжение питания, по сравнению с непрерывно-волновым режимом для обеспечения поддержания уровня средней интенсивности излучаемого сигнала в импульсном режиме. УЗ датчик импульсного прибора представляет собой один пьезоэлектрический элемент, совмещающий функции приема и передачи, разнесенные во времени. Приемный тракт должен обеспечивать защиту входного каскада от перегрузок во время излучения.

В целом, работа импульсного УЗ допплеровского прибора аналогична работе радиолокационной станции обнаружения движущихся целей. Практически весь математический аппарат и многие схемотехнические решения, наработанные в военной области, без каких-либо изменений могут быть использованы в медицине и наоборот. В этом заключается смысл так называемых двойных направлений, развитие которых имеет огромное научное и практическое значение [6].

Синхронный квадратурный детектор и блок выделения информации о направлении кровотока

Описанные выше приборы не сохраняют информацию о направлении кровотока, а дает лишь величину сдвига частоты. Информация о направлении необходима, чтобы следить за изменением скорости кровотока в течении кардиоцикла в тех сосудах, где возникает обратный кровоток, или если направление кровотока несет диагностическую информацию, например, при исследовании вен при недостаточности сердечных клапанов.

Усиленный сигнал с выхода предварительного усилителя 3 (рисунок 8, 9) подается на два перемножителя Х, выполняющих роль детекторов, на управляющий вход одного из которых подается сигнал с выхода опорного генератора , на управляющий вход другого – сигнал, сдвинутый относительно первого на , т.е. . Таким образом, на выходе одного из каналов присутствует синфазный сигнал , описываемый (5), на выходе второго – квадратурный сигнал , имеющий вид:


или

Знак допплеровского сдвига, а значит, и направление кровотока определяется по соотношению фаз прямого (синфазного) и квадратурного каналов. Если этот сдвиг положителен, то квадратурный сигнал отстает на от синфазного, и опережает в противном случае.

Из выражений (5) и (6) следует, что для разделения сигналов необходимо “сдвинуть” один из каналов относительно другого на , а затем произвести суммарно-разностную операцию над полученными сигналами.

Из предложенных до сих пор методов разделения сигналов прямого и обратного кровотока наибольшее развитие получили 2 метода:

· обработка прямого и квадратурного канала в фазовой области;

· применение цифровой обработки сигналов и, в частности, фильтра Гильберта.

Первый метод поясняется на рисунке 7.

 

Рисунок 7

Оба сигнала, прямой и квадратурный, сдвигаются на и суммируются с другим, несдвинутым, сигналом. В результате получаются два полностью разделенных канала.

Так, сдвигая прямой сигнал , получаем:

Суммирование с квадратурным сигналом приводит к удалению компонента, относящегося к обратному кровотоку:

Точно также, сдвигая квадратурный канал и суммируя с прямым каналом , получим компоненту обратного кровотока:

Второй подход основывается на применении фильтра Гильберта. ФГ представляет собой обычный, нерекурсивный фильтр. Именно из-за своего свойства сдвигать фазу на 90°, он применяется в модемах как детектор огибающей. Коэффициенты ФГ рассчитываются по формуле:

для , где - порядок ФГ, и для .







Date: 2015-07-27; view: 1411; Нарушение авторских прав



mydocx.ru - 2015-2026 year. (0.549 sec.) Все материалы представленные на сайте исключительно с целью ознакомления читателями и не преследуют коммерческих целей или нарушение авторских прав - Пожаловаться на публикацию