Главная Случайная страница


Полезное:

Как сделать разговор полезным и приятным Как сделать объемную звезду своими руками Как сделать то, что делать не хочется? Как сделать погремушку Как сделать так чтобы женщины сами знакомились с вами Как сделать идею коммерческой Как сделать хорошую растяжку ног? Как сделать наш разум здоровым? Как сделать, чтобы люди обманывали меньше Вопрос 4. Как сделать так, чтобы вас уважали и ценили? Как сделать лучше себе и другим людям Как сделать свидание интересным?


Категории:

АрхитектураАстрономияБиологияГеографияГеологияИнформатикаИскусствоИсторияКулинарияКультураМаркетингМатематикаМедицинаМенеджментОхрана трудаПравоПроизводствоПсихологияРелигияСоциологияСпортТехникаФизикаФилософияХимияЭкологияЭкономикаЭлектроника






Позиционная схема высказывания





В реальных высказываниях помимо структурной схемы, образуемой главными членами предложения, участвуют раз­нообразные распространители, которые в традиционной грам­матике описываются как второстепенные члены предложения (дополнения, обстоятельства и определения). Распространите­ли называют участников ситуации (актанты) и обстоятельства, в которых данная ситуация развертывается (ситуанты). Вместе с главными членами актанты и ситуанты образуют позицион­ную схему высказывания. Определения всегда относятся к ка­кому-нибудь из членов позиционной схемы и своей позиции в ней не имеют.

Почти в каждом высказывании актанты и ситуанты пред­ставлены в разном количестве и разном составе, хотя их по-


Моделирование синтаксической подсистемы языка



зиции постоянно воспроизводятся, отличаются высокой ста­бильностью. Разнообразие словоформ, выступающих в пози­циях актантов и ситуантов, которое возрастает благодаря разнообразным определениям к этим словоформам, беско­нечная вариантность выражаемых ими отношений, вносимая лексическим разнообразием, порождали неудовлетворен­ность теорией членов предложения, поскольку она описывает меньше позиций, чем их можно найти в конкретных выска­зываниях.

Вариант учения об устройстве позиционной схемы выска­зывания предложил французский синтаксист Люсьен Теньер. Он считал, что в предложении один главный член — сказуе­мое, а все остальные члены зависимы и делятся на актанты — левые (подлежащее) и правые (дополнения) — и ситуанты. Его модель несколько отличается от традиционной.

Американские дескриптивисты попытались обойтись без теории членов предложения вообще. Анализ высказываний они проводили по методу непосредственно составляющих, по­следовательно деля высказывание, а потом и его составляю­щие на две части. Их модель называется деревом непосредст­венно составляющих.


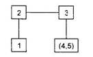
Традиционная позиционная схема


Своеобразие каждого из отмеченных подходов проиллю­стрируем на примере грамматического разбора одного и того же предложения с позиций разных грамматических концепций.



Тема 11


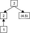
Схема Теньера

Дерево непосредственно составляющих

Анализ в традиционной грамматике и в грамматике Тень­ера основан на членах предложения (позициях), в грамматике непосредственно составляющих — на словоформах. Традици­онная и теньеровская грамматики дифференцируют типы свя­зей между словоформами. У Теньера отмечено подчинение разных степеней и ненаправленная связь служебного слова с самостоятельным. В традиционной грамматике отмечается взаимозависимость, зависимость и направленная связь слу­жебного и самостоятельного слов. В грамматике непосредст­венно составляющих связи не дифференцируются, они только констатируются.

Грамматика непосредственно составляющих создава­лась для нужд машинного перевода. Но она оказалась при-ложимой только к неосложненным предложениям. Предло-


Моделирование синтаксической подсистемы языка 295

жения с несколькими сказуемыми, с другими осложняющи­ми оборотами вторичной предикации не могут быть после­довательно разложены на две составляющие. В конкретных высказываниях анализируемых текстов неизбежны разнооб­разные пересечения составляющих, которые делают невоз­можным строго последовательное разложение на непосред­ственно составляющие. См., например, дерево непосредст­венно составляющих, которое получается при разборе следующего предложения:

Обзаводиться птенцами эта чета голубей не торопится

Пунктирная линия в дереве соединяет составляющие, ра­зорванные другими составляющими. Непрерывного ветвления в дереве этого предложения не получается.

Грамматика непосредственно составляющих, возможно, отражает процессы порождения высказываний в мозгу гово­рящего. Но для анализа позиционной схемы готового высказы­вания из конкретного текста она оказывается во многих случа­ях неприменимой.

Из сравнения традиционной и теньеровской схем видно, что традиционная грамматика богаче, она дифференцирует больше связей между словоформами и показывает более реа­листичную, на наш взгляд, иерархию позиций в позиционной схеме высказывания. Эта иерархия отвечает принятой нами мысли об обязательной двучленности структурной схемы вы­сказывания.

Конкретная позиционная схема монтируется из имеющих­ся в синтаксической подсистеме языка позиций. Например, в высказывании Ночью над крымским побережьем пролетел


296__________________________________________ Тема 11

шторм ураганной силы находим такие позиции: обстоятель­ство времени, обстоятельство места, сказуемое, подлежа­щее с определениями. Словоформы, которые обслуживают имеющиеся в высказывании позиции, вступают друг с другом в синтаксические связи по законам синтаксической сочетаемо­сти конкретного языка, по таким, как согласование, управле­ние, примыкание, координация, соположение и т. п.


Только в традиционной грамматике разработано учение об однородных членах простого предложения, введение ко­торых не изменяет числа позиций в схеме, но расширяет ка­кую-то позицию (однородные подлежащие, однородные до­полнения, обстоятельства, уточняющие обстоятельства мес­та, времени и т. д.). Только в традиционной грамматике разработано учение об осложнении простого предложения однородными сказуемыми, полупредикативными оборотами разного типа (деепричастными, причастными, инфинитив­ными и т. п.).

Существование позиционной схемы в основе высказы­вания особенно ясно осознается при восприятии речи. Что­бы понять высказывание, слушающий должен установить, что с чем связано. Возможность двойного понимания схемы крайне затрудняет восприятие сказанного. Белорусский синтаксист Борис Юстинович Норман рассказывает, что в ходе эксперимента слушающий прежде всего старается приписать первой услышанной словоформе позицию глав­ного члена позиционной схемы. Например, в высказывании Больной запрещено подниматься с постели слушающий сначала определяет словоформу больной как форму имени­тельного падежа и лишь в конце фразы осознает, что это да­тельный падеж. Нарушение «ожидания» слушающего созда­ет задержку понимания.

Невоспроизводимость, бесконечная варьируемость пози­ционных схем высказывания свидетельствуют, на наш взгляд, о том, что эти схемы монтируются в процессе речи, готовые позиционные схемы в системе языка не заложены, а есть толь­ко структурные схемы и парадигмы словоформ, обслуживаю­щих ту или иную позицию в высказывании.


Моделирование синтаксической подсистемы языка 297

Пропозиция как означаемое позиционной схемы высказывания

Позиционная схема состоит из языковых знаков — слово­форм или их аналитических эквивалентов. Каждая словоформа означает языковую семантику высокого уровня абстрагирова­ния, например: деятель, место действия, цель действия, объ­ект действия, орудие действия и т. п. Эти семантические ка­тегории в той последовательности и в том наборе, в каком они оказались в конкретном высказывании, образуют его пропози­цию. Пропозиция является означаемым конкретной позицион­ной схемы. В пропозиции отражается денотативная ситуация, о которой идет речь.

Для наглядности изображения пропозиции синтаксисты разрабатывают символику, описывающую компоненты пропо­зиции. Например, время — temp, место — loc, деятель — agens, действие — act, объект — obj, орудие — instr, бытие — exist, начало — incep и т. д. Пропозицию высказывания Я со­шел вниз к реке можно записать так: agens act loc. Его позици­онная схема: подлежащеесказуемоеобстоятельство места и уточняющее обстоятельство места. В рассмотрен­ном высказывании возможно осложнение пропозиции вторич­ной предикацией. Введем в него, например, обстоятельство времени: Утром я сошел вниз к реке. Это обстоятельство мо­жет быть развернуто в структурную схему: когда наступило утро. Пропозиция такого высказывания имеет вид:


temp agens act loc

incep exist-temp

Получается, что за одним рядом семантических компо­нентов открывается другой, более глубокий, не все позиции которого представлены словоформами в высказывании. Суще­ствование таких членов в позиционной схеме высказывания


298__________________________________________ Тема 11

нашло отражение в учении о детерминирующих членах пред­ложения, выдвинутом чешскими лингвистами, а в нашей стра­не — Н. Ю. Шведовой.

Более очевидно многоуровневое устройство пропозиции в так называемых осложненных предложениях. Рассмотрим, на­пример, высказывание с обособленными причастиями.

Выявление таких многоуровневых пропозиций дало ос­нование создателю генеративной грамматики американскому лингвисту Ноаму Хомскому выдвинуть понятие о глубинных и поверхностных синтаксических структурах. Глубинная структура лежит в плане содержания — это пропозиция, по­верхностная структура — это позиционная схема высказыва­ния. Одна глубинная структура может соответствовать не­скольким поверхностным. Например, рассмотренное выше высказывание можно изменить: Охотники, измучившись и устав, возвращались домой; Охотники измучились, устали и возвращались домой. Пропозиция высказывания при этом не изменится.

Пропозиция состоит из мысленных образов внешнего ми­ра, обобщенных до уровня понятийных классов: место, время, причина, действие, способ действия и т. п. Пропозиция и ее компоненты в настоящее время активно изучаются синтакси­стами.

Как вытекает из вышесказанного, предложение оказыва­ется очень сложной языковой единицей, связанной с действи­тельностью, мышлением и состоящей из многих компонентов. Представим графическую модель этой связи.


Моделирование синтаксической подсистемы языка______ 299

Многоаспектность высказывания объясняет его неисчер­паемость для анализа. В самом простом высказывании содер­жатся все важнейшие языковые антиномии, вся коммуника­тивная сложность языка: диалектика системы языка и процесса речи, коммуникативности и номинативности, языка и мышле­ния, логики и грамматики, языка и действительности, грамма­тической формы и грамматической семантики, социального и индивидуального.







Date: 2015-09-22; view: 1927; Нарушение авторских прав



mydocx.ru - 2015-2026 year. (2.086 sec.) Все материалы представленные на сайте исключительно с целью ознакомления читателями и не преследуют коммерческих целей или нарушение авторских прав - Пожаловаться на публикацию