Главная Случайная страница


Полезное:

Как сделать разговор полезным и приятным Как сделать объемную звезду своими руками Как сделать то, что делать не хочется? Как сделать погремушку Как сделать так чтобы женщины сами знакомились с вами Как сделать идею коммерческой Как сделать хорошую растяжку ног? Как сделать наш разум здоровым? Как сделать, чтобы люди обманывали меньше Вопрос 4. Как сделать так, чтобы вас уважали и ценили? Как сделать лучше себе и другим людям Как сделать свидание интересным?


Категории:

АрхитектураАстрономияБиологияГеографияГеологияИнформатикаИскусствоИсторияКулинарияКультураМаркетингМатематикаМедицинаМенеджментОхрана трудаПравоПроизводствоПсихологияРелигияСоциологияСпортТехникаФизикаФилософияХимияЭкологияЭкономикаЭлектроника






Взаимодействие основных узлов и устройств персонального компьютера при автоматическом выполнении команды





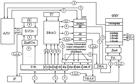
Структура такого компьютера приведена на рис. 10.1. В составе ЭВМ кроме традиционных устройств компьютера с классической архитектурой (оперативное запоминающее устройство, арифметико-логическое устройство и основные схемы устройства управления) выделим следующие блоки:

· регистровая память;

· блок формирования адреса операнда (БФАО);

· двадцатиразрядные сумматоры для получения физических адресов данных ( ФАД) и физических адресов команд ( ФАК).

Рис. 10.1. Структурная схема базовой модели персональной ЭВМ

На входы регистровой памяти из БФАО поступают номера регистров, к которым проводится обращение. На входы выбираемых регистров поступают из АЛУ результаты выполнения операции и значения сегментных регистров, устанавливаемых операционной системой ЭВМ. В регистрах хранятся составляющие эффективных адресов данных, исходные и промежуточные данные, участвующие в выполнении операции, старшие 16 разрядов базовых адресов сегментов.

На блок формирования адреса операнда поступают:

· сигналы от тактового генератора микропроцессора;

· коды полей второго байта выполняемой команды, находящейся в РК; эти коды определяют режимы адресации первого (поля md и r/m) и второго (поле reg) операндов;

· коды двух младших разрядов первого байта команды (d и w), которые определяют, соответственно, операнд, на место которого записывается результат операции, и разрядность операндов.

БФАО вырабатывает следующие выходные сигналы:

· коды номера выбираемых регистров;

· сигналы считывания кодов с выбранных регистров;

· сигналы считывания смещений (disp L и disp H);

· сигналы считывания непосредственных операндов (data L и data H).

Сумматоры физических адресов используются для получения адреса обращения к оперативной памяти с учетом ее сегментной организации. Одним из слагаемых выступает начальный адрес сегмента, который формируется путем умножения на 16 значения соответствующего сегментного регистра. Второе слагаемое - это смещение относительно начала сегмента. Для сегмента кода таким смещением является значение указателя команд IP, а для сегмента данных - сформированный блоком формирования адреса операнда эффективный адрес.

Суть этапов выполнения команды остается без изменения по сравнению с классической ЭВМ:

· первый - выбор кода команды;

· второй и третий - выбор операндов;

· четвертый - выполнение операции в АЛУ;

· пятый - запись результата в оперативную или регистровую память;

· шестой - формирование адреса следующей выполняемой команды.

Но содержание этих этапов изменилось.







Date: 2015-09-05; view: 733; Нарушение авторских прав



mydocx.ru - 2015-2026 year. (0.818 sec.) Все материалы представленные на сайте исключительно с целью ознакомления читателями и не преследуют коммерческих целей или нарушение авторских прав - Пожаловаться на публикацию