Главная Случайная страница


Полезное:

Как сделать разговор полезным и приятным Как сделать объемную звезду своими руками Как сделать то, что делать не хочется? Как сделать погремушку Как сделать так чтобы женщины сами знакомились с вами Как сделать идею коммерческой Как сделать хорошую растяжку ног? Как сделать наш разум здоровым? Как сделать, чтобы люди обманывали меньше Вопрос 4. Как сделать так, чтобы вас уважали и ценили? Как сделать лучше себе и другим людям Как сделать свидание интересным?


Категории:

АрхитектураАстрономияБиологияГеографияГеологияИнформатикаИскусствоИсторияКулинарияКультураМаркетингМатематикаМедицинаМенеджментОхрана трудаПравоПроизводствоПсихологияРелигияСоциологияСпортТехникаФизикаФилософияХимияЭкологияЭкономикаЭлектроника






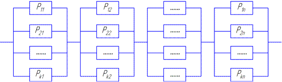
Раздельное резервирование





Раздельное резервирование обеспечивает возможность включения резервного элемента при выходе из строя любого другого, значительно повышает надежность системы.

 

 

Рисунок 13 – Структурная схема надежности раздельного (поэлементного) резервирования

Система состоит из n секций последовательных соединений, каждая из которых содержит k+1 параллельно включенных элементов. Система работоспособна, если исправно работают все n секций. В свою очередь, отказ любой из секций наступает в момент, когда откажут все k+1 элементов секций.

Расчет надежности систем с раздельным резервированием выполняют по формуле:

где – элемент;

– секция.

При равнонадежных элементах :

Системы с раздельным резервированием более надежны, чем системы с общим, при одном и том же числе элементов. Поэлементное резервирование применяется для агрегатов с низкими показателями безотказной работы.

На практике используют смешанные системы с общим резервированием отдельных цепей и раздельным резервированием наиболее ответственных и менее надежных элементов.

 







Date: 2015-09-05; view: 869; Нарушение авторских прав



mydocx.ru - 2015-2026 year. (0.922 sec.) Все материалы представленные на сайте исключительно с целью ознакомления читателями и не преследуют коммерческих целей или нарушение авторских прав - Пожаловаться на публикацию