Главная Случайная страница


Полезное:

Как сделать разговор полезным и приятным Как сделать объемную звезду своими руками Как сделать то, что делать не хочется? Как сделать погремушку Как сделать так чтобы женщины сами знакомились с вами Как сделать идею коммерческой Как сделать хорошую растяжку ног? Как сделать наш разум здоровым? Как сделать, чтобы люди обманывали меньше Вопрос 4. Как сделать так, чтобы вас уважали и ценили? Как сделать лучше себе и другим людям Как сделать свидание интересным?


Категории:

АрхитектураАстрономияБиологияГеографияГеологияИнформатикаИскусствоИсторияКулинарияКультураМаркетингМатематикаМедицинаМенеджментОхрана трудаПравоПроизводствоПсихологияРелигияСоциологияСпортТехникаФизикаФилософияХимияЭкологияЭкономикаЭлектроника






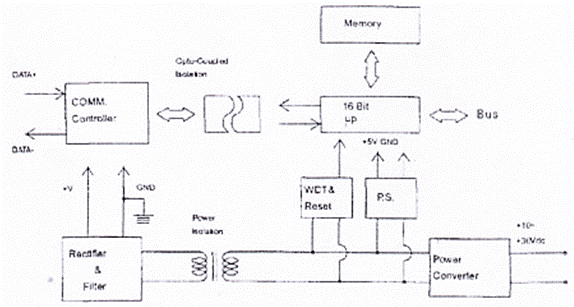
Основная функциональная блок-схема





На рис. 3 представлена основная функциональная блок-схема микроконтроллера ADAM-5000.

Рис. 3 Основная функциональная блок-схема

 

Обнаружение ошибок

Имеются 4 светодиода (обозначенные как PWR, RUN, TX и RX) чтобы обеспечить визуальной информацией общие операции системы ADAM-5000. Светодиоды также указывают состояние системы. Помимо индикаторов LED, система также предлагает программное обнаружение ошибок через RS-232 порт.

Конфигурация ввода-вывода

Центральный процессор ADAM-5000/485 может поддерживать до 64 точек ввода-вывода с четырьмя слотами. Центральный процессор ADAM-5000Е может поддерживать до 128 точек ввода-вывода с восемью слотами. Эти точки могут быть назначены как точки ввода или вывода.

 

Модули ввода-вывода

Устройства ADAM-5000 имеют конечное число модулей ввода-вывода для применения. Полный диапазон цифровых модулей, которые поддерживают от 10 до 30 В постоянного тока, а также выводы реле. Аналоговые модули обеспечивают 16-разрядную разрешающую способность и программируемый ввод или вывод сообщений о диапазонах.

Программные утилиты

Имеются несколько программных утилит, доступных ADAM-5000. Программное обеспечение для DOS и WINDOWS помогает в конфигурировании системы. DLL (Динамическая загружаемая библиотека) написаны под операционную систему Windows. А DDE (Динамический обмен данными) сервер обеспечивает связь с популярными Windows программами такими, как Intouch, FIX DMACS, Advantech GemDAQ и т.д.

 







Date: 2015-07-24; view: 573; Нарушение авторских прав



mydocx.ru - 2015-2026 year. (0.225 sec.) Все материалы представленные на сайте исключительно с целью ознакомления читателями и не преследуют коммерческих целей или нарушение авторских прав - Пожаловаться на публикацию