Главная Случайная страница


Полезное:

Как сделать разговор полезным и приятным Как сделать объемную звезду своими руками Как сделать то, что делать не хочется? Как сделать погремушку Как сделать так чтобы женщины сами знакомились с вами Как сделать идею коммерческой Как сделать хорошую растяжку ног? Как сделать наш разум здоровым? Как сделать, чтобы люди обманывали меньше Вопрос 4. Как сделать так, чтобы вас уважали и ценили? Как сделать лучше себе и другим людям Как сделать свидание интересным?


Категории:

АрхитектураАстрономияБиологияГеографияГеологияИнформатикаИскусствоИсторияКулинарияКультураМаркетингМатематикаМедицинаМенеджментОхрана трудаПравоПроизводствоПсихологияРелигияСоциологияСпортТехникаФизикаФилософияХимияЭкологияЭкономикаЭлектроника






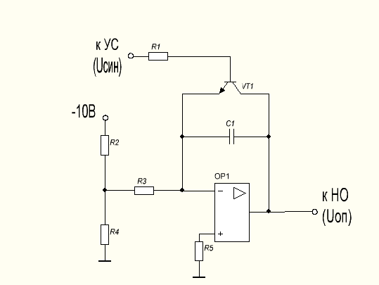
Проектирование генератора опорного напряжения (ГОH)





Принципиальная схема; ГОН приведена на рисунке 4.2, в соответствии с этой схемой выбираются элементы, составляющие ГОН и определяется порядок работы схемы.

 

Рисунок 4.2 - Схема электрическая принципиальная ГОН

Изм.
Лист
№ докум.
Подпись
Дата
Лист
   
КП 28П3к.08.00.00.000 ПЗ
Выбирается транзистор VT1, напряжение, на базе которого должно, быть большеили равно напряжению высокого уровня на выходе логических элементов.

Изм.
Лист
№ докум.
Подпись
Дата
Лист
   
КП 28П3к.08.00.00.000 ПЗ
Но лучше выбирать транзистор с запасом по напряжению. Выбираем транзистор серии КТ201допустимое напряжения коллектора 15В, допустимы ток перехода 20мА. Исходя из параметров, выбранного транзистора можно рассчитать R1 из выражения.

(4.3)

 

где Uвx - входное напряжение на базе транзистора, В;

Iвх - входной ток базы транзистора, А.

 

Поставим значения в формулу (4.3)

 

 

Резисторы R2 и R4 выбираются, исходя из величины опорного напряжения, так как с общей точки этих резисторов снимается максимальное значение опорного напряжения Uоп мах.

Сопротивление R5 выбирается,исходя из схемы подключения операционного усилителя DA1.

Резистор R3 и конденсатор С1 образуют RC-цепь, которая определяет период опорного напряжения. Поскольку для однофазных и трехфазных выпрямителей периоды будут различаться, то будет отличаться и емкость. Они выбираются для индивидуальной схемы, в соответствии с ними рассчитывается резистор- R3 по формуле (4.2).

В качестве операционного усилителя выбираем микросхему серии К140УД5Л который выбран ранее [ ]. Выбираем резистор R1 марки МЛТ-0,125-5 кОм ±5% [4], R2и R4 марки МЛТ-0,125-10 кОм ±5% [4].Выбираем конденсатор С1 марки К7363-1мкф ±10% [4], резистор R3марки МЛТ-0,125- 10 Ом ±5%.

 







Date: 2015-07-22; view: 661; Нарушение авторских прав



mydocx.ru - 2015-2026 year. (0.382 sec.) Все материалы представленные на сайте исключительно с целью ознакомления читателями и не преследуют коммерческих целей или нарушение авторских прав - Пожаловаться на публикацию