Главная Случайная страница


Полезное:

Как сделать разговор полезным и приятным Как сделать объемную звезду своими руками Как сделать то, что делать не хочется? Как сделать погремушку Как сделать так чтобы женщины сами знакомились с вами Как сделать идею коммерческой Как сделать хорошую растяжку ног? Как сделать наш разум здоровым? Как сделать, чтобы люди обманывали меньше Вопрос 4. Как сделать так, чтобы вас уважали и ценили? Как сделать лучше себе и другим людям Как сделать свидание интересным?


Категории:

АрхитектураАстрономияБиологияГеографияГеологияИнформатикаИскусствоИсторияКулинарияКультураМаркетингМатематикаМедицинаМенеджментОхрана трудаПравоПроизводствоПсихологияРелигияСоциологияСпортТехникаФизикаФилософияХимияЭкологияЭкономикаЭлектроника






Выполнение лабораторной работы





 

Рис.2. Пиктограмма биполярного транзистора IGBT

 

 

 

Рис.3. Биполярный транзистор с изолированным затвором, его SPS-модель,

статические вольтамперные характеристики

 

На пиктограмме биполярного транзистора IGBT показан выходной порт m, который формирует векторный Simulink- сигнал из двух составляющих – ток «коллектор-эмитер», напряжения «коллектор-эмитер» транзистора. Модель IGBT-транзистора состоит из резистора Ron, индуктивности Lon, источника постоянного напряжения Vf и ключа SW. Работой ключа управляет блок логики. Включение прибора происходит при положительном напряжении «коллектор-эмитер, которое превышает Vf и на затвор g транзистора подается положительный сигнал. Выключение прибора происходит при уменьшении сигнала на затворе g до нуля. Транзистор находится в выключенном состоянии при отрицательном напряжении «коллектор-эмитер». В модели параллельно самому прибору включена демпфирующа цепь из последовательно соединенных резистора и индуктивности. На рис.2 приведены статические вольтамперные характеристики транзистора во включенном и выключенном состоянии.

В моделе учитывается инерционность выключающегося транзистора введением конечного времени выключения. Процесс выключения содержит два интервала: спад, с длительностью Tf в пределах которого ток «коллектор - ємитер» уменьшается до 0,1 от тока в момент выключения, и затягивание с длительностью Tt, где ток спадает до нуля.

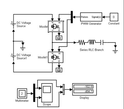
Во вторй части необходимо провести исследования модели биполярного транзистора IGBT однотактного выпрямителя с RLC- нагрузкой и измерить токи и напряжения на нагрузке.

Исходные данные для модели: Питающее переменное напряжения 110В с частотой 50Гц, нагрузка с сопротивлением 12 Ом и индуктивностью 5мГн.

Запускаем MATLAB и выполняем теже операции, что и в предыдущей работе.

 

 

 

 

Рис.4. Схема замещения транзистора MOSFET в виде набора элементов и его

аппроксимированная вольтамперная характеристика

 

 

 

Транзистора MOSFET имеет выходной порт m, который формирует векторный Simulink- сигнал из двух составляющих – ток «сток-исток», напряжения «сток-исток» транзистора. Модель MOSFET аналогична модели биполяного транзистора. Включение прибора происходит положительном напряжениина «сток-исток» и положительном сигнале на затворе. Выключается прибор при уменьшении сигнала на затворе до нуля. В случае отрицательного напряжения «сток-исток» транзистор находится в выключенном состоянии, а ток проходит через обратный диод. В модели такжк наличествует демпфирующая цепь. Статические вольтамперные характеристики приведены на рис.4.

Необходимо для обеих моделей получить временные диаграммы напряжений и токов на нагрузке при различных значениех параметров нагрузки

 

 

В отчете по второй части представить:

 

Схему SPS-моделей, IGBT-транзистора, MOSFET- транзистора временные диаграммы процессов при различных параметрах нагрузки.

В отчете привести временные диаграммы процессов при 3-х различных параметров нагрузки.

Обьяснить различие полученных результатов

Контрольные вопросы по второй части

1. Как выбрать параметры транзисторов?

2. Как выключить IGBT-транзистор?

3 Как выключить MOSFET -транзистор?

4. Что дает инерционность, введенная в модель транзистора?

 








Date: 2015-06-11; view: 519; Нарушение авторских прав



mydocx.ru - 2015-2026 year. (0.343 sec.) Все материалы представленные на сайте исключительно с целью ознакомления читателями и не преследуют коммерческих целей или нарушение авторских прав - Пожаловаться на публикацию