Главная Случайная страница


Полезное:

Как сделать разговор полезным и приятным Как сделать объемную звезду своими руками Как сделать то, что делать не хочется? Как сделать погремушку Как сделать так чтобы женщины сами знакомились с вами Как сделать идею коммерческой Как сделать хорошую растяжку ног? Как сделать наш разум здоровым? Как сделать, чтобы люди обманывали меньше Вопрос 4. Как сделать так, чтобы вас уважали и ценили? Как сделать лучше себе и другим людям Как сделать свидание интересным?


Категории:

АрхитектураАстрономияБиологияГеографияГеологияИнформатикаИскусствоИсторияКулинарияКультураМаркетингМатематикаМедицинаМенеджментОхрана трудаПравоПроизводствоПсихологияРелигияСоциологияСпортТехникаФизикаФилософияХимияЭкологияЭкономикаЭлектроника






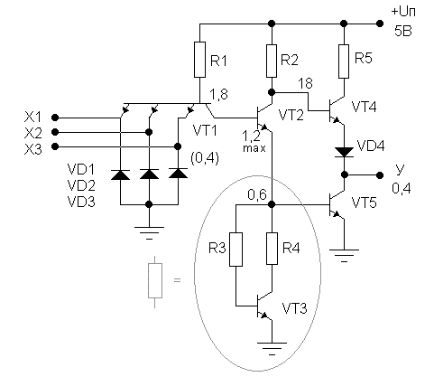
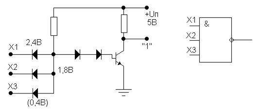
Элемент три «И-НЕ» на ДТЛ





Напряжение <0.4B считается логическим нулем, при U>2.4 – логическая единица.

Элементы на основе ТТЛ.

В основе – многоэммитерный транзистор.

Серия 155.

Если на всех входах «1», то на коллекторе эмиттерный переход закрыт, а коллекторный открыт и напряжение на базе VT1=1.8 В. VT2 и VT5 открыты, VD4 –предназначен для надежного запирания VT4. R3, R4 и VT3 действуют как резистор и предназначены для увеличения помехоустойчивости.

Если на любом из входов «0», то VT1 переключается из инверсного в активный режим и отпирается. В этом случае напряжение на его коллекторе (0,8В) уже недостаточно для отпирания VT4 и VT5. VT4 при этом открыт и на выходе появляется логическая единица.

R5 предназначен для защиты выходов при кратковременном замыкании на землю.

 

 

Серия повышенного быстродействия.

VT1, VT2 – VT5 – используются транзисторы Шотке.

Следующим шагом к повышению быстродействия стало использование транзистора Шотке.

 

Если на базу подать большое напряжение, то транзистор может войти в режим насыщения и его быстродействие уменьшается.

У диода Шотке напряжение отпирания 0,3-0,4 В. Напряжение на базе транзистора Шотке не может превышать напряжение на его коллекторе более, чем на 0,4 В, т.е. коллекторный переход никогда полностью не открывается транзистор не заходит в режим насыщения, что резко увеличивает его быстродействие.

 







Date: 2015-05-09; view: 715; Нарушение авторских прав



mydocx.ru - 2015-2026 year. (1.173 sec.) Все материалы представленные на сайте исключительно с целью ознакомления читателями и не преследуют коммерческих целей или нарушение авторских прав - Пожаловаться на публикацию