Главная Случайная страница


Полезное:

Как сделать разговор полезным и приятным Как сделать объемную звезду своими руками Как сделать то, что делать не хочется? Как сделать погремушку Как сделать так чтобы женщины сами знакомились с вами Как сделать идею коммерческой Как сделать хорошую растяжку ног? Как сделать наш разум здоровым? Как сделать, чтобы люди обманывали меньше Вопрос 4. Как сделать так, чтобы вас уважали и ценили? Как сделать лучше себе и другим людям Как сделать свидание интересным?


Категории:

АрхитектураАстрономияБиологияГеографияГеологияИнформатикаИскусствоИсторияКулинарияКультураМаркетингМатематикаМедицинаМенеджментОхрана трудаПравоПроизводствоПсихологияРелигияСоциологияСпортТехникаФизикаФилософияХимияЭкологияЭкономикаЭлектроника






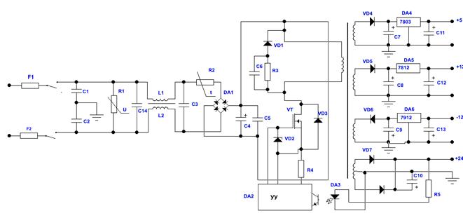
Структурная схема импульсного блока питания





C1, C2, C14, C3, L1, L2 –– помехозаграждающий фильтр.

R1–– варистор для защиты от перенапряжения.

R2–– терморезистор с положительным ТКС для ограничения тока заряда C4 с целью защиты диодного моста.

С5 –– для фильтрации высокочастотных импульсов от С4.

VD1, R3, C6 –– защитная цепь.

VD2 –– стабилитрон.

VD3 может быть встроен в полевом транзисторе VT.

R4 –– датчик тока для защиты от к.з.

DA4-DA6 –– трехвыводные стабилизаторы напряжения.

С11-С12 –– для устранения возможности самовозбуждения.

DA3 –– предназначен для регулирования нарастания выходного напряжения.


Ключевые преобразователи напряжения. Прямоугольные и резонансные. Однотактные и двухтактные. С прямым и обратным включением диода. Мостовые, полумостовые, со средней точкой. С независимым и самовозбуждением. Транзисторные и тиристорные. Особенности использования и области применения.

 

В зависимости от вида возбуждения преобразователи напряжения (ПН) делятся на:

· зависимые

· независимые

В зависимости от связи с нагрузкой:

· трансформаторные

· безтрансформаторные

В зависимости от формы сигнала:

· прямоугольной формы

· синусоидальной (резонансные)

 

Безтрансформаторные ПН используются при малых мощностях (10-100мВт), т.к. имеют низкий кпд и не обеспечивают гальванической развязки силовой цепи и нагрузки.

 

ОПНО – однотактный преобразователь напряжения с обратным включением диода

ОПНП – однотактный преобразователь напряжения с прямым включением диода

ДМ – двухтактная мостовая

ДПМ – двухтактная полумостовая

ССТ – со средней точкой

ПНН – преобразователь напряжения с переключением при U=0

ПНТ – преобразователь напряжения с переключением при I=0

 

 

Мультивибраторы на транзисторах (генератор прямоугольных колебаний)

Безтрансформаторный с независимым возбуждением.

 

 

Трансформаторный с самовозбуждением

 

 







Date: 2015-05-09; view: 833; Нарушение авторских прав



mydocx.ru - 2015-2026 year. (0.776 sec.) Все материалы представленные на сайте исключительно с целью ознакомления читателями и не преследуют коммерческих целей или нарушение авторских прав - Пожаловаться на публикацию