Главная Случайная страница


Полезное:

Как сделать разговор полезным и приятным Как сделать объемную звезду своими руками Как сделать то, что делать не хочется? Как сделать погремушку Как сделать так чтобы женщины сами знакомились с вами Как сделать идею коммерческой Как сделать хорошую растяжку ног? Как сделать наш разум здоровым? Как сделать, чтобы люди обманывали меньше Вопрос 4. Как сделать так, чтобы вас уважали и ценили? Как сделать лучше себе и другим людям Как сделать свидание интересным?


Категории:

АрхитектураАстрономияБиологияГеографияГеологияИнформатикаИскусствоИсторияКулинарияКультураМаркетингМатематикаМедицинаМенеджментОхрана трудаПравоПроизводствоПсихологияРелигияСоциологияСпортТехникаФизикаФилософияХимияЭкологияЭкономикаЭлектроника






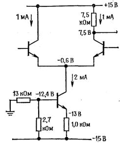
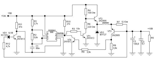
Принципиальная схема ключевого стабилизатора с защитой от к.з





VT1 – предварительный усилитель,

VT2 – ключ понижающего преобразователя (стабилизатора).

VT5 приоткрывается при Uвых > 9,7 В (UVD1+UБЭVT5=9.1+0.6=9.7В) и изменяет пороговое напряжение на выводе 5 ДА, шунтируя два нижних резистора внутреннего делителя напряжения ДА. Этим самым мы изменяем длительность импульса на выходе ДА, а следовательно длительность открытого состояния ключа. R7, VT3 и VT4 служат для защиты выхода от к.з., когда UR7 становится ≥ 0,6В (Iн ≥ 120mA) VT3, а затем и VT4 открываются, делая U4 ДА меньше 1В, что приводит к аварийному останову микросхемы.

 

 


Усилители постоянного тока (УПТ). УПТ с непосредственной связью между каскадами и типа модуляция-демодуляция (МДМ). Способы модуляции. Дифференциальные усилительные каскады (ДУ) на БПТ и ПТ. Способы компенсации смещения и дрейфа. Сравнительный анализ и области применения. Работа ДУ в режиме синфазного и противофазного сигнала и при использовании динамической нагрузки

 

УПТ предназначены для усиления сигналов медленно изменяющихся во времени. Характерная особенность - отсутствие конденсаторной связи между генератором сигнала, усилительным каскадом и нагрузкой.

Самопроизвольное изменение выходного напряжения УПТ при неизменном напряжении входного сигнала называется дрейфом усилителя.

Причины возникновения дрейфа: нестабильность напряжения питания, температурная и временная нестабильность параметров диодов, резисторов, транзисторов

Напряжение дрейфа определяется при закороченном входе:

eдр = ΔUвых др u при Uвх = 0 (режим КЗ). Величина Uвх др определяет диапазон возможного изменения входного напряжения усилителя при котором напряжение дрейфа составляет незначительную часть полезного выходного сигнала. Смещение - максимальное значение выходного напряжения при Uвх = 0

УПТ с непосредственно связью между каскадами.

Непосредственная связь между каскадами обуславливает особенности расчета их режима покоя (напряжения и токов при ). Параметры режима покоя каскада рассчитываются с учетом элементов, относящихся к выходной цепи предыдущего каскада и входной цепи последующего каскада. В УПТ выводы коллектора и базы транзисторов соседних каскадов соединены непосредственно. При этих условиях резисторы каждого последующего каскада, осуществляющие внутрикаскадные ООС по постоянному току, предназначены также для создания необходимого напряжения в режиме покоя.

Во входную цепь УПТ последователь с источником входного сигнала включен источник входного компенсирующего напряжения Его вводят для того, чтобы при напряжение соответствовало требуемому значению напряжения в режиме покоя и ток через источник был равен нулю. С этой целью

Коэффициент усиления рассматриваемой схемы а коэффициенты каскадов определяются по формулам

Отсюда видно, что коэффициенты усиления каскадов обратно пропорциональны сопротивлениям резисторов эмиттерных цепей.

Сопротивление рассчитывается по режиму температурной стабилизации первого каскада, имеет величину от сотен Ом до Ком. Так как последующих каскадов используются также для задания режима покоя , то это вызывает необходимость повышения напряжения в каждом последующем каскаде с целью получения требуемых значений . Однако, это приводит к снижению коэффициента усиления каскада и всего УПТ в целом.

Способ построения УПТ на основе непосредственной связи простейших усилительных каскадов может быть использован для получения сравнительно невысокого коэффициента усиления (порядка нескольких десятков) при относительно большом усиливаемом сигнале

При необходимости получения больших коэффициентов усиления (сотни и тысячи) этот способ построения УПТ невозможен ввиду сильного проявления дрейфа усилителя, компенсировать который подбором элементов схемы невозможно в условия серийного производства и эксплуатации аппаратуры. Радикальным средством уменьшения дрейфа нуля является применение дифференциальных каскадов усиления.

Существует несколько разновидностей усилителей ПТ. Простейшие - последовательное соединение усилительных каскадов.

Uкомп вх
Rк2
R2
Rк1
R1
R3
Rэ1
Rэ2
R4

Другие - МДМ (модулятор - демодулятор) Демодулятор из переменного делает постоянный сигнал. Недостатки: ограниченный частотный диапазон для механических модуляторов, повышенные шумы за счёт модуляции, искажение сигнала. Третьи - операционные усилители.


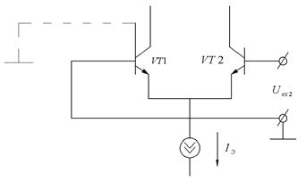
Дифференциальный усилитель - симметричный усилитель постоянного напряжения с 2-мя входами и 2-мя выходами. Дифференциальный усилительный каскад выполняется по принципу сбалансированного моста, два плеча которого образованы резисторами , а два других - транзисторами . Выходное напряжение снимается между коллекторами транзисторов.

На транзисторе собрана схема источника стабильного тока , определяющего сумму токов транзисторов . Транзистор предназначен для повышения стабильности тока в зависимости от изменения температуры.

Если пренебречь током и принять , то можно записать:

Схема дифференциального каскада требует применения близких по параметрам транзисторов и равенства сопротивлений , что легко достигается при интегральном исполнении. Благодаря этому при входных сигналах, равных нулю, достигается баланс моста. Напряжения на коллекторах обоих транзисторов равны, и выходное напряжение, снимаемое с диагонали, .

 

 

В режиме покоя , т.е. на входе ДУ подано напряжение общей точки. Ток делится поровну между транзисторами, т.е. .

Для управления ДУ дифференциального каскада используется отрицательная обратная связь по току. Для этого в цепь каждого транзистора включается эмиттерный резистор. Коэффициент усиления по напряжению приблизительно определяется соотношением . Если применить 2 источника стабильного тока, то ООС по току можно обеспечить с помощью одного резистора. При отсутствии входного сигнала по нему не будет протекать ток. В связи с этим с его помощью можно варьировать коэффициент усиления без изменения величины входного потенциала при отсутствии входного сигнала.

 

Из-за разброса параметров полупроводниковых элементов, входящих в схему при равных коллекторных токах напряжения база-эмиттер не совпадают, поэтому разность выходных напряжений не в точности равна 0.

Напряжение разбаланса представляет собой разность входных напряжений, которую необходимо приложить для того, чтобы выполнялось равенство .

Имеются различные возможности приведения к нулю напряжения разбаланса ДУ.

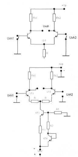
Если необходим только один вход, то к другому можно приложить постоянное напряжение и тем самым скомпенсировать напряжение разбаланса. Для этой цели служит потенциометр Для удобства установки малых напряжений дополнительно подключают необходимый делитель напряжения

Если требуются 2 входа, то различия между напряжениями эмиттер-база устраняют с помощью эмиттерных сопротивлений

Третья возможность выравнивания напряжения база-эмиттер состоит в том, чтобы обеспечить различные значения коллекторного тока. Для этого служит потенциометр Этим способом можно отрегулировать напряжение разбаланса до нуля.

 


Работа дифференциального усилителя в режиме усиления.

Пусть на вход подается входной сигнал положительной полярности. Под его воздействием через входные цепи обоих транзисторов будет протекать входной ток , ток базы будет возрастать, а ток базы - убывать. При этом токи возрастают, а токи убывают. Изменение токов обоих транзисторов происходит на одну и ту же величину, поскольку сумма токов остается неизменной:


Изменение коллекторных токов вызывает изменение потенциальной диаграммы каскада. Напряжение убывает, что вызывает приращение напряжения противоположного по знаку напряжению

Напряжение возрастает, что создает соответствующее приращение напряжения того же знака, что и напряжение входного сигнала.

Следовательно, при таком способе передачи входного сигнала является инвертирующим, а - неинвертирующим. Сигнал, снимаемый с обоих коллекторов, называется дифференциальным:

.

Изменение выходных напряжений под действием сигнала на входе прекращаются, когда под влиянием входного тока ток базы одного из транзисторов (в рассмотренном случае ) становится равным нулю, а ток протекает только через один из транзисторов (). Выходные напряжения каскада при этом составляют:

Определим коэффициенты усиления по напряжению дифференциального каскада:

- входное сопротивление транзистора.

Входной ток создает приращение коллекторных токов и напряжение на коллекторах

После преобразования 2-х уравнений получаем:

Коэффициент усиления каскада по дифференциальному выходу при :

Соотношения (1) и (2) используют для оценки коэффициентов усиления дифференциального каскада. Коэффициент усиления по выходам и при близки к для одиночного каскада с ОЭ. Коэффициент усиления по дифференциальному выходу близок к значению для того же каскада. При подаче 2-х входных сигналов неодинаковой полярности дифференциальное выходное напряжение

Входное сопротивление дифференциального каскада равно сумме входных сопротивлений транзисторов Эта величина определяет сопротивление нагрузки для источника входного сигнала, поэтому сопротивление целесообразно иметь возможно большим. может достигать значения в десятки и сотни Ком.

Существенное повышение (до десятков МОм) входного сопротивления даст выполнение дифференциального каскада на полевых транзисторах. По принципу действия эта схема не отличатся от схемы на БПТ.

 

Работа дифференциального усилителя в режиме синфазного сигнала.

Режим работы ДУ при подключении ко входу 2-х напряжений одинаковой полярности, т.е. 2-х синфазных сигналов. В этом случае ДУ решает задачу сравнения значений напряжений входных сигналов или увеличения их разности.

При наличии синфазных сигналов дифференциальное выходное напряжение пропорционально разности

При подаче на входы 2-х сигналов одинаковой полярности необходимо учитывать возможность появления на выходах так называемой выходной синфазной ошибки. Она обусловлена наличием на обоих входах одинакового постоянного напряжения (постоянной составляющей), равного наименьшему из напряжений

 

 

Если, например, то напряжение можно рассматривать как синфазное напряжение , приложенное одновременно к обоим входам, а разность - как дифференциальное входное напряжение между входами. При появление синфазной ошибки можно показать на следующем примере.


В дифференциальном каскаде с идеальным источником тока при и общем напряжении напряжение баланса не должно изменяться. Однако, наличие синфазного напряжения приводит к повышения напряжения выходного транзистора , используемого в качестве источника стабильного тока, что при неидеальности источника вызывает некоторое увеличение тока . Это обуславливает положительные приращения токов эмиттера и коллектора транзисторов и убывание напряжения баланса

При подаче синфазной ЭДС отрицательной полярности уровень баланса возрастает на . При напряжения на коллекторах получают приращения относительно напряжения Иными словами, проявляется на выходах как величина синфазной ошибки при усилении.

При одинаковых параметрах транзисторов наличие синфазной ЭДС не вызывает появления синфазной ошибки на дифференциальном выходе каскада. Учет синфазных ошибок усиления важен в многокаскадных УПТ с дифференциальным каскадом на входе.

Синфазную ошибку усиления оценивают коэффициентом синфазной передачи каскада:

. Обычно .

Качество дифференциального каскада характеризуется отношением показывающим способность каскада различать малый дифференциальный сигнал на фоне большого синфазного напряжения.

 

Работа дифференциального каскада с динамической нагрузкой.

При интегральном исполнении дифференциальных усилительных каскадов вместо резисторов широко используют транзисторы, выполняющие функцию динамических нагрузок каскада. Подобные схемы позволяют обеспечить существенно большие значения коэффициента усиления по сравнению с ранее рассмотренными схемами, имеющими резистивные нагрузки, что важно при создании многокаскадных УПТ.

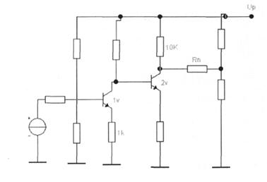
Транзисторы p-n-p -типа, выполняющие функцию динамических нагрузок каскада. Близки по параметрам. При этом транзистор используется в качестве диода. Ток транзистора , протекающий также через транзистор , создает напряжение определяющее входное напряжение Поскольку транзисторы близки по параметрам, ток будет близок к . В этом главная особенность рассматриваемой схемы. Выходной дифференциальный сигнал снимается с коллектора транзистора .

При схема находится в режиме покоя. Токи . Ток протекает через транзистор

Пусть источник входного сигнала имеет полярность, показанную на рисунке. Под воздействием сигнала возрастает ток и убывает ток . Изменение базовых токов вызывает изменение коллекторных токов:

Так как , то . При этом ток нагрузки

Напряжения на выходе Подача входного напряжения противоположной полярности вызывает изменения направления токов и полярности напряжения

Коэффициент усиления по напряжению:

При

В многокаскадных УПТ является входным сопротивлением последующего каскада, величина которого равна нескольким сотням Ком. Создание такой же величины сопротивления в схемотехническом исполнении затруднительно. Поэтому дифференциальные каскады с имеют несколько десятков, а с динамической нагрузкой и - несколько сотен.

Смещение с помощью источника тока. Усиление синфазного сигнала в дифференциальном усилителе можно зна­чительно уменьшить, если резистор заменить источником тока. При этом действующее значение сопротивления станет очень большим, а усиление син­фазного сигнала будет ослаблено почти до нуля. Представим себе, что на входе действует синфазный сигнал; источник тока в эмиттерной цепи поддерживает полный эмиттерный ток постоянным, и он (в силу симметрии схемы) равномерно распределяется между двумя коллекторными цепями. Следовательно, сигнал на выходе схемы не изменяется. Величина КОСС определяется отношением 100000:1 (100 дБ). Диапазон входного син­фазного сигнала ограничен значе­ниями — 12 В и +7 В; нижний предел определяется рабочим диа­пазоном источника тока в эмиттер­ной цепи, а верхний — коллектор­ным напряжением покоя.

 








Date: 2015-05-09; view: 833; Нарушение авторских прав



mydocx.ru - 2015-2026 year. (0.738 sec.) Все материалы представленные на сайте исключительно с целью ознакомления читателями и не преследуют коммерческих целей или нарушение авторских прав - Пожаловаться на публикацию