Главная Случайная страница


Полезное:

Как сделать разговор полезным и приятным Как сделать объемную звезду своими руками Как сделать то, что делать не хочется? Как сделать погремушку Как сделать так чтобы женщины сами знакомились с вами Как сделать идею коммерческой Как сделать хорошую растяжку ног? Как сделать наш разум здоровым? Как сделать, чтобы люди обманывали меньше Вопрос 4. Как сделать так, чтобы вас уважали и ценили? Как сделать лучше себе и другим людям Как сделать свидание интересным?


Категории:

АрхитектураАстрономияБиологияГеографияГеологияИнформатикаИскусствоИсторияКулинарияКультураМаркетингМатематикаМедицинаМенеджментОхрана трудаПравоПроизводствоПсихологияРелигияСоциологияСпортТехникаФизикаФилософияХимияЭкологияЭкономикаЭлектроника






Теоретическое введение. Выпрямителем называют устройство, предназначенное для преобразова­ния энергии источника переменного тока в постоянный ток





Выпрямителем называют устройство, предназначенное для преобразова­ния энергии источника переменного тока в постоянный ток. Схемы с потреб­ляемой нагрузкой до нескольких сотен ватт относят к классу маломощных вы­прямителей. Такие выпрямители предназначены для питания постоянным то­ком различных устройств, решающих задачи управления, регулирования, пере­работки и отображения информации и т.д. При указанной мощности нагрузки задачу преобразования электрической энергии переменного тока в постоянный ток решают с помощью однофазных выпрямителей, питающихся от однофаз­ной сети переменного тока. Структурная схема системы преобразования элек­трической энергии с однофазным выпрямителем показана на рисунке 2.1. Эта схема представляет собой схему маломощного источника питания.

Рис. 2.1 Структурная схема системы преобразования электрической энер­гии с однофазным выпрямителем

 

Основой такой схемы является выпрямитель на одном или нескольких диодах, соединенных по определенной схеме. Функция трансформатора сво­дится к повышению или понижению вторичного напряжения U2 при заданном первичном напряжении Ui с целью получения требуемой величины постоянно­го напряжения на выходе.

Принцип выпрямления основывается на получении с помощью диодной схемы из двуполярной синусоидальной кривой напряжения U2 однополярных полуволн напряжения Ud. Напряжение Ud характеризует кривую выпрямлен­ного напряжения выпрямителя. Ее постоянная составляющая определяет сред­нее значение выпрямленного напряжения.

Простейшим выпрямителем является схема однофазного однополупериодного выпрямителя (рисунок 2.2).

Рис. 2.2 Схема однофазного однополупериодного диодного выпрямителя

 

Рассмотрим её работу в предположении, что входное напряжение изме­няется по закону Uвx = Um Sin ωt. На интервале времени 0< t >T/2 полупровод­никовый диод D1 смещён в прямом направлении и напряжение, а, следователь­но, и ток на нагрузочном резисторе повторяют форму входного сигнала (рису­нок 2.3). На интервале T/2<t > T диод DI смещён в обратном направлении, и напряжение и ток в нагрузке равны нулю. При заданном входном напряжении Uвx = Um Sin ωt для нечётных его полупериодов выпрямленный ток в нагру­зочном резисторе будет создавать на нём падение напряжения, среднее значе­ние которого равно Ud=Um/ п.

 

 

Рисунок 2.3- Временные диаграммы однополупериодного выпрямителя

 

Анализируя временные диаграммы на рисунке 2.3, можно сделать вы­вод, что параметры выходного напряжения выпрямителя улучшаются, если ток нагрузки будет протекать в оба полупериода действия входного напряжения. Для этого используют два однополупериодных выпрямителя, работающих син­хронно и противофазно на одну нагрузку. Такая схема называется однофазной двухполупериодной схемой выпрямителя со средней точкой (рисунок 2.4).

 

 

Рисунок 2.4 - Двухполупериодная схема выпрямителя со средней точкой

Нетрудно заметить, что в данном случае средние значения напряжения нагрузки будут в два раза превышать напряжение однофазной однополупериодной схемы Ud=2Um/ п.

Временные диаграммы двухполупериодного выпрямителя показаны на рисунке 2.5.

 

Рисунок 2.5 - Временные диаграммы двухполупериодного выпрямителя

T

Частота выходного сигнала f для схемы с однополупериодным или двухполупериодным выпрямителем вычисляется как величина, обратная периоду выходного сигнала f =1/Т. При этом период сигнала на выходе однополупериодного выпрямителя в два раза больше, чем у двухполупериодного.

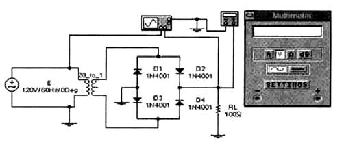
Максимальное обратное напряжение на диоде однополупериодного вы­прямителя равно максимуму входного напряжения. Максимальное обратное напряжение Umax на каждом диоде двухполупериодного выпрямителя с отво­дом от средней точки трансформатора равно разности удвоенного максималь­ного значения напряжения на вторичной обмотке трансформатора U2m и пря­мого падения напряжения на диоде Unp: Umax = U2m - Unp. Схема мостового выпрямителя приведена на рисунке 2.6.

Рисунок 2.6 - Схема мостового выпрямителя

 

Среднее значение выходного напряжения Ud (постоянная составляющая) мостового выпрямителя вычисляется по формуле:

Ud=2Um / π

где максимум вторичного напряжения на полной обмотке трансформато­ра U2m вычисляется по формуле:

U2m= U1m(n2/n1)= U1m/20

U1m - максимальное значение напряжения на первичной обмотке транс­форматора.

Максимальное обратное напряжение Umax на каждом диоде для схемы с выпрямительным мостом равно напряжению на вторичной обмотке U2m. Частота выходного напряжения f для схемы с двухполупериодным мос­товым выпрямителем вычисляется по формуле: f=1/T, где Т — период напря­жения на выходе выпрямителя.

 







Date: 2015-05-09; view: 961; Нарушение авторских прав



mydocx.ru - 2015-2026 year. (0.327 sec.) Все материалы представленные на сайте исключительно с целью ознакомления читателями и не преследуют коммерческих целей или нарушение авторских прав - Пожаловаться на публикацию