Главная Случайная страница


Полезное:

Как сделать разговор полезным и приятным Как сделать объемную звезду своими руками Как сделать то, что делать не хочется? Как сделать погремушку Как сделать так чтобы женщины сами знакомились с вами Как сделать идею коммерческой Как сделать хорошую растяжку ног? Как сделать наш разум здоровым? Как сделать, чтобы люди обманывали меньше Вопрос 4. Как сделать так, чтобы вас уважали и ценили? Как сделать лучше себе и другим людям Как сделать свидание интересным?


Категории:

АрхитектураАстрономияБиологияГеографияГеологияИнформатикаИскусствоИсторияКулинарияКультураМаркетингМатематикаМедицинаМенеджментОхрана трудаПравоПроизводствоПсихологияРелигияСоциологияСпортТехникаФизикаФилософияХимияЭкологияЭкономикаЭлектроника






Теоретическое введение. Для исследования напряжения и тока диода при прямом и обратном смещении p-n перехода достаточно иметь универсальный прибор - мультиметр





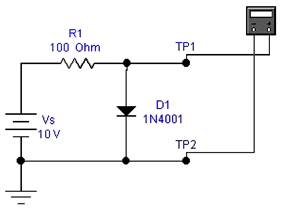
Для исследования напряжения и тока диода при прямом и обратном смещении p-n перехода достаточно иметь универсальный прибор - мультиметр. С помощью этого прибора можно снять вольтамперную характеристику (ВАХ) диода или любого другого нелинейного двухполюсника. Проще всего в этом случае измерять напряжение на диоде в схеме, показанной на рисунке 1.1, подсоединяя к диоду через резистор источники напряжения различной вели­чины.

Рис. 1.1 - Схема измерения напряжения на диоде

 

Ток диода при этом можно вычислить из выражения:

Iпр = (Е - Unp)/R (1.1)

 

где Iпр - ток диода в прямом направлении, Е - напряжение источника питания, Unp - напряжение на диоде в прямом направлении. Изменив поляр­ность включения диода в той же схеме рисунок 1.1, можно снять ВАХ диода по той же методике и в обратном направлении

Iоб = (Е - Uoб)/R (1.2)

где Iоб - ток диода в обратном направлении, Uoб - напряжение на диоде в обратном направлении. Точность при таких измерениях оставляет желать лучшего из-за разброса сопротивлений у резисторов одного номинала. На ри­сунке 1.2 показана схема измерения тока диода. Для получения более точной характеристики при использовании только одного мультиметра, необходимо сначала измерить напряжение в схеме на рисунке 1.1, а затем ток в схеме на рисунке 1.2. При этом можно пользоваться по-прежнему только мультиметром, подключая его то как вольтметр, то как амперметр.

Рис. 1.2 Схема измерения тока диода

 

Гораздо быстрее можно выполнить эту работу, если использовать и вольтметр, и амперметр. Тогда, включив их по схеме, показанной на рисунке 1.3, можно сразу видеть ток n напряжение на табло этих приборов.

Рис. 1.3 Схема для снятия ВАХ диода

 

Вольтамперная характеристика может быть получена путем измерения напряжений на диоде при протекании различных токов за счет изменения на­пряжения источника питания Vs. Схема для исследования ВАХ диода с помо­щью осциллографа показана на рисунке 1.4.

Рис. 1.4 Схема для исследования ВАХ диода с помощью осциллографа

При таком подключении координата точки по горизонтальной оси осцил­лографа будет пропорциональна напряжению, а по вертикальной - току через диод. Поскольку напряжение в вольтах на резисторе R2 численно равно току через диод в амперах (I=U/R=U/I=U), по вертикальной оси можно непосредст­венно считывать значения тока. Если на осциллографе выбран режим В/А, то величина, пропорциональная току через диод (канал В), будет откладываться по вертикальной оси, а напряжение (канал А) - по горизонтальной. Это и позволит получить вольтамперную характеристику непосредственно на экране осцилло­графа.

При получении ВАХ диода с помощью осциллографа на канал А вместо точного напряжения на диоде подается сумма напряжения диода и напряжения на резисторе R2. Ошибка из-за этого будет мала, так как падение напряжения на резисторе будет значительно меньше, чем напряжение на диоде. Из-за нели­нейности диода его нельзя характеризовать величиной сопротивления, как ли­нейный резистор. Отношение напряжения на диоде к току через него U/I, назы­ваемое статическим сопротивлением, зависит от величины тока. В ряде приме­нений на постоянную составляющую тока диода накладывается небольшая пе­ременная составляющая (обычно при этом говорят, что элемент работает в ре­жиме малых сигналов). В этом случае интерес представляет дифференциальное (или динамическое) сопротивление dU/dI. Величина динамического сопротив­ления зависит от постоянной составляющей тока диода, определяющей рабо­чую точку на характеристике.

Построение вольтфарадной характеристики варикапа. Полупровод­никовый диод, действие которого основано на использовании зависимости барьерной емкости Сбар от значения приложенного обратного напряжения на­зывается варикапом. Это позволяет применить варикап в качестве элемента с электрически управляемой емкостью.

Основной характеристикой варикапа является вольтфарадная характери­стика - зависимость барьерной емкости от значения приложенного обратного напряжения. Схематическое изображение варикапа и его вольтфарадная харак­теристика приведены на рисунке 1.5.

 

Рис. 1.5 Схематическое изображение варикапа и его вольтфарадная ха­рактеристика

 

В выпускаемых промышленностью варикапах значение емкости может изменяться от единиц до сотен пикофарад. Основными параметрами варикапа являются: Св - емкость, измеренная между выводами варикапа при заданном обратном напряжении; Кс - коэффициент перекрытия по емкости, используе­мый для оценки зависимости Св = f (Uo6p) и равный отношению емкостей ва­рикапа при двух заданных значениях обратного напряжения (Кс = 2 - 20). Ва­рикапы применяются в качестве конденсатора с управляемой емкостью. Их де­лят на построечные и умножительные, или варакторы. Подстроечные варикапы используют для изменения резонансной частоты колебательных систем.

Для получения вольтфарадной характеристики можно использовать схе­му емкостного делителя с диодом, показанную на рисунок 1. 6.

Рис. 1.6 Схема ёмкостного делителя с диодом

 







Date: 2015-05-09; view: 1046; Нарушение авторских прав



mydocx.ru - 2015-2026 year. (0.876 sec.) Все материалы представленные на сайте исключительно с целью ознакомления читателями и не преследуют коммерческих целей или нарушение авторских прав - Пожаловаться на публикацию