Главная Случайная страница


Полезное:

Как сделать разговор полезным и приятным Как сделать объемную звезду своими руками Как сделать то, что делать не хочется? Как сделать погремушку Как сделать так чтобы женщины сами знакомились с вами Как сделать идею коммерческой Как сделать хорошую растяжку ног? Как сделать наш разум здоровым? Как сделать, чтобы люди обманывали меньше Вопрос 4. Как сделать так, чтобы вас уважали и ценили? Как сделать лучше себе и другим людям Как сделать свидание интересным?


Категории:

АрхитектураАстрономияБиологияГеографияГеологияИнформатикаИскусствоИсторияКулинарияКультураМаркетингМатематикаМедицинаМенеджментОхрана трудаПравоПроизводствоПсихологияРелигияСоциологияСпортТехникаФизикаФилософияХимияЭкологияЭкономикаЭлектроника






В) УГО, применяемые в отечественной и зарубежной литературе;





г) типовая схема включения ОУ типа К140УД8А.

Рис. 3.2. Передаточные характеристики ОУ:

А) по неинвертирующему входу; б) по инвертирующему входу;

В) по неинвертирующему входу для ОУ К140УД1.

 

Рис.3.3. Принципиальная схема трёхкаскадного ОУ.

Рис. 3.4. Преобразователи аналоговых сигналов на ОУ:

а) неинвертирующий усилитель; б) инвертирующий усилитель; в) повторитель; г) инвертор; д) с цепями формирования Uкор .

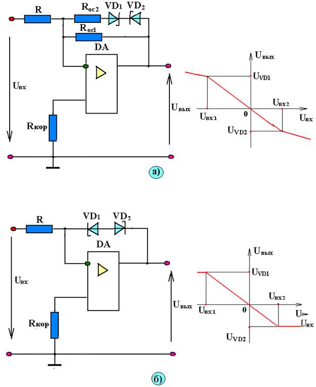
Рис. 3.5. Преобразователи аналоговых сигналов на ОУ:

А) нелинейный преобразователь с симметричной

Передаточной характеристикой;

Б) ограничитель уровней.

Рис. 3.6. Сумматоры аналоговых сигналов на ОУ:

А)инвертирующий; б) неинвертирующий.

Рис. 3.7. Сумматоры-вычитатели

аналоговых сигналов на ОУ.

Рис. 3.8. Интеграторы аналоговых сигналов на ОУ.

Рис.3.9. Схемы дифференциаторов на ОУ:







Date: 2015-05-09; view: 977; Нарушение авторских прав



mydocx.ru - 2015-2026 year. (0.215 sec.) Все материалы представленные на сайте исключительно с целью ознакомления читателями и не преследуют коммерческих целей или нарушение авторских прав - Пожаловаться на публикацию