Главная Случайная страница


Полезное:

Как сделать разговор полезным и приятным Как сделать объемную звезду своими руками Как сделать то, что делать не хочется? Как сделать погремушку Как сделать так чтобы женщины сами знакомились с вами Как сделать идею коммерческой Как сделать хорошую растяжку ног? Как сделать наш разум здоровым? Как сделать, чтобы люди обманывали меньше Вопрос 4. Как сделать так, чтобы вас уважали и ценили? Как сделать лучше себе и другим людям Как сделать свидание интересным?


Категории:

АрхитектураАстрономияБиологияГеографияГеологияИнформатикаИскусствоИсторияКулинарияКультураМаркетингМатематикаМедицинаМенеджментОхрана трудаПравоПроизводствоПсихологияРелигияСоциологияСпортТехникаФизикаФилософияХимияЭкологияЭкономикаЭлектроника






Задания на экспериментальное исследование и порядок их выполнения





Задание 1. Исследование статических вольтамперных характеристик (ВАХ) транзистора, включенного по схеме с ОБ (с помощью амперметра-вольметра).

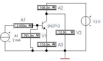
1.1. Снять входную ВАХ – Iэ=f(Uэб)|Uкб=const. Для этого собрать схему (рис.2). Все измерительные приборы поставить в режим измерения постоянного тока (режим DC).

 
Рис.2  

 

1.2. Изменяя ток эмиттера и регистрируя его величину амперметром А1 измерять напряжение Uэб. Данные занести в табл.1.

Таблица1.

Iэ(мА), А1              
Uкб=0B, V2 Uэб(В), V1              
Uкб=15B, V2 Uэб(В), V1              

При построение входных ВАХ биполярного транзистора входным сигналом берут ток (Iэ, Iб) т.к. биполярный транзистор – прибор управляемый током.

По результатам измерений построить графики.

1.2. Собрать схему (рис.2) и снять выходную ВАХ – Iк=F(Uкб)|Iэ=const. Данные занести в табл.2.

Таблица 2.

Uкб (В), V2 -0.5              
Iэ=0мА, А1 Iк (мА), А2                
Iэ=2мА, А1 Iк (мА), А2                
Iэ=4мА, А1 Iк (мА), А2                
Iэ=8мА, А1 Iк (мА), А2                

По результатам измерений построить графики семейства выходных ВАХ.

Задание 2. Исследование статических вольтамперных характеристик (ВАХ) транзистора, включенного по схеме с ОЭ (с помощью амперметра-вольметра).

2.1. Снять входную ВАХ –Iб=F(Uбэ)|Uкэ=const. Собрать схему (рис.3). Данные занести в таблицу аналогичную табл.1. Измерения проводить при Iб=0; 0.01; 0.05; 0.1мА, при Uкэ=0 и +15В.

Рис. 2

По результатам измерений построить графики.

2.2 Снять семейство выходных ВАХ – Iк=F(Uкэ)|Iб=const. Данные занести в таблицу аналогичную табл.2.

По результатам измерений построить графики семейства выходных ВАХ.

По графикам определить h – параметры транзистора для схемы ОЭ.

 







Date: 2015-05-08; view: 733; Нарушение авторских прав



mydocx.ru - 2015-2026 year. (3.974 sec.) Все материалы представленные на сайте исключительно с целью ознакомления читателями и не преследуют коммерческих целей или нарушение авторских прав - Пожаловаться на публикацию