Главная Случайная страница


Полезное:

Как сделать разговор полезным и приятным Как сделать объемную звезду своими руками Как сделать то, что делать не хочется? Как сделать погремушку Как сделать так чтобы женщины сами знакомились с вами Как сделать идею коммерческой Как сделать хорошую растяжку ног? Как сделать наш разум здоровым? Как сделать, чтобы люди обманывали меньше Вопрос 4. Как сделать так, чтобы вас уважали и ценили? Как сделать лучше себе и другим людям Как сделать свидание интересным?


Категории:

АрхитектураАстрономияБиологияГеографияГеологияИнформатикаИскусствоИсторияКулинарияКультураМаркетингМатематикаМедицинаМенеджментОхрана трудаПравоПроизводствоПсихологияРелигияСоциологияСпортТехникаФизикаФилософияХимияЭкологияЭкономикаЭлектроника






Сценарии реализации требований





Декомпозиция «Поиск договора», «Поиск инф по организации», «Поиск телефона».

Диаграммы деятельности «Поиск по наименованию работ», «Поиск по названию организации», «Поиск по договору» выполняют поиск информации по введенным данным и построены по одной схеме, отличия лишь в том, что для осуществления различных видов поиска требуется ввести разную информацию. Поиск происходит следующим образом:

Пользователь открывает экранную форму “Стартовая страница”, нажимает кнопку “Вход” после чего попадает на экранную форму “Меню”, где может выбрать необходимое ему действие из выпадающего списка, т.к. нам нужно совершить поиск информации, то мы выбираем из списка опцию “Поиск”, после чего открывается экранная форма “Поиск”.

Ø «Поиск договора»

Пользователь заполняет поля “Название орг”, “Наименование работ” и “Вид работ” после чего нажимает кнопку “Поиск”. Система осуществляет поиск инф. по таблицам Наименование работ и Вид работ. Если ничего не будет найдено, то система выдаст сообщение “ошибка – ничего не найдено” и останется на форме “Поиск” предварительно очистив поля с введенной в них информацией. Если же в процессе поиска будет обнаружена необходимая инф, то система откроет форму “Просмотр”, на которой в таблице будет отображена найденная инф, т.е. сформирует отчет в виде таблицы значений.

Ø «Поиск инф по организации»

Пользователь заполняет поле “Название орг” после чего нажимает кнопку “Поиск”. Система осуществляет поиск инф. по таблице Организации подрядчики. Если ничего не будет найдено, то система выдаст сообщение “ошибка – ничего не найдено” и останется на форме “Поиск” предварительно очистив поля с введенной в них информацией. Если же в процессе поиска будет обнаружена необходимая инф, то система откроет форму “Просмотр”, на которой в таблице будет отображена найденная инф, т.е. сформирует отчет в виде таблицы значений.

Ø «Поиск телефона»

Пользователь заполняет поля “Название орг”, “фамилия", “имя” и “отчество” после чего нажимает кнопку “Поиск”. Система осуществляет поиск инф. по таблицам Номер договора и Даты работ. Если ничего не будет найдено, то система выдаст сообщение “ошибка – ничего не найдено” и останется на форме “Поиск” предварительно очистив поля с введенной в них информацией. Если же в процессе поиска будет обнаружена необходимая инф, то система откроет форму “Просмотр”, на которой в таблице будет отображена найденная инф, т.е. сформирует отчет в виде таблицы значений.

При реализации данных сценариев выявляются:

- экранные формы «Стартовая страница», «Меню», «Поиск»;

- объекты: Наименование работ и вид работ, название организации, номер договора и дата его заключения (инф. введенная на форму) Списки договоров, списки организаций, списки видов работ (входящая), информация, хранящаяся в БД, найденная информация, сформированный отчет;

- деятельность: открытие форм, поиск информации (вызывается хранимая процедура поиска данных по заданным критериям поиска), формирование отчета в виде таблицы.

Все указанные действие представлены на рис 16,17,18 в виде диаграмм взаимодействия


Рис. 17 Декомпозиция «Поиск договора»


Рис. 18 Декомпозиция «Поиск инф по организации»


Рис.19 Декомпозиция «Поиск телефона»


Декомпозиция «Удаление», «Редактирование».

Диаграммы деятельности «Удаление», «Редактирование» выполняют удаление, изменение информации. Чтобы приступить к вышеуказанным действиям, нужно осуществить ряд однотипных операций:

Пользователь открывает экранную форму “Стартовая страница”, нажимает кнопку “Вход” после чего попадает на экранную форму “Меню”, где может выбрать необходимое ему действие из выпадающего списка, т.к. нам нужно совершить удаление/редактирование определенной информации, то мы выбираем из списка опцию “Поиск” (выбрать необходимый тип поиска), после чего открывается экранная форма “Поиск”. Пользователь заполняет необходимые для поиска поля, после чего нажимает кнопку “Поиск”. Система осуществляет поиск инф. по таблицам. Если ничего не будет найдено, то система выдаст сообщение “ошибка – ничего не найдено” и останется на форме “Поиск”. Если же в процессе поиска будет обнаружена необходимая инф, то система заполнит таблицу DBGrid найденной инф, т.е. сформирует отчет в виде таблицы.

Ø «Удаление»

Пользователь выделяет необходимую строку в отображаемой таблице, щелкает по ней правой клавишей мыши, затем из появившегося контекстного меню выбирает пункт удалить, после чего система автоматически заполняет поля формы “Добавление/Редактирование” значениями из выделенной строки и система удалит данные из таблиц, после чего сохранит изменения. Для каждого вида поиска предусмотрено удаление и оно выполняется по той же схеме, что и выше описанное, так для поиска договора, мы можем удалить информацию по договору, для поиска телефона удаляется информация по телефонам сотрудников организаций подрядчиков, а для поиска инф по орг,будет удалена информация по организации подрядчику, схема которой описана выше.


Ø «Редактирование»

Пользователь выделяет необходимую строку в отображаемой таблице, щелкает по ней правой клавишей мыши, затем из появившегося контекстного меню выбирает пункт редактировать, после чего система автоматически заполняет поля формы “ Добавление/Редактирование ” значениями из выделенной строки и открывает ее. Затем на форме “ Добавление/Редактирование ” пользователь изменяет в необходимых полях информацию на новую и нажимает кнопку “Изменить”, после чего система сохраняет изменения. Для каждого вида поиска предусмотрено редактирование и оно выполняется по той же схеме, что и выше описанное. Так для поиска договора, мы можем изменить информацию по договору (для данного изменения предусмотрена отдельная форма “Редактирование дог/телефона”), для поиска телефона изменяем информацию по телефонам сотрудников организаций подрядчиков(для данного изменения предусмотрена отдельная форма “Редактирование дог/телефона”), а для поиска инф по орг, будет удалена информация по организации подрядчику, которая описана выше.

 

При реализации данных сценариев выявляются:

- экранные формы: «Поиск договора», «Поиск телефона», «Поиск инф по орг», «Добавление/Редактировние», «Редактирование дог/тел»;

- объекты: найденная информация, сформированный отчет, информация из ячейки, а также измененная инф в БД, инф по Адресу, Орг, работам, договору (входящая);

- деятельность: открытие форм, заполнение формы данными из системы, проверка правильности ее заполнения (заполнение ключевых полей), изменение данных (вызывается хранимая процедура сохранения отредактированных данных) и удаления данных (вызывается хранимая процедура удаления данных).

Все указанные действие представлены на рис 19,20 в виде диаграммы взаимодействия

 

 


Рис. 20 Декомпозиция «Удаление»

Рис. 21 Декомпозиция «Редактирование»


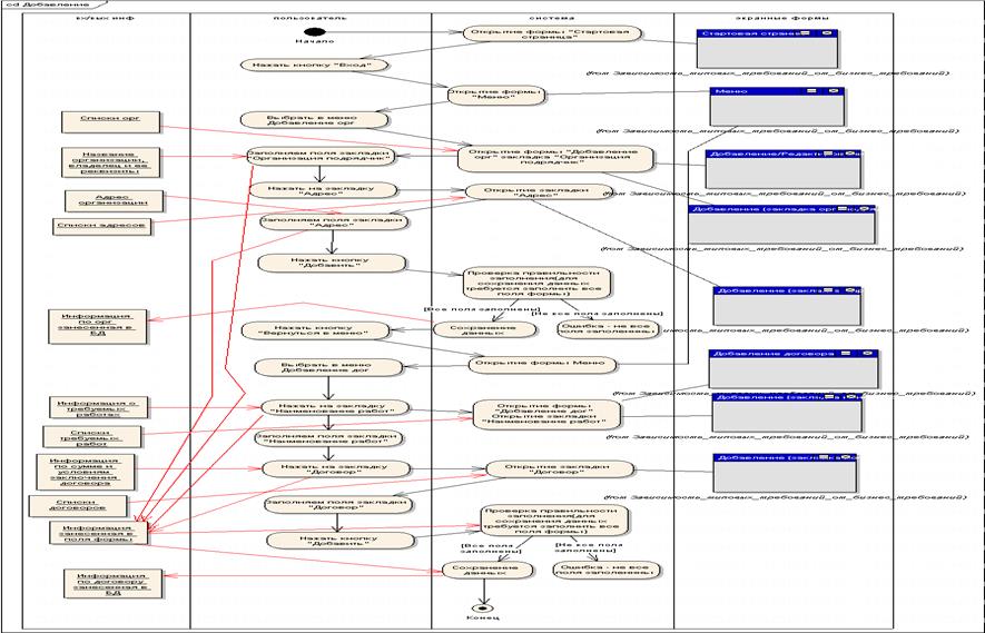
Декомпозиция «Добавление».

Диаграмма деятельности «Добавление» выполняет добавление новой информации в таблицы. Это происходит следующим образом:

Пользователь открывает экранную форму “Стартовая страница”, нажимает кнопку “Вход” после чего попадает на экранную форму “Меню”, где может выбрать необходимое ему действие из выпадающего списка, т.к. нам нужно совершить добавление новой информации, то мы выбираем из списка опцию “Добавить организацию”(если это новая организация), после чего открывается экранная форма “Добавление/Редактирование”. Пользователь заполняет все поля формы для каждой из закладок, после чего нажимает кнопку “Добавить”. И если все нужные поля формы будут заполнены, то система добавит новую инф. в таблицы. Если не все необходимые поля были заполнены, то система выдаст сообщение “ошибка – не все поля заполнены” и останется на форме “Добавление/Редактирование”. После того, как мы занесли новую организацию, нужно назначить для нее договора, для этого нажимаем кнопку “Вернуться в меню” и попав туда выбираем из него пункт “Добавить договор” открывается экранная форма “Добавление договора. Пользователь заполняет все поля формы для каждой из закладок, после чего нажимает кнопку “Добавить”. И если все нужные поля формы будут заполнены, то система добавит новую инф. в таблицы. Если не все необходимые поля были заполнены, то система выдаст сообщение “ошибка – не все поля заполнены” и останется на форме. Все теперь у нас заполнена вся информация, если пользователю понадобится заключить новой договор, он может повторить все вышеописанные действия.


При реализации данного сценария выявляются:

- экранные формы: «Стартовая страница», «Меню», «Добавление/редактирование», «Добавление договора»;

- объекты: Название организации, владелец и ее реквизиты, адрес организации, информация о требуемых работах, информация по сумме и условиям заключения договора (инф. введенная на форму), списки орг, списки адресов, списки требуемых работ, списки договоров (входящая), информация, занесенная в поля формы, информация по договору занесенная в БД;

- деятельность: открытие форм, заполнение формы данными из системы, проверка правильности ее заполнения (заполнение ключевых полей), добавление данных (вызывается хранимая процедура сохранения добавленных данных).

Все указанные действие представлены на рис 21 в виде диаграммы взаимодействия

 

 


Рис. 22 Декомпозиция «Добавление








Date: 2015-09-19; view: 644; Нарушение авторских прав



mydocx.ru - 2015-2026 year. (0.817 sec.) Все материалы представленные на сайте исключительно с целью ознакомления читателями и не преследуют коммерческих целей или нарушение авторских прав - Пожаловаться на публикацию