Главная Случайная страница


Полезное:

Как сделать разговор полезным и приятным Как сделать объемную звезду своими руками Как сделать то, что делать не хочется? Как сделать погремушку Как сделать так чтобы женщины сами знакомились с вами Как сделать идею коммерческой Как сделать хорошую растяжку ног? Как сделать наш разум здоровым? Как сделать, чтобы люди обманывали меньше Вопрос 4. Как сделать так, чтобы вас уважали и ценили? Как сделать лучше себе и другим людям Как сделать свидание интересным?


Категории:

АрхитектураАстрономияБиологияГеографияГеологияИнформатикаИскусствоИсторияКулинарияКультураМаркетингМатематикаМедицинаМенеджментОхрана трудаПравоПроизводствоПсихологияРелигияСоциологияСпортТехникаФизикаФилософияХимияЭкологияЭкономикаЭлектроника






Изучение работы модуля зажигания





Лысьвенский филиал

Кафедра ЕН

 

 

 

Изучение работы модуля зажигания

Методические указания

по выполнению лабораторной работы

по дисциплине

«Электроника и электрооборудование транспортных и транспортно-технологических машин и оборудования»

 

для студентов всех форм обучения специальности 190500.62

«Эксплуатация транспортных средств»

 

Лысьва, 2012 г.

Методические указания по выполнению лабораторной работы «Изучение работы модуля зажигания» по дисциплине «Электроника и электрооборудование транспортных и транспортно-технологических машин и оборудования» / Сост. преподаватель Н.Л. Федосеев. ЛФ ПНИПУ, Лысьва, 2011. - с.

Методические указания содержат общее описание системы зажигания, модуля зажигания, функционирование, методику и технологию поиска неисправностей, технологию замены модуля зажигания.

 

Методическое указание предназначено для студентов всех форм обучения

для студентов всех форм обучения специальности 190500.62

«Эксплуатация транспортных средств»

 

Методические указания рассмотрены и утверждены на заседании кафедры ЕН

от «__» ____ 20__ г., протокол № __


СОДЕРЖАНИЕ

Изучение работы модуля зажигания. 4

КАРТА С – 4А Проверка системы зажигания (нет искры) 6

КАРТА С-4В Пропуски в системе зажигания на холостом ходу. 7

КАРТА С-4С Пропуски в системе зажигания на мощностных режимах. 8

Назначение тестера модулей зажигания. 8

Тест модулей зажигания. 10

Порядок работы с разрядником высоковольтным.. 10

Проверка вторичных цепей зажигания при помощи мотор-тестера. 12

Диагностика систем с двухвыводными катушками зажигания. 16

Ход выполнения работы: 16

Приложение. 17

Контрольные вопросы.. 18

Литература. 18


Изучение работы модуля зажигания

Цель работы:

Изучить устройство и принцип работы модуля зажигания;

Изучить основные неисправности модулей зажигания;

Изучить характерные признаки неисправностей модулей зажигания;

Изучить технологию поиска неисправностей, связанных с модулем зажигания;

Изучить технологию поиска неисправностей во вторичных цепях системы зажигания.

 

Оборудование:

автомобиль ВАЗ-2115, модуль зажигания исправный и неисправный, набор слесарного инструмента, мотор-тестер МТ-10, тестер модулей зажигания ТМЗ-2 мультиметр цифровой, клещи изолированные.

Общее описание системы зажигания

В системе зажигания применяется модуль зажигания, состоящий из двухка­нального электронного коммутатора и двух двухвыводных катушек зажигания. Система зажигания не имеет подвижных деталей и поэтому не требует обслужива­ния. Она также не имеет регулировок, т.к. управление зажиганием полностью элек­тронное.

В системе зажигания применяется метод распределения искры, называемый методом "холостой искры". Цилиндры двигателя объединены в пары 1-4 и 2-3 и искрообразование происходит одновременно в двух цилиндрах: в цилиндре, в кото­ром заканчивается такт сжатия (рабочая искра), и в цилиндре, в котором происхо­дит такт выпуска (холостая искра).

В связи с постоянным направлением тока в первичной и вторичной обмотках, ток искрообразования одной свечи всегда протекает с центрального электрода на боковой, а второй - с бокового на центральный.

Управление зажиганием осуществляется контроллером. Для управления за­жиганием контроллер использует информацию о режиме работы двигателя, полу­чаемую от датчиков системы управления двигателем.

Система зажигания имеет следующие четыре цепи:

Цепь питания

Напряжение борт, сети автомобиля поступает с выключателя зажигания на контакт "В" (см. рис. 1) модуля зажигания.

Цепь массы

Цепь соединения с массой идет с торца крышки головки цилиндров на контакт "С" модуля зажигания.

Цепь управления зажиганием 1 и 4 цилиндров

Контроллер формирует сигнал управления зажиганием на контакт "В" (см. рис. 1) модуля зажигания. Этот сигнал используется для коммутации первичной обмотки катушки зажигания, которая выдает высокое напряжение на свечи зажига­ния цилиндров 1-4.

Цель управления зажиганием 2 и 3 цилиндров

Контроллер формирует сигнал управления зажиганием на контакт "А" (см. рис. 1) модуля зажигания. Этот сигнал используется для коммутации первичной обмотки катушки зажигания, которая выдаёт высокое напряжение на свечи зажига­ния цилиндров 2-3.

Модуль зажигания

Модуль зажигания содержит две катушки зажигания и два мощных электронных ключа для коммутации первичных обмоток катушек зажигания. Контроллер управляет модулем, подавая сигналы по цепям управления зажиганием 1-4 и 2- 3. В случае неисправности любого элемента модуля зажигания необходимо заменять весь узел в сборе.


 

Снятие модуля зажигания

1. Отсоедините провод от клеммы "минус" аккумуляторной батареи.

2. Отсоедините соединитель жгута проводов от модуля зажигания.

3. Отсоедините провода свечей зажигания.

4. Снимите модуль зажигания, отвернув гайки крепления.

Установка модуля зажигания

1. Установите модуль зажигания на двигатель и закрепите гайками, затягивая их моментом 2..9 Н*м.

2. Присоедините провода свечей зажигания.

3. Подсоедините жгут проводов.

4. Присоедините провод к клемме "минус", аккумуляторной батареи.

 

КАРТА С – 4А Проверка системы зажигания (нет искры)

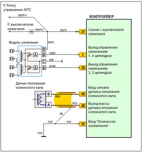
Рис. 1. Схема системы зажигания

Проверьте наличие кода 0335 и если он имеется - используйте соответствующую карту.

1. Выключите зажигание и отсоедините высоковольтные провода от свечей зажигания.

Проверяйте по одному проводу, каждый раз замыкая с помощью перемычки провод второй (работающей в паре) свечи на массу.

Включите зажигание. Выбрав в меню "Переменные" управление зажиганием, проверьте тестером зажигания наличие искры на высоковольтных проводах 1, 2, 3 и 4 цилиндров.

Если искра имеется по крайней мере на трех проводах, см. Карту "Пропуски в системе зажигания на холостом ходу"

2. Выключите зажигание и отсоедините жгут проводов от модуля зажигания.

Включите зажигание. Соедините пробником массу и контакт "D" (см. рис. 1) соединителя жгута проводов. Если лампочка пробника не загорается, неисправно соединение или обрыв провода 59 РЧ.

3. Подключите пробник к "плюсу" аккумуляторной батареи и контакту "С" соединителя жгута. Если лампочка пробника не загорается, неисправно соединение или обрыв провода 53 К.

4. Выключите зажигание и отсоедините жгут провода от модуля зажигания. Мультиметром соедините контакт "В" соединителя жгута и массу. Подавая искру с помощью меню "Переменные", наблюдайте за напряжением.

Напряжение должно быть в интервале 1,0...4,0 В; если напряжение иное, не­исправно соединение или обрыв провода 19 БП.

5. Выключите зажигание и отсоедините жгут провода от модуля зажигания. Мультиметром соедините контакт "А" соединителя жгута и массу. Подавая искру с по­мощью меню "Переменные", наблюдайте за напряжением.

Напряжение в интервале 1,0... 4,0 В указывает на неисправное соединение или неисправность модуля зажигания. Иное напряжение свидетельствует о неис­правном соединение или обрыве провода 36 ЧБ.

 







Date: 2015-09-02; view: 884; Нарушение авторских прав



mydocx.ru - 2015-2026 year. (0.644 sec.) Все материалы представленные на сайте исключительно с целью ознакомления читателями и не преследуют коммерческих целей или нарушение авторских прав - Пожаловаться на публикацию