Главная Случайная страница


Полезное:

Как сделать разговор полезным и приятным Как сделать объемную звезду своими руками Как сделать то, что делать не хочется? Как сделать погремушку Как сделать так чтобы женщины сами знакомились с вами Как сделать идею коммерческой Как сделать хорошую растяжку ног? Как сделать наш разум здоровым? Как сделать, чтобы люди обманывали меньше Вопрос 4. Как сделать так, чтобы вас уважали и ценили? Как сделать лучше себе и другим людям Как сделать свидание интересным?


Категории:

АрхитектураАстрономияБиологияГеографияГеологияИнформатикаИскусствоИсторияКулинарияКультураМаркетингМатематикаМедицинаМенеджментОхрана трудаПравоПроизводствоПсихологияРелигияСоциологияСпортТехникаФизикаФилософияХимияЭкологияЭкономикаЭлектроника






ВВЕДЕНИЕ. Импульсными генераторами называют электронные устройства, преобразующие энергию источников постоянного напряжения в энергию электрических импульсов





Импульсными генераторами называют электронные устройства, преобразующие энергию источников постоянного напряжения в энергию электрических импульсов.

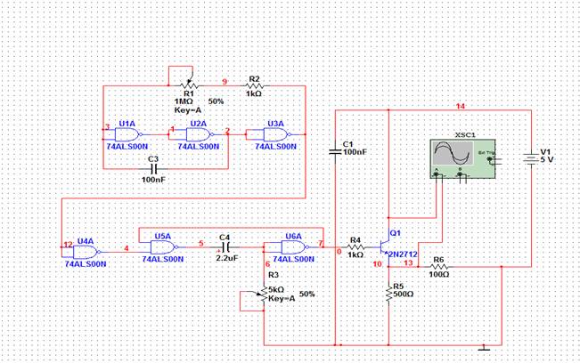
Одним из наиболее распространенных импульсных генераторов является мультивибратор. Мультивибраторы - это импульсные генераторы с положительной обратной связью, в которых усилительные элементы работают в ключевом режиме. Мультивибраторы не имеют ни одного состояния устойчивого равновесия, поэтому относятся к классу автоколебательных генераторов. На основе мультивибратора была взята схема курсового проекта.Используя четыре логических элементах 2И-НЕ, мультивибратор дает на выходе положительный импульс.

Для высокой нагрузочной способности в схеме присутствует эммитерный повторитель на транзисторе.R6 служит для ограничения выходного тока и защиты перегорания транзистора.

Схем курсового проекта - генератор прямоугольных импульсов:

В источнике, где нашел схему, генератор был собран на отечественных ЭРЭ. Программа дает библиотеку американских ЭРЭ, поэтому заменил логические элементы и транзистор на зарубежные аналоги. Перечень элементов генератора прямоугольных импульсов:

Отклик схемы будем наблюдать на эмиттерном повторителе, который основан на транзисторе VT1. При первом включении схемы, исходя из перечня элементов, наблюдаем прямоугольные импульсы, амплитудой 5В и периодом 110,2мс.

 

 

 

В дальнейшем исследование схемы буду производить на определенном интервале времени, на котором и будем наблюдать влияние дискретных элементов на отклик схемы меняя номинал ЭРЭ и моделировать отказы (короткое замыкание и обрыв).

 

 







Date: 2015-07-24; view: 582; Нарушение авторских прав



mydocx.ru - 2015-2026 year. (0.361 sec.) Все материалы представленные на сайте исключительно с целью ознакомления читателями и не преследуют коммерческих целей или нарушение авторских прав - Пожаловаться на публикацию