Главная Случайная страница


Полезное:

Как сделать разговор полезным и приятным Как сделать объемную звезду своими руками Как сделать то, что делать не хочется? Как сделать погремушку Как сделать так чтобы женщины сами знакомились с вами Как сделать идею коммерческой Как сделать хорошую растяжку ног? Как сделать наш разум здоровым? Как сделать, чтобы люди обманывали меньше Вопрос 4. Как сделать так, чтобы вас уважали и ценили? Как сделать лучше себе и другим людям Как сделать свидание интересным?


Категории:

АрхитектураАстрономияБиологияГеографияГеологияИнформатикаИскусствоИсторияКулинарияКультураМаркетингМатематикаМедицинаМенеджментОхрана трудаПравоПроизводствоПсихологияРелигияСоциологияСпортТехникаФизикаФилософияХимияЭкологияЭкономикаЭлектроника






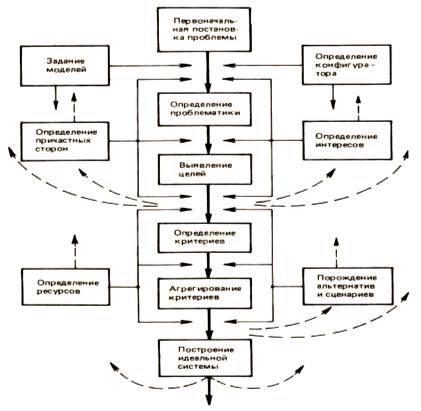
Основные этапы СА





Все этапы системного анализа можно изобразить на рисунке 1.

 

Рисунок 1. Этапы системного анализа

 

1. Определение конфигуратора.

2. Постановка проблемы – отправной момент исследования. В исследовании системы ему предшествует работа по структурированию проблемы.

3. Расширение проблемы до проблематики, т.е. нахождение системы проблем или задач, существенно связанных с исследуемой проблемой, без учета которых она не может быть решена.

4. Выявление целей: цели указывают направление, в котором надо двигаться, чтобы поэтапно решить проблему.

5. Формирование критериев. Критерий – это количественное отражение степени достижения системой поставленных перед ней целей. Критерий – это правило выбора предпочтительного варианта решения из ряда альтернативных. Критериев может быть несколько. Многокритериальность является способом повышения адекватности описания цели. Критерии должны описать по возможности все важные аспекты цели, но при этом необходимо минимизировать число необходимых критериев.

6. Агрегирование критериев. Выявленные критерии могут быть объединены либо в группы, либо заменены обобщающим критерием.

7. Генерирование альтернатив и выбор с использованием критериев наилучшей из них. Формирование множества альтернатив является творческим этапом системного анализа.

Генерирование альтернатив осуществляют с помощью метода мозговой атаки, получившим широкое распространение с начала 50-х годов как «метод систематической тренировки творческого мышления», направленный на «открытие новых идей и достижение согласия группы людей на основе интуитивного мышления». Методы этого типа известны также под названиями мозгового штурма, конференций идей, коллективной генерации идей (КГИ). Обычно при проведении мозговой атаки, или сессий КГИ, стараются выполнить определенные правила, суть которых сводится к тому, чтобы обеспечить как можно большую свободу мышления участников КГИ и высказывания ими новых идей; для этого рекомендуется приветствовать любые идеи, даже если они вначале кажутся сомнительными или абсурдными (обсуждение и оценка идей проводится позднее), не допускается критика, не объявляется ложной идея и не прекращается обсуждение ни одной идеи. Требуется высказывать как можно больше идей (желательно нетривиальных), стараться создавать как бы цепные реакции идей.

В зависимости от принятых правил и жесткости их выполнения различают прямую мозговую атаку, метод обмена мнениями, методы типа комиссий, судов (когда одна группа вносит как можно больше предложений, а вторая — старается их максимально критиковать) и т.п. В последнее время иногда мозговую атаку проводят в форме деловой игры.

8. Исследование ресурсных возможностей, включая информационные потоки и ресурсы.

9. Выбор формализации (построение и использование моделей и ограничений) для решения проблемы.

10. Оптимизация (для простых систем).

11. Декомпозиция.

12. Наблюдение и эксперименты над исследуемой системой.

13. Построение системы.

14. Использование результатов проведенного системного исследования.







Date: 2015-05-23; view: 815; Нарушение авторских прав



mydocx.ru - 2015-2026 year. (3.656 sec.) Все материалы представленные на сайте исключительно с целью ознакомления читателями и не преследуют коммерческих целей или нарушение авторских прав - Пожаловаться на публикацию