Главная Случайная страница


Полезное:

Как сделать разговор полезным и приятным Как сделать объемную звезду своими руками Как сделать то, что делать не хочется? Как сделать погремушку Как сделать так чтобы женщины сами знакомились с вами Как сделать идею коммерческой Как сделать хорошую растяжку ног? Как сделать наш разум здоровым? Как сделать, чтобы люди обманывали меньше Вопрос 4. Как сделать так, чтобы вас уважали и ценили? Как сделать лучше себе и другим людям Как сделать свидание интересным?


Категории:

АрхитектураАстрономияБиологияГеографияГеологияИнформатикаИскусствоИсторияКулинарияКультураМаркетингМатематикаМедицинаМенеджментОхрана трудаПравоПроизводствоПсихологияРелигияСоциологияСпортТехникаФизикаФилософияХимияЭкологияЭкономикаЭлектроника






Экспериментальная установка





 

Стенд предназначен для проведения экспериментальных исследований двух основных видов систем автоматического регулирования (САР), применяемых в настоящее время в водоснабжении:

1. С регулированием по уровню;

2. С регулированием по давлению.

Кроме того, на стенде имеется возможность проводить исследования отдельных устройств, используемых при автоматизации водоснабжения. На стенде можно:

1. Определять характеристики потенциометрического датчика уровня (ДУ);

2. Определять характеристики электромагнитного реле;

3. Определять рабочие характеристики центробежного насоса;

4. Определять различными способами расход жидкости;

5. Изучать устройство реле давления и приборов для измерения температуры и давления, определять пороги срабатывания реле давления, проводить измерения температуры и давления.

Общий вид стенда представлен на рисунке 1.3.

 

 

Рисунок 1.3 – Общий вид стенда

 

Стенд состоит из следующих основных устройств:

1 – насосная установка, в состав которой входят центробежный насос (Н) и однофазный приводной электродвигатель;

2 – пневматический бак (ПБ);

3 – модуль гидравлического управления (МГУ);

4 – модуль электрического управления;

5 – гидробак верхний (Б2);

6 – потенциометрический датчик уровня (ДУ);

7 – указатель уровня воды в верхнем гидробаке (УУ);

8 – гидробак нижний (Б1);

9 – указатель уровня воды в нижнем гидробаке (заменен на трубчатый указатель);

10 – рама стенда.

(В скобках приведены обозначения устройств, принятые ниже на гидравлической схеме).

Номинальная мощность электродвигателя – 600 Вт.

Тип насоса – КРМ 80.

Модули гидравлического и электрического управления, представляющие собой конструктивно законченные устройства, предназначены для управления, измерения регистрируемых величин и контроля за работой стенда.

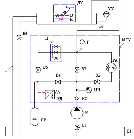
На рисунке 1.4 приведена гидравлическая схема стенда (эта же схема показана на передней панели модуля гидравлического управления). В корпусе модуля гидравлического управления установлены все устройства, которые на гидравлической схеме (рисунок 1.4) изображены внутри прямоугольника, выделенного штрихпунктирной линией. Это следующие устройства:

КО – клапан обратный;

РД – реле давления:

В1…В5 – вентили;

П – имитатор потребителей воды;

Т – датчик температуры;

РА – расходомер;

МН – манометр.

 

 

Рисунок 1.4 – Схема гидравлическая стенда

Обратный клапан в напорную линию насоса установлен с целью предотвращения утечек воды из пневматического бака ПБ через неработающий гидронасос Н в нижний гидробак Б1.

Вентиль В1 установлен во всасывающем трубопроводе, соединяющем нижний гидробак с насосом. Этот вентиль в процессе эксплуатации стенда всегда открыт. Закрывают вентиль при демонтаже насоса и проведении ремонтных работ. Вентиль В6 установлен в трубопроводе, соединяющем верхний и нижний гидробаки.

В дно верхнего гидробака вварена труба перелива (гидролиния 1 на рисунке 1.4) с большим внутренним диаметром. Перелив предусмотрен на высоте 0,26 м от дна верхнего гидробака. То есть максимальный уровень воды в верхнем гидробаке примерно 0,26 м. Вода из верхнего гидробака через трубу перелива перетекает в нижний гидробак. Благодаря этому при любых ситуациях, которые только могут возникнуть при работе стенда, в нижнем гидробаке всегда есть вода, что предотвращает выход из строя гидронасоса Н, так как работа насоса всухую невозможна.

Электрическая схема стенда приведена на рисунке 1.5 (эта же схема показана на передней панели модуля электрического управления). На схеме обозначено:

ДУ – потенциометрический датчик уровня (установлен в верхнем гидробаке, поз. 6 на рисунке 1.3);

ЭМР – электромагнитное реле;

РД – реле давления (установлено в корпусе модуля гидравлического управления);

ЭД – электродвигатель привода гидронасоса;

RН – сопротивление нагрузки;

А, V, W – амперметр, вольтметр, ваттметр соответственно;

HL2 – лампочка световой индикации.

Напряжение питания электрической системы 220 В, ток переменный, 50 Гц. Напряжение питания потенциометрического датчика уровня – 12 В, ток постоянный.

 

 

Рисунок 1.5 – Электрическая схема стенда

 

На передней панели стенда также установлен электронный секундо-

мер:

- СЕК – цифровое табло секундомера (трехразрядное);

- Вкл., Счет, Сброс – кнопки управления секундомером (Вкл. – включение питания; Счет – включение и выключение секундомера; Сброс – сброс показаний цифрового табло).


Внимание: при работе секундомера (когда идет подсчет времени) запрещается нажимать кнопку “Сброс”.

В нижнем правом углу панели модуля электрического управления установлен прибор, регистрирующий температуру рабочей жидкости (Т, ºС).

В линиях питания электрической системы стенда (на входе) установлены предохранители FU1, FU2, FU3 и FU4, а также предусмотрена световая индикация исправности электрической системы (HL1).

Структурирование электрической системы стенда, которое необходимо выполнять перед началом каждой новой лабораторной работы, осуществляется путем установки перемычек со штекерами в гнезда, установленные на передней панели модуля электрического управления. Установка перемычек производится в соответствии со схемой электрических соединений, приводимой в методических указаниях к каждой лабораторной работе. Места установки перемычек на схемах отмечены “жирной” штриховой линией.

Включение питания стенда осуществляется путем установки тумблера «СЕТЬ» в верхнее положение. Тумблер расположен в верхнем левом углу передней панели модуля электрического управления.

Перед началом работы на стенде необходимо:

1. Заправить нижний гидробак стенда водой. Для этого необходимо снять крышку (с установленным на ней модулем электрического управления) верхнего гидробака и через трубу перелива заполнить нижний гидробак. заправка бака осуществляется до верхней отметки указателя уровня, установленного в нижнем гидробаке (поз. 9, рисунок 1.3).

2. Заземлить корпус стенда.

Объектом испытаний является центробежный насос типа КРМ-80. Привод насоса осуществляется от однофазного двигателя (напряжение 220 В).







Date: 2015-05-19; view: 916; Нарушение авторских прав



mydocx.ru - 2015-2026 year. (0.897 sec.) Все материалы представленные на сайте исключительно с целью ознакомления читателями и не преследуют коммерческих целей или нарушение авторских прав - Пожаловаться на публикацию