Главная Случайная страница


Полезное:

Как сделать разговор полезным и приятным Как сделать объемную звезду своими руками Как сделать то, что делать не хочется? Как сделать погремушку Как сделать так чтобы женщины сами знакомились с вами Как сделать идею коммерческой Как сделать хорошую растяжку ног? Как сделать наш разум здоровым? Как сделать, чтобы люди обманывали меньше Вопрос 4. Как сделать так, чтобы вас уважали и ценили? Как сделать лучше себе и другим людям Как сделать свидание интересным?


Категории:

АрхитектураАстрономияБиологияГеографияГеологияИнформатикаИскусствоИсторияКулинарияКультураМаркетингМатематикаМедицинаМенеджментОхрана трудаПравоПроизводствоПсихологияРелигияСоциологияСпортТехникаФизикаФилософияХимияЭкологияЭкономикаЭлектроника






Коробка передач





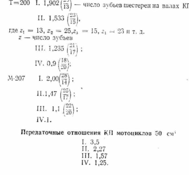
Используемые в мотокроссе коробки передач (КП) со стандартными передаточными отношениями не позволяют полностью использовать потенциальные возможности форсированного двигателя. При использовании серийных КП первая передача практически выпадает, остаются три передачи с большими разрывами, причем прямая передача тоже не всегда используется. Значит, гонщик пользуется в основном двумя не всегда подходящими передачами. Поэтому с целью лучшего использования двигателя и варьирования в наиболее выгодном диапазоне оборотов рекомендуется использование большего числа передач.

Трехступенчатые КП для мотокросса уже не применяются, так как все мотоциклетные заводы страны перешли на выпуск двигателей с 4-ступенчатыми КП.

 

При наличии соответствующих возможностей и условий можно изготовить КП своими силами.

Имея нужный набор шестерен, можно подобрать наилучшее соотношение на любую трассу мотокросса.

Устанавливая эти шестерни на двигатели К-125, К-175 К-250, надо подточить подвижную вилку механизма переключения передач (I—II передач).

Наиболее подходящее общее передаточное отношение для К-175 (N=18 л. с.) i-общ = 10,5.

Моторная передача Главная передача

12 Х 33i1 = 2,75 17 X 65i2= 3,73

18 Х 3,50 или (19 X 3,25)

(покрышка заднего колеса),

где i1— передаточное отношение двигателя,

i2— передаточное отношение задней передачи.

Отлично подбирается передаточное отношение в КП на двигателях:

 

Для КП мотоцикла ИЖ можно легко подобрать нужное передаточное отношение от двигателя к коробке. Общее передаточное отношение можно изменить при помощи смены ведущих звездочек цепи на вторичном валу КП и задней звездочки (с большим или меньшим числом зубьев).

На большинстве спортивных двигателей передаточное отношение от двигателя к КП равно (1,9—2,75). но бывают отклонения в обе стороны.

Мотоциклы Ковровского мотозавода имеют следующие передаточные отношения моторной передачи:

Z1=12 Z11= 15

Z2=33 Z12= 31

I1 =2.75 I11= 2,07

(Кроссовые модели) (R-250 и многодневные мотоциклы)

К-58 К-175 СМ

К-175 С

Поэтому возможны различные варианты подбора звездочек.

Мотоциклы М1А, М-101, М-104, М-206. 207 имеют:

Z1= 12; Z2= 33; Z3 = 2,75.

Некоторую корректировку передаточного отношения можно производить при помощи установки покрышки заднего колеса большего или меньшего размера, что во многом

определяется трассой соревнований.

Кроссовый мотоцикл всегда должен иметь некоторый запас мощности на всех передачах, за счет пробуксовки заднего колеса обороты двигателя быстрее выравниваются, и можно лучше использовать мощностной диапазон оборотов двигателя.

Большое значение имеет правильный подбор общего передаточного отношения на прямой передаче двигатель — заднее колесо. Для кроссовых мотоциклов со средним диапазоном оборотов (6000—8500 об/мин) общее передаточное отношение находится в пределах 9,5—10,5. На более тяжелых трассах (грязь, песок) оно может быть доведено

до 11. Двигатели, развивающие, более высокие обороты (9000—11000 об/мин), требуют более низких передаточных отношений 12—13,5 (без учета размера покрышки), но

обычно на современных кроссовых трассах оно разно 10. Проще всего изменить общее передаточное отношение при помощи смены ведущей звездочки на двигателе.

Увеличение или уменьшение числа зубьев на ведущей звездочке на один зуб равноценно изменению числа зубьев ведомой звездочки на 4 зуба. Более тонкий подбор следует

производить при помощи замены ведомой звездочки с числом зубьев на 1,2, 3.больше или меньше ранее установленной. Для этой цели у гонщика должна быть хотя бы одна

(а лучше две-три) звездочка с разным числом зубьев, легко устанавливающаяся и надежно закрепляющаяся при помощи 5—6 специальных болтов с контргайками.

Наиболее ходовые ведомые звездочки для отечественных мотоциклов всех рабочих объемов = 57, 58, 59, 60, 62, 65.

Установка звездочки с большим числом зубьев благоприятно сказывается на работе задней цепи. Цепь имеет более плотное прилегание, хорошее направление, меньше

гнется в звеньях и имеет меньший износ, да и звездочки изнашиваются меньше.

Материал для изготовления ведомых звездочек кроссовых мотоциклов — титан листовой марки ВТ—1—М. Хорошо работают ведомые звездочки, изготовленные из листового дюралюминия Д-16Т и В—95Т. За неимением вышеуказанных материалов ведомые звездочки можно изготавливать из сталей 45 или 40 и других без термообработки.

 

 







Date: 2015-05-09; view: 603; Нарушение авторских прав



mydocx.ru - 2015-2026 year. (0.425 sec.) Все материалы представленные на сайте исключительно с целью ознакомления читателями и не преследуют коммерческих целей или нарушение авторских прав - Пожаловаться на публикацию