Главная Случайная страница


Полезное:

Как сделать разговор полезным и приятным Как сделать объемную звезду своими руками Как сделать то, что делать не хочется? Как сделать погремушку Как сделать так чтобы женщины сами знакомились с вами Как сделать идею коммерческой Как сделать хорошую растяжку ног? Как сделать наш разум здоровым? Как сделать, чтобы люди обманывали меньше Вопрос 4. Как сделать так, чтобы вас уважали и ценили? Как сделать лучше себе и другим людям Как сделать свидание интересным?


Категории:

АрхитектураАстрономияБиологияГеографияГеологияИнформатикаИскусствоИсторияКулинарияКультураМаркетингМатематикаМедицинаМенеджментОхрана трудаПравоПроизводствоПсихологияРелигияСоциологияСпортТехникаФизикаФилософияХимияЭкологияЭкономикаЭлектроника






Регистры





Регистрами называются устройства, выполняющие функции приема, хранения, передачи и преобразования информации. Регистры – самые распространенные узлы цифровых устройств. Информация в регистре хранится в виде двоичного кода. Регистр представляет собой упорядоченную последовательность триггеров, число которых соответствует числу разрядов в слове. Каждому разряду числа, записанного в регистр, соответствует свой разряд регистра, выполненного, как правило, на основе D -триггера.

Над словами выполняется ряд операций понимаем: прием, выдача, хранение, сдвиг в разрядной сетке, поразрядные логические операции, преобразование информации из одного вида в другой (последовательного кода в параллельный и наоборот).

Основным классификационным признаком, по которому различают регистры, является способ записи информации или кода в регистр. По этому признаку можно выделить регистры трех типов: параллельные, последовательные и параллельно-последовательные.

В параллельные регистры запись числа осуществляется параллельным кодом, т.е. во все разряды одновременно. Последовательные регистры характеризуются последовательной записью кода числа, начиная с младшего или старшего разряда, путем сдвига кода тактирующими импульсами. Регистры параллельно-последовательного типа имеют входы как для параллельной, так и для последовательной записи числа.

По назначению регистры подразделяются на накопительные (регистры памяти, хранения) и сдвигающие.

В свою очередь сдвигающие регистры делятся: по способу ввода-вывода информации на параллельные, последовательные и комбинированные; по направлению передачи информации на однонаправленные и реверсивные регистры. Как правило, сдвигающие регистры выпускаются многофункциональными.

Как было сказано выше параллельный регистр отличается тем, что запись двоичного числа осуществляется в нём параллельным кодом, т.е. во все разряды регистра одновременно. Они принимают, хранят и передают информацию в виде двоичного числа, в связи с чем называются регистрами памяти. N -разрядный регистр содержит N -триггеров. Пример выполнения 3-х разрядного регистра на D -триггерах приведён на рис. 5.5.19., где X, Y и Z – информационные входы, С – тактовый вход.

 

Рис. 5.5.19. Параллельный 3-х разрядный регистр на D -триггерах

Во время фронта импульса Т срабатывают сразу все триггеры: , , . Информация считывается с выходов , , . Здесь изображён один канал поступления информации. В общем случае их может быть несколько, при этом каждый триггер должен иметь соответствующее количество информационных входов. Естественно, что триггеры имеют установочный и считывающий входы.

Последовательный регистр (сдвигающий регистр или регистр сдвига). Как было сказано выше он отличается тем, что запись числа в нём производится последовательным кодом, т.е. число поступает по одному входу. Значения разрядов передаются последовательно. Сам регистр состоит из последовательно соединенных ячеек памяти, в качестве которых используются D -триггеры, как показано на рис. 5.5.20.

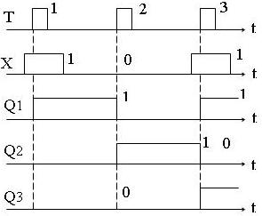
Рис. 5.5.20. Последовательный регистр на D -триггерах Рис. 5.5.21. Временные диаграммы работы последовательного регистр на D -триггерах

При поступлении первого импульса Т в момент его фронта в каждом триггере записывается значение логического сигнала на его входе: (у нас Х =1), ( в момент прихода первого импульса), ( =0). С приходом второго импульса Т процесс записи повторяется, т.е. состояние предшествующего триггера записывается в последующий (или информация как бы сдвигается). В нашем случае с приходом второго импульса имеем:

, ; .

Третий импульс С дает:

; ; ;

Соответствующие временные диаграммы приведены на рис. 5.5.21. В общем случае n -разрядное число регистр запоминает за n -тактовых импульсов. При этом последовательный код, поступивший на вход регистра, преобразуется в параллельный (у нас это число 101, причем читать начинаем со старшего разряда, т.е. с ). С поступлением каждого тактового импульса Т информация сдвигается в регистре на один разряд, что равносильно умножению кода на 2 (действительно 010 - это 2, а 100 - это 4).

Считывание информации возможно последовательное с выхода старшего разряда при дальнейшем поступлении тактовых импульсов (т.е. в виде последовательного кода). Для параллельного считывания используются выходы всех разрядов регистра.

Способность регистра сдвигать информацию по мере поступления тактовых импульсов широко используется в устройствах управления.


Помимо рассмотренных существуют параллельно-последовательные регистры, совмещающие свойства обоих, т.е. записывать информацию, как в последовательном, так и в параллельном кодах, и считывать информацию последовательным или параллельным кодом.

Реверсивные регистры служат для обеспечения возможности сдвига числа в сторону как старшего, так и младшего разрядов благодаря специально заложенным связям. С помощью управляющего сигнала вводится в действие либо прямая, либо обратная связи между разрядами.







Date: 2015-05-09; view: 1113; Нарушение авторских прав



mydocx.ru - 2015-2026 year. (1.106 sec.) Все материалы представленные на сайте исключительно с целью ознакомления читателями и не преследуют коммерческих целей или нарушение авторских прав - Пожаловаться на публикацию