Главная Случайная страница


Полезное:

Как сделать разговор полезным и приятным Как сделать объемную звезду своими руками Как сделать то, что делать не хочется? Как сделать погремушку Как сделать так чтобы женщины сами знакомились с вами Как сделать идею коммерческой Как сделать хорошую растяжку ног? Как сделать наш разум здоровым? Как сделать, чтобы люди обманывали меньше Вопрос 4. Как сделать так, чтобы вас уважали и ценили? Как сделать лучше себе и другим людям Как сделать свидание интересным?


Категории:

АрхитектураАстрономияБиологияГеографияГеологияИнформатикаИскусствоИсторияКулинарияКультураМаркетингМатематикаМедицинаМенеджментОхрана трудаПравоПроизводствоПсихологияРелигияСоциологияСпортТехникаФизикаФилософияХимияЭкологияЭкономикаЭлектроника






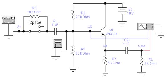
Эксперимент 2. Исследование каскада с общим коллектором в облас- ти малого сигнала





а) Построить схему, изображенную на рисунке 5.5 (файл с10_011).

 

 

 
Рисунок 5.5 - Схема исследования каскада ОК

 

Установочные параметры приборов в схеме должны соответствовать ус- тановочным параметрам приборов на рисунке. Для удобства при проведении

 


эксперимента оставьте увеличенным только изображение осциллографа и мультиметра. Мультиметр должен быть установлен для измерения постоянного напряжения.

б) Включить схему. Измерить постоянные составляющие напряжения в точках Ub и . Вычислить постоянные составляющие напряжения в точках Ub, Ue и ток эмиттера, используя значения параметров компонентов схемы

(Ubэ= 0.7 В). Результаты записать в раздел "Результаты экспериментов".

в) Закрыть увеличенное изображение мультиметра, оставив увеличенным только изображение осциллографа. Включить схему. Измерить амплитуды входного и выходного напряжения. Определить разность фаз между входным и выходным напряжением. По результатам измерений вычислить коэффициент усиления по напряжению. Вычислить коэффициент усиления эмиттерного по- вторителя по напряжению, используя параметры схемы. Записать результаты.

г) Подключить резистор между точкой Uin и конденсатором С1, разомк- нув ключ [Space]. Включить схему. Измерить амплитуды входного и выходного

синусоидального напряжения. По результатам измерений амплитуды входного синусоидального сигнала в этом и предыдущем пунктах вычислить входной ток. По величинам IВХ и UBX вычислить дифференциальное входное сопротив- ление rвх. Записать результаты в раздел "Результаты экспериментов".

д) Используя значения параметров компонентов схемы, вычислить вход-

ное сопротивление каскада rвх (b=200).

е) Закоротить резистор, замкнув ключ [Space]. Изменить номинал рези- стора RL до 200 кОм. Затем включить схему и записать результаты измерения выходного напряжения в раздел "Результаты экспериментов". Это напряжение приблизительно равно напряжению холостого хода, так как сопротивление 200 кОм можно считать разрывом цепи. Уменьшить значение этого сопротивления

до 200 Ом и снова включить схему. Измерить амплитуду напряжения на на- грузке. Вычислить выходное сопротивление каскада по результатам измерений. Запишите значения напряжения холостого хода, напряжения на нагрузке и вы- ходного сопротивления каскада в раздел "Результаты экспериментов".

 

 







Date: 2015-05-08; view: 1101; Нарушение авторских прав



mydocx.ru - 2015-2026 year. (0.781 sec.) Все материалы представленные на сайте исключительно с целью ознакомления читателями и не преследуют коммерческих целей или нарушение авторских прав - Пожаловаться на публикацию