Главная Случайная страница


Полезное:

Как сделать разговор полезным и приятным Как сделать объемную звезду своими руками Как сделать то, что делать не хочется? Как сделать погремушку Как сделать так чтобы женщины сами знакомились с вами Как сделать идею коммерческой Как сделать хорошую растяжку ног? Как сделать наш разум здоровым? Как сделать, чтобы люди обманывали меньше Вопрос 4. Как сделать так, чтобы вас уважали и ценили? Как сделать лучше себе и другим людям Как сделать свидание интересным?


Категории:

АрхитектураАстрономияБиологияГеографияГеологияИнформатикаИскусствоИсторияКулинарияКультураМаркетингМатематикаМедицинаМенеджментОхрана трудаПравоПроизводствоПсихологияРелигияСоциологияСпортТехникаФизикаФилософияХимияЭкологияЭкономикаЭлектроника






Описание лабораторной установки. Общее задание на выполнение лабораторной работы





 

4.1. Описание лабораторной установки

 

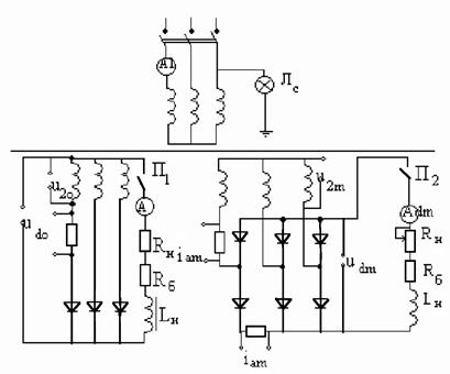
В работе исследуются трехфазные (нулевая и мостовая) схемы выпрямления. Внешний вид лабораторной установки приведен на рис.4. Схема выпрямления трехфазного тока с выводом нулевой точки и мостовая схема приведены на рис.5.

 

4.2. Общее задание на выполнение лабораторной работы

 

1. Снять и построить внешнюю характеристику Ud=f(Id) выпрямителя, собранного по нулевой и мостовой схеме.

2. По экспериментальным данным определить соотношения напряжений и токов Ud/U2; Ia /Id; I2 /Id; I1 / Id и сравнить их с теоретическими соотношениями.

3. Зарисовать формы кривых выпрямленного напряжения ud; напряжения uak между анодом и катодом диода; токов ia, i2, i1.

4. Определить коэффициент мощности l для исследуемых схем.

Примечание: исходные расчетные данные, режим работы выпрямителя при осциллографировании токов и напряжений и объем расчетной части лабораторной работы выдает преподаватель в индивидуальном задании.

Рисунок 4 – Внешний вид лабораторной установки

Рисунок 5 – Схема выпрямления трехфазного тока

 







Date: 2015-06-06; view: 570; Нарушение авторских прав



mydocx.ru - 2015-2026 year. (0.318 sec.) Все материалы представленные на сайте исключительно с целью ознакомления читателями и не преследуют коммерческих целей или нарушение авторских прав - Пожаловаться на публикацию