Главная Случайная страница


Полезное:

Как сделать разговор полезным и приятным Как сделать объемную звезду своими руками Как сделать то, что делать не хочется? Как сделать погремушку Как сделать так чтобы женщины сами знакомились с вами Как сделать идею коммерческой Как сделать хорошую растяжку ног? Как сделать наш разум здоровым? Как сделать, чтобы люди обманывали меньше Вопрос 4. Как сделать так, чтобы вас уважали и ценили? Как сделать лучше себе и другим людям Как сделать свидание интересным?


Категории:

АрхитектураАстрономияБиологияГеографияГеологияИнформатикаИскусствоИсторияКулинарияКультураМаркетингМатематикаМедицинаМенеджментОхрана трудаПравоПроизводствоПсихологияРелигияСоциологияСпортТехникаФизикаФилософияХимияЭкологияЭкономикаЭлектроника






Преобразователи частоты





Преобразователи частоты для двигателей переменного тока (рис. 2.35) строятся на основе процессора в управляющей части и широтно-импульсного преобразователя (инвертора) в силовой части. Эти преобразователи, как правило, имеют много опций и широкие возможности.

Преобразователи позволяют осуществлять "глубокое" управление скоростью:

Рис. 2.35. Преобразователи частоты

· любая скорость в рамках диапазона;

· плавный пуск и торможение,

· реверс движения,

· ступенчатое воспроизведение скорости,

· стабилизация скорости при переменном моменте,

· стабилизация момента при переменной скорости и т. д.

Преобразователи осуществляют защиту и блокировку привода:

· по току,

· по напряжению,

· по частоте вращения,

· от «оператора-дурака»,

· от неправильного включения и т. д.

Преобразователи позволяют осуществлять диагностику и отображать состояние привода и его текущие параметры:

· по скорости, частоте питания, мощности, напряжению, току,

· включать аварийную сигнализацию с указанием аварийного элемента,

· осуществлять диагностика состояния привода.

В широтно-импульсном преобразователе (ШИП) из постоянного напряжения формируются прямоугольные импульсы постоянной высокой, так называемой, несущей или тактовой частоты, длительность которых определяет среднее значение напряжения на двигателе. Управляя длительностью импульсов, можно получать ступенчатое напряжение любой величины и напряжение, изменяющееся по любому закону, в частности по синусоидальному (рис. 2.36).

U= var
U
U= const

Рис. 2.36. Изменение напряжения с помощью ШИП

Скважность импульсов:

q= = var, (2.23)

где T – период следования импульсов, T = 1/ f;

f – несущая частота импульсов;

t – длительность импульсов, t = var.

Так как несущая частота высокая, f = 1…10 кГц, ступеньки напряжения малы (на рисунке они утрированы), кривая напряжения получается гладкой.

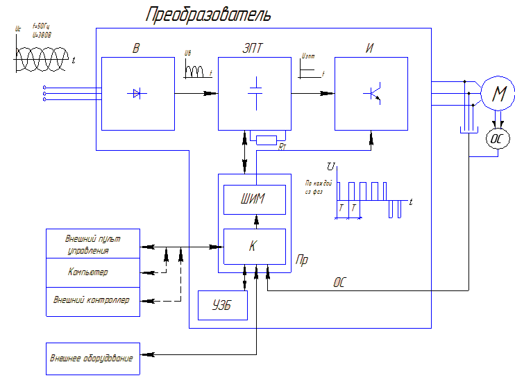
Функциональная схема преобразователя частоты для трехфазного электродвигателя переменного тока изображена на рис. 2.37. На вход контроллера К подаются управляющие сигналы от внешнего или внутреннего пульта управления или от компьютера или от внешнего контроллера. На контроллер К поступают сигналы обратных связей (ОС) по частоте, току и напряжению на двигателе, по скорости вращения двигателя (при наличии датчика скорости ДС). Контроллер имеет входы для подключения устройств защиты и блокировки (УЗБ). Контроллер имеет входы и выходы для подключения внешнего технологического оборудования. С помощью пульта управления или компьютера в контроллер вводятся параметры двигателя и нагрузки на двигатель (статический момент на валу, приведенный момент инерции и т. п.) и отображается модель привода.

В соответствии с выбранным принципом управления приводом (логикой управления), моделью привода и внешними управляющими сигналами, контроллер К вырабатывает оптимальные для работы привода управляющие сигналы в виде импульсов соответствующей частоты и амплитуды. Импульсы несут информацию о частоте и напряжении питания двигателя. Импульсы управления поступают в широтно-импульсный модулятор (ШИМ), где в соответствии с ними, по каждой из 3-х фаз, вырабатываются импульсы постоянной несущей частоты и переменной длительности.

Рис. 2.37. Функциональная схема преобразователя частоты для трехфазного электродвигателя переменного тока:

В – трехфазный выпрямитель; ЗПТ – звено постоянного тока; И – инвертор;
М – трехфазный электродвигатель; ДС – датчик скорости; ШИМ – широтно-импульсный модулятор; К – внутренний контроллер; Пр – процессор преобразователя; ОС – сигналы обратных связей; УЗБ – устройства защит и блокировок; RT – тормозной резистор

Эти импульсы управляют силовыми транзисторными или тиристорными ключами – включают и выключают ключи. Ключи находятся в инверторе И.

Таким образом, из постоянного тока, поступающего в инвертор И от ЗПТ, вырабатывается трехфазный импульсный переменный ток, среднее напряжение которого по каждой из фаз имеет синусоидальную форму, а частота и напряжение тока соответствуют заданным.

Источником постоянного напряжения в преобразователе является трехфазный выпрямитель В мостовой схемы. Постоянное (по знаку) импульсное напряжение от моста выпрямителя сглаживается конденсаторами фильтра в звене постоянного тока.

В тормозном режиме электродвигатель начинает работать как генератор. Энергия, вырабатываемая генератором, должна быть погашена (слита) либо в электрическую сеть, либо в буферное устройство, например в тормозной резистор RТ, где она превратится в тепло. В рассматриваемом преобразователе, 3-х фазное переменное напряжение от двигателя, работающего в генераторном режиме, выпрямляется 3-х фазным мостом инвертора и передается в звено постоянного тока, где оно через электронный ключ поступает на резистор RТ.








Date: 2015-09-24; view: 998; Нарушение авторских прав



mydocx.ru - 2015-2026 year. (0.649 sec.) Все материалы представленные на сайте исключительно с целью ознакомления читателями и не преследуют коммерческих целей или нарушение авторских прав - Пожаловаться на публикацию