Главная Случайная страница


Полезное:

Как сделать разговор полезным и приятным Как сделать объемную звезду своими руками Как сделать то, что делать не хочется? Как сделать погремушку Как сделать так чтобы женщины сами знакомились с вами Как сделать идею коммерческой Как сделать хорошую растяжку ног? Как сделать наш разум здоровым? Как сделать, чтобы люди обманывали меньше Вопрос 4. Как сделать так, чтобы вас уважали и ценили? Как сделать лучше себе и другим людям Как сделать свидание интересным?


Категории:

АрхитектураАстрономияБиологияГеографияГеологияИнформатикаИскусствоИсторияКулинарияКультураМаркетингМатематикаМедицинаМенеджментОхрана трудаПравоПроизводствоПсихологияРелигияСоциологияСпортТехникаФизикаФилософияХимияЭкологияЭкономикаЭлектроника






Субстраты и среды





Используемые в биотехнологии субстраты разнообразны и их спектр непрерывно расширяется. С развитием промышленных процес­сов происходит накопление новых видов отходов, которые могут быть обезврежены и превращены в полезные продукты методами биотехно­логии. В настоящее время наблюдается рост интереса биотехнологов к природным возобновляемым ресурсам - продуктам фотосинтеза, биоре­сурсам мирового океана.

В состав сред для биотехнологических процессов входят источни­ки углерода и энергии, а также минеральные элементы и ростовые фак­торы.

Наиболее распространенными источниками углерода при куль­тивировании микроорганизмов являются углеводы (чистые и углеводсо- держащее сырье), спирты, органические кислоты, углеводороды. До­вольно часто в качестве источников углеродного питания используют технические виды углеродсодержащего сырья: мелассу, соки растений, патоку, крахмал, сульфитный щелок, барду (продукт переработки спир­та), целлюлозу, гидролизаты полисахаридов и древесины. Все эти тех­нические источники углерода чаще всего представляют сложные много­компонентные смеси различных веществ и служат не только источника­ми углерода, но и других (необходимых для роста культуры микроорга­низмов) химических элементов.

Минеральные элементы, необходимые для роста биологических агентов и входящие в состав питательных сред, подразделяются на мак­ро- и микроэлементы. Среди макроэлементов на первом месте стоит азот, так как потребность в нем у биологических объектов на порядок выше, чем в других элементах (фосфоре, сере, калии и др.). Азот необ­ходим микроорганизмам для обеспечения синтеза нуклеиновых кислот, белков и полимеров клеточной стенки. Источники азота, используе­мые в промышленном культивировании микроорганизмов также разно­образны. Среди них могут быть простые (аммиак и соли аммония, моче­вина), и сложные (кукурузный экстракт, соевая мука, рыбная мука, дрожжевой экстракт и др). Однозначного предпочтения простым или сложным источникам азота отдать нельзя: простые позволяют точно контролировать состав питательной среды и точно задавать содержание в ней азота. Сложные источники азота лучше усваиваются микроорга­низмами, но наличие в них неутилизируемых микробной культурой компонентов осложняет дальнейшие стадии технологического процесса и повышает количество отходов, что отрицательно сказывается на эко­номических показателях технологии.

Минеральные элементы необходимы для роста любого биологи­ческого агента, но их концентрация в среде, в зависимости от биообъек­та и задач биотехнологического процесса, различна. Обычно она со­ставляет 10"3-10"4 М. Потребности в микроэлементах невелики, и их концентрация составляет 10"6-10"8 М, поэтому микроэлементы часто специально не вносят в среду, так как их примеси в основных солях и воде обеспечивают потребности продуцентов.

Отдельные продуценты нуждаются для роста в наличии в среде ростовых факторов (аминокислот, витаминов и пр.). Помимо чистых индивидуальных веществ такой природы на практике часто используют в качестве ростовых добавок кукурузный или дрожжевой экстракт, кар­тофельный сок, экстракт проростков ячменя, зерновых отходов и отхо­дов молочной промышленности. Добавление ростовых факторов спо­собно увеличить выход целевого продукта в десятки раз. Все указанные выше компоненты питательной среды существенны для культивирова­ния микроорганизмов и эукариотических клеток - иначе их называют биохимическими факторами роста. Существуют также и биофизические факторы роста, к которым относят физические условия, обеспечиваю­щие нормальный рост культуры: это температура культивирования и интенсивность перемешивания, обеспечивающий необходимый массо- обмен в культуре. Различные продуценты имеют определенный диапа­зон температур, при которых их рост происходит наиболее эффективно.

Однако следует иметь в виду, что оптимальная для роста культуры тем­пература не всегда совпадает с таковой для накопления целевого про­дукта. Большинство используемых в биотехнологии продуцентов тре­буют температуры ~ 37 оС (мезофильные микроорганизмы), известны термофильные микроорганизмы, оптимум роста которых находится в диапазоне 70-90 оС, а иногда и выше (>100 оС - экстремальные термо­филы). Перемешивание культуры также является важным фактором ро­ста, потому что микробная клетка для своего развития потребляет пита­тельные вещества, в связи с этим вокруг клетки постепенно образуется пространство с пониженной концентрацией этих веществ, так что воз­никает градиент концентрации питательных веществ. Со временем этот градиент начинает лимитировать рост клетки и всей культуры. Наибо­лее эффективным способом преодоления возникающих проблем являет­ся обеспечение эффективного массообмена в культуре, что и достигает­ся путем перемешивания.


Традиционно состав питательной среды, оптимальной для каждо­го биотехнологического процесса, определяется методом длительного эмпирического подбора, но в последние 20 - 25 лет все шире использу­ется математический метод планирования экспериментов, математиче­ское моделирование биотехнологических процессов - это позволяет обоснованно подходить к конструированию питательных сред, сделать их экономичными.

Конструирование питательных сред для выращивания

микроорганизмов

Многие нетребовательные микроорганизмы, например бактерия Escherichia coli) хорошо растут на среде очень простого состава. Такая среда называется минимальной (синтетической).

Таблица 3.2

KH2PO4 0,5 г
NH4C1 1,0 г
MgSO4 7H2O 0,2 г
CaCl2 0,01 г
FeSO4 7H2O 0,01 г
Глюкоза 10,0 г
Раствор микроэлементов 1 мл
Вода 1000 мл

 

Иногда минимальной среды недостаточно для нормального роста микроорганизмов. В этом случае в состав среды вводят добавки, пред­варительно установив, в каких из них нуждается данный микроорга­низм. Для многих почвенных бактерий используют смесь витаминов, которые добавляют в количестве 2-3 мл на 1000 мл минимальной среды - такая среда будет называться сложной (комплексной).

Таблица 3.3 Состав смеси микроэлементов________________________

Биотин 0,2 мг
Никотиновая кислота (витамин РР) 2,0 мг
Тиамин (В1) 1,0 мг
п-Аминобензойная кислота 1,0 мг
Пантотеновая кислота 0,5 мг
Пиридоксамин (В6) 5,0 мг
Цианкобаламин (В12) 2,0 мг
Дистиллированная вода 100 мл

 

При выделении микроорганизмов из природных источников часто появляется необходимость проводить культивирование таким образом, чтобы размножались преимущественно клетки определенного вида микроорганизмов. В таких случаях используется метод накопительных культур, предложенный Виноградским и Байеринком. Для подобных ситуаций часто приходится составлять специальные среды, называемые элективными. Проводя несколько кратковременных пассажей на такой среде, можно получить чистую культуру целевого микроорганизма.

Технология приготовления питательных сред

Питательная среда для культивирования микроорганизмов должна удовлетворять двум основным требованиям: 1) она должна содержать все необходимые для роста компоненты; 2) не должна содержать при­месей каких-либо микроорганизмов, т. е. должна быть стерильной.

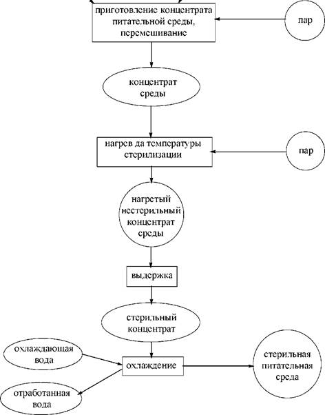
Технология стерилизации питательных сред включает ряд разно­образных приемов. Главным и наиболее традиционным является тер­мическая стерилизация - прогревание среды при высоких температу­рах, когда большинство микроорганизмов погибают (см. рис. 3.6). Для большинства микроорганизмов достаточным оказывается кипячение среды (~100 оС). Обычно среду прогревают при более высокой темпера­туре, для чего нагревание проводят при повышенном давлении (3-5 атм.; избыточное давление). Для небольших количеств среды использу­ют автоклавы, а при стерилизации больших объемов сред обработку проводят прямо в ферментаторе «острым» паром - струей сильно пере­гретого пара с температурой 130-140 оС.


Пастеризация как вариант термической стерилизации. В случае спорообразующих микроорганизмов термическая стерилизация непри­годна, так как. споры микроорганизмов обладают исключительно высо­кой термостабильностью, поэтому используют метод пастеризации, по­лучивший свое название от имени выдающегося ученого второй поло­вины прошлого века Луи Пастера - одного из основателей современной микробиологии. Сущность этого метода заключается в том, что среду прогревают при относительно невысокой температуре (~60 оС), затем охлаждают и цикл повторяют несколько раз. Микроорганизмы (вегета­тивные формы) при этих условиях погибают, а споры остаются жизне­способными. После охлаждения стерилизуемой среды до нормальной для роста температуры, споры прорастают и микроорганизмы переходят в стадию вегетативной культуры, после чего повторное прогревание вы­зывает их гибель.

Стерилизация фильтрацией. Часто приходится использовать пи­тательные среды сложного состава, не выдерживающие термической стерилизации. Например: глюкоза при повышенной температуре «кара­мелизуется», раствор темнеет из-за образования полимерных продуктов распада. Ясно, что в таких случаях необходимо использовать щадящие методы стерилизации, такие, как фильтрация. Фильтрация также из­вестна со времен Пастера. Часто в качестве фильтров используют негла- зурованные фарфоровые фильтры (свечи Шамберлана), в настоящее время применяют фильтр Беркефельда (из прессованного кизельгура), асбестовые пластины, стеклянные и мембранные фильтры. Современная технология изготовления мембран позволяет изготавливать мембраны с заданным размером пор. Стерилизация фильтрацией является одним из процессов так называемой мембранной технологии, которая использу­ется не только для стерилизации, но и для фракционирования сложных смесей. При всех положительных качествах стерилизующей фильтра­ции через мембраны нельзя не отметить и недостатки этого способа, к которым относятся: адгезия частиц к мембранам, неоднородность пор по диаметру, удержание части стерилизуемой дорогостоящей жидкости на мембране при фильтрации малых объемов ее, а также возможная се­лективная адсорбция ионов (чаще - катионов) из небольших объемов растворов, недостаточная или плохая смачиваемость мембран водой и др.

Другие способы стерилизации включают облучение УФ-светом, рентгеновскими и g-лучами. Также используют химические методы, например, обработку b-пропиолактоном, окисью этилена и др. Наиболее часто применяют b-пропиолактон, его добавляют к готовой питательной среде в концентрации 0,2 %. В течение двух часов при температуре 37 оС все микроорганизмы погибают. После выдерживания среды в те­чение ночи b-пропиолактон полностью гидролизуется, и среда стано­вится пригодной к использованию.


 

 

Рис. 3.6. Принципиальная схема процесса приготовления и тепловой стерили­зации питательной среды

 







Date: 2015-09-24; view: 2112; Нарушение авторских прав



mydocx.ru - 2015-2026 year. (5.116 sec.) Все материалы представленные на сайте исключительно с целью ознакомления читателями и не преследуют коммерческих целей или нарушение авторских прав - Пожаловаться на публикацию