Главная Случайная страница


Полезное:

Как сделать разговор полезным и приятным Как сделать объемную звезду своими руками Как сделать то, что делать не хочется? Как сделать погремушку Как сделать так чтобы женщины сами знакомились с вами Как сделать идею коммерческой Как сделать хорошую растяжку ног? Как сделать наш разум здоровым? Как сделать, чтобы люди обманывали меньше Вопрос 4. Как сделать так, чтобы вас уважали и ценили? Как сделать лучше себе и другим людям Как сделать свидание интересным?


Категории:

АрхитектураАстрономияБиологияГеографияГеологияИнформатикаИскусствоИсторияКулинарияКультураМаркетингМатематикаМедицинаМенеджментОхрана трудаПравоПроизводствоПсихологияРелигияСоциологияСпортТехникаФизикаФилософияХимияЭкологияЭкономикаЭлектроника






Исследование основных характеристик колебательного звена





 

Передаточная функция имеет вид:

1. На вход исследуемого звена, задаем требуемые значения параметров, редактируя блок Step, в графе Final value вводим значение δ=3,0.

2. В параметрах моделирования задаем время моделирования 5T равное 1.25.

Редактируем блок Transfer Fun (with initial states). В графе numerator задаем значение коэффициента числителя k=5, в графе denumerator вводим по порядку значения коэффициентов знаменателя в квадратных скобках для получения полинома необходимой степени и типа.

а)При <1 и отрицательных и положительных начальных условиях графа denumerator. В графе initial conditions, которая отвечает за начальные условия, вводим:

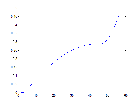
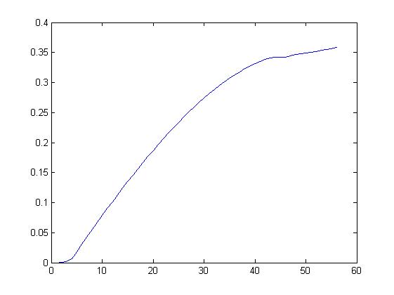
3.1 - = -2.5, что соответствует отрицательным начальным условиям. Запускаем моделирование, получаем график:

Вводим =2.5, что соответствует положительным начальным условиям. Запускаем моделирование, получаем график:

 

 

3.2 В графе initial conditions, которая отвечает за начальные условия, вводим 0, что соответствует нулевым начальным условиям, а графа denumerator при >1. Запускаем моделирование, получаем график

 

3.2.2 графа denumerator при <1. Запускаем моделирование, получаем график:

 

 

3.2.3 графа denumerator При =0 будет иметь вид. Запускаем моделирование, получаем график:

 

4. Построим графики ЛЧХ и АФХ исследуемого звена

4.1 при :

В Command window набираем

>> t=tf(5,[2.56 0.1 1]) нажимаем Enter, после чего появляется искомая функция

Transfer function:

-----------------------

2.56 s^2 + 0.1 s + 1,

для построения непосредственно графиков ЛЧХ и АФХ набираем

>>bode(t),нажимаем Enter и получаем график:

 

Набираем >> nyquist(t),нажимаем Enter и получаем график:

 

4.2 при удвоенном ξ, где .

В Command window набираем

>> t=tf(5, [2.56 0.04 1]) нажимаем Enter, после чего появляется искомая функция

Transfer function:

-----------------------

2.56 s^2 + 0.04 s + 1

для построения непосредственно графиков ЛЧХ и АФХ набираем

>>bode(t),нажимаем Enter и получаем график:

 

Набираем >> nyquist(t),нажимаем Enter и получаем график:

Заключение

 

Из данной работы видно, насколько проста и удобна в использовании система Matlab. Для работы с ней необходимо иметь самые элементарные навыки работы на ПК. Говоря о математических аспектах MATLAB, нужно отметить, что его обозначения очень близки к тем, которые давно используются в математике, и это заметно упрощает освоение многочисленных математических команд. Этот пакет может использоваться во всех сферах вычислений начиная с самых простых, заканчивая самыми сложными.

 

Список литературы

1. Дьяконов В. Simulink 4. Специальный справочник. - СПб: Питер, 2002.

2. Епишкин А. Е. Исследование динамических процессов в системе MATLAB - Simulink. СПб., 2004. - 32 с.

 







Date: 2015-09-22; view: 489; Нарушение авторских прав



mydocx.ru - 2015-2026 year. (0.849 sec.) Все материалы представленные на сайте исключительно с целью ознакомления читателями и не преследуют коммерческих целей или нарушение авторских прав - Пожаловаться на публикацию