Главная Случайная страница


Полезное:

Как сделать разговор полезным и приятным Как сделать объемную звезду своими руками Как сделать то, что делать не хочется? Как сделать погремушку Как сделать так чтобы женщины сами знакомились с вами Как сделать идею коммерческой Как сделать хорошую растяжку ног? Как сделать наш разум здоровым? Как сделать, чтобы люди обманывали меньше Вопрос 4. Как сделать так, чтобы вас уважали и ценили? Как сделать лучше себе и другим людям Как сделать свидание интересным?


Категории:

АрхитектураАстрономияБиологияГеографияГеологияИнформатикаИскусствоИсторияКулинарияКультураМаркетингМатематикаМедицинаМенеджментОхрана трудаПравоПроизводствоПсихологияРелигияСоциологияСпортТехникаФизикаФилософияХимияЭкологияЭкономикаЭлектроника






Постановка задачи линейного программирования. Общая задача оптимизации





Целью работы коммерческой фирмы является получение прибыли. Любое управленческое решение (будь то решение о количестве приобретаемого товара, или решение о назначении цены на реализуемый товар, или решение о подаче рекламы в газету и т.д.) будет влиять на прибыль в большую или меньшую сторону. Эти решения являются оптимизационными, то есть всегда существует возможность выбрать лучшее решение из нескольких возможных. Представим себе, что все управленческие решения принимаются наилучшим образом. То есть, все параметры, на которые может влиять фирма, являются оптимальными. Тогда фирма будет получать максимальную прибыль (больше получить при данных условиях невозможно). Для того чтобы определить, насколько управленческие решения, принимаемые работниками фирмы оптимальны, можно использовать методы математического программирования.

В экономике оптимизационные задачи возникают в связи с мно­гочисленностью возможных вариантов функционирования кон­кретного экономического объекта, когда возникает ситуация выбора варианта, наилучшего по некоторому правилу, критерию, характеризуе­мому соответствующей целевой функцией (например, иметь мини­мум затрат, максимум продукции).

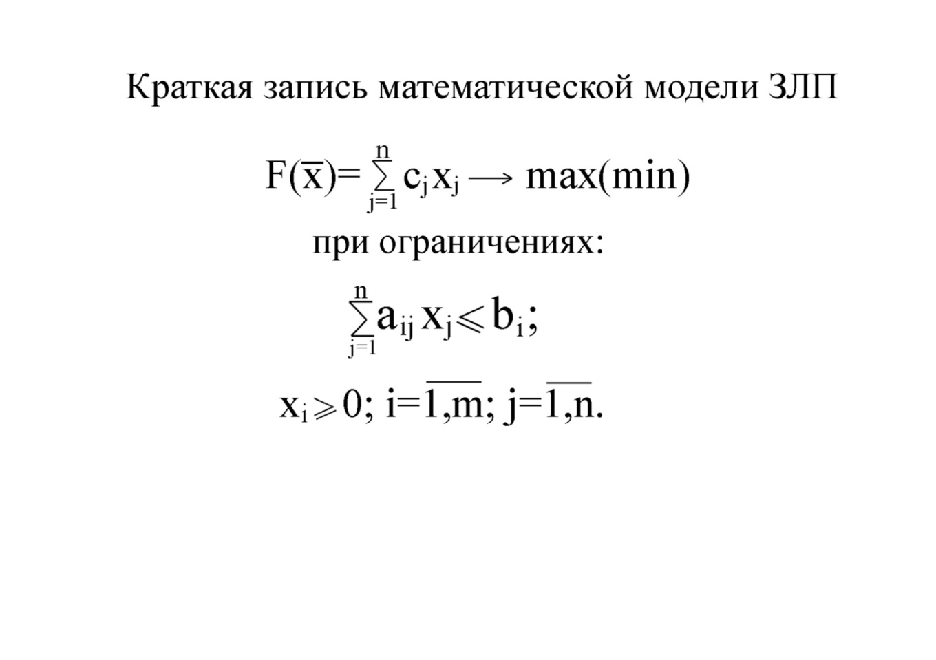
Оптимизационные модели отражают в математической форме смысл экономической задачи, и отличительной особенностью этих моделей является наличие условия нахождения оптимального ре­шения (критерия оптимальности), которое записывается в виде функционала. Эти модели при определенных исходных данных задачи позволяют получить множество решений, удовлетворяю­щих условиям задачи, и обеспечивают выбор оптимального реше­ния, отвечающего критерию оптимальности. В общем виде задача линейного программирования (ЗЛП) ставится следующим образом:

 

 

 







Date: 2015-07-27; view: 1072; Нарушение авторских прав



mydocx.ru - 2015-2026 year. (0.731 sec.) Все материалы представленные на сайте исключительно с целью ознакомления читателями и не преследуют коммерческих целей или нарушение авторских прав - Пожаловаться на публикацию