Главная Случайная страница


Полезное:

Как сделать разговор полезным и приятным Как сделать объемную звезду своими руками Как сделать то, что делать не хочется? Как сделать погремушку Как сделать так чтобы женщины сами знакомились с вами Как сделать идею коммерческой Как сделать хорошую растяжку ног? Как сделать наш разум здоровым? Как сделать, чтобы люди обманывали меньше Вопрос 4. Как сделать так, чтобы вас уважали и ценили? Как сделать лучше себе и другим людям Как сделать свидание интересным?


Категории:

АрхитектураАстрономияБиологияГеографияГеологияИнформатикаИскусствоИсторияКулинарияКультураМаркетингМатематикаМедицинаМенеджментОхрана трудаПравоПроизводствоПсихологияРелигияСоциологияСпортТехникаФизикаФилософияХимияЭкологияЭкономикаЭлектроника






Лабораторная работа № 2





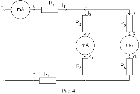
Исследование линейной электрической цепи постоянного тока со смешанным соединением резисторов.

 

Цель работы:

1. Усовершенствовать навыки сборки электрических цепей и пользования электроизмерительными приборами.

2. Закрепить теоретические сведения о методах анализа электрических цепей со смешанным соединением потребителей.

 

Протокол испытаний

 

 

Расчетно-графическая часть

 

Таблица 1

Измеренные параметры Участок цепи
ab bc ce bd de ef be af
I, mA                
U, B                
R, Ом                

 


Таблица 2

Рассчитанные параметры Участок цепи
ab bc ce bd de ef be af
R, Ом                
P, Вт                

 

Расчетные формулы:

 

 

Уравнение по первому закону Кирхгофа для узла b:

 

Уравнений по второму закону Кирхгофа

 

- для контура abcefa:

 

 

- для контура bdecb

 

Уравнение баланса мощностей:

 

Вычисление эквивалентных сопротивлений Rbe и Raf

 

Расчет цепи

Дано: U= R1 = R2 = R3 = R4 = R5 = R6 =

Определить I1, I2, I3

 

 

 

 


Краткие выводы по работе:

 

Группа Студент Дата

 

Преподаватель








Date: 2015-07-27; view: 477; Нарушение авторских прав



mydocx.ru - 2015-2026 year. (0.234 sec.) Все материалы представленные на сайте исключительно с целью ознакомления читателями и не преследуют коммерческих целей или нарушение авторских прав - Пожаловаться на публикацию