Главная Случайная страница


Полезное:

Как сделать разговор полезным и приятным Как сделать объемную звезду своими руками Как сделать то, что делать не хочется? Как сделать погремушку Как сделать так чтобы женщины сами знакомились с вами Как сделать идею коммерческой Как сделать хорошую растяжку ног? Как сделать наш разум здоровым? Как сделать, чтобы люди обманывали меньше Вопрос 4. Как сделать так, чтобы вас уважали и ценили? Как сделать лучше себе и другим людям Как сделать свидание интересным?


Категории:

АрхитектураАстрономияБиологияГеографияГеологияИнформатикаИскусствоИсторияКулинарияКультураМаркетингМатематикаМедицинаМенеджментОхрана трудаПравоПроизводствоПсихологияРелигияСоциологияСпортТехникаФизикаФилософияХимияЭкологияЭкономикаЭлектроника






Теоритические сведения





Расчет ферментатора

 

Практическая работа №5

Определение количества воздуха подаваемый с шахтный аэратор ферментатора

Теоритические сведения

Больший интерес для многотоннажных производств представляют струйныерментаторы. Принципиальная схема такого аппарата показана на рис. 2.6.1. Он состоит из емкости 1, циркуляционного насоса 2, теплообменных элементов 3 и 4 и аэрационного шахтного устройства 6 для пленочно-струйного истечения жидкости. Шахтное устройство является основным элементом аппарата, определяющим условия аэрирования жидкости. Принцип его работы сводится к следующему. Жидкость, увлекаемая насосом 2 из емкости 1, после теплообменника 3 подается в распределительную коробку 5 и, обтекая верхнюю закругленную кромку трубы 7, поступает в нее в виде кольцевого потока достаточно большой толщины. Стекая вниз по трубе 5 с нарастающей скоростью, жидкость увлекает за собой газ. Эффективному захвату газа спсобствуют два фактора: шероховатость поверхности раздела фаз и касательное напряжение на границе раздела газ- жидкость. По мере стекания жидкости она так насыщается газом, что в нижнем сечении трубы 6 образуется газожидкостная смесь. При падении ее с большой скоростью на поверхность жидкости, находящейся в емкости 1, происходит дополнительный захват газа, в верхней части емкости 1 образуется газожидкостная система, размеры пузырьков в которой составляют менее 3 мм.

Производительность насоса 2 подбирается такой, чтобы истинная скорость направленного вниз движения жидкости в емкости 1 была выше скорости всплытия газового пузыря. При этом условии весь объем 1 будет заполнен газожидкостной смесью. В связи с этим к насосу 2 предъявляются особые требования: он должен перекачивать газожидкостную смесь с плотностью р см=400-:-500 кг / м 3.

Насос имеет трехступенчатый ротор. Первая ступень работает по принципу осевого насоса; ее роль сводится к подаче пены в основную - вторую ступень. Вторая ступень центробежного типа обеспечивает необходимое давление нагнетания и в ней же происходит частичное выделение газа из жидкости. Дополнительная сепарация газа осуществляется в третьей ступени также центробежного типа. В целом в насосе сепарируется до 30% газа, поступающего в него с газожидкостной смесью. Это увеличивает до 75% КПД насоса и одновременно обеспечивает отвод углекислого газа из циркулирующей культуральной среды.

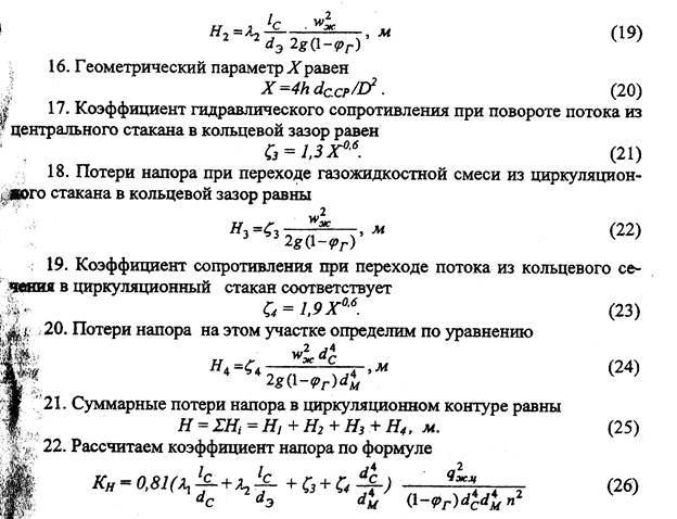
Основным узлом ферментатора, обеспечивающим ввод воздуха в культуральную среду, является аэрирующее шахтное устройство. При оценке количества засасываемого в него воздуха можно исходить из следующих предпосылок.

Жидкость течет по трубе 6 турбулизованным кольцевым потоком с постоянной по всему его сечению скоростью wж. Исключение составляет только тонкий пристенный слой, где происходит уменьшение этой скорости до нуля. Засасываемый газ внутри кольцевого потока сильно турбулизован, так что средняя его скорость

wГ = wГ.ГР / k2 = wЖ / k2,

где k2 – коэффициент пропорциональности, определенный по формуле k2 =1,64/Re H0.026; wГ.ГР - скорость газа на границе раздела фаз.

При этих допущениях расход увлекаемого жидкостью газа будет

qГ = π d2Г wЖ / (4k2),

где dГ - диаметр сечения газового потока (см. рис. 17).

Если допустить, что скорость течения жидкости не изменяется существенно по высоте трубы, то можно принять

wЖ = (2g ∆h)1/2,

где ∆h – высота слоя жидкости над сливной кромкой трубы.

Высота этого слоя, исходя из условия обтекания жидкостью незатопленного водослива, может быть рассчитана как:

∆h = 0,68[gЖ / π dTP)]2/3,

где gЖ – расход жидкости; dTP – диаметр трубы аэратора. Труба аэратора имеет dTP = 0,7-:-0,8м.

Диаметр сечения газового потока

dГ =[d2TP -4qЖ / π wЖ)]1/2

Одним из достоинств рассматриваемого струйного ферментатора является высокая кратность циркуляции жидкости, при которой ее объем проходит через аэраторы и холодильники 1- 1,5 раза в минуту. Этим достигается многократное обновление межфазной поверхности, способствующее интенсификации массообмена, и обеспечиваются хорошие условия теплоотвода. Однако при большой кратности циркуляции возрастает и мощность, потребляемая насосами. Если учесть, что жидкость необходимо поднимать на высоту верхней точки аэратора Н= 15-:-20м, то мощность, потребляемая насосами,

N= qЖ H pЖ (1 – ϕГ) g

достигает больших значений. Эта мощность примерно в два раза превышает мощность, необходимую для подачи газа в аппарат барботажного типа (см. пример 2.6).

Из конструктивных достоинств ферментатора следует отметить его компоновку из отдельных элементов (чан, насос, холодильник, аэратор, что облегчает обслуживание и ремонт аппарата в целом).







Date: 2015-07-27; view: 465; Нарушение авторских прав



mydocx.ru - 2015-2026 year. (1.504 sec.) Все материалы представленные на сайте исключительно с целью ознакомления читателями и не преследуют коммерческих целей или нарушение авторских прав - Пожаловаться на публикацию