Главная Случайная страница


Полезное:

Как сделать разговор полезным и приятным Как сделать объемную звезду своими руками Как сделать то, что делать не хочется? Как сделать погремушку Как сделать так чтобы женщины сами знакомились с вами Как сделать идею коммерческой Как сделать хорошую растяжку ног? Как сделать наш разум здоровым? Как сделать, чтобы люди обманывали меньше Вопрос 4. Как сделать так, чтобы вас уважали и ценили? Как сделать лучше себе и другим людям Как сделать свидание интересным?


Категории:

АрхитектураАстрономияБиологияГеографияГеологияИнформатикаИскусствоИсторияКулинарияКультураМаркетингМатематикаМедицинаМенеджментОхрана трудаПравоПроизводствоПсихологияРелигияСоциологияСпортТехникаФизикаФилософияХимияЭкологияЭкономикаЭлектроника






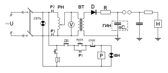
Выбор схемы управления зарядом и коммутацией ГИН





Стандартные схемы управления зарядом и коммутацией ГИН приведены на рис. 3а (однополупериодная схема заряда) и рис. 3б (двухполупериодная схема заряда).

 

 

Рис. 3а. Схема управления зарядом и коммутацией ГИН (однополупериодная схема заряда).

 

Рис. 3б. Схема управления зарядом и коммутацией ГИН (двухполупериодная схема заряда).

 

В данной схеме исходя из напряжения сети и передаваемой мощности необходимо выбрать тип контактора переменного тока. Сведения по контакторам приведены в таблице 4. Приводятся контакторы с двумя главными (силовыми) замыкающими контакторами (Р2, Р3) и двумя вспомогательными замыкающими (Р1). Тип контактора выбирается исходя из максимального тока первичной обмотки силового трансформатора, величину которого можно оценить из соотношений (см рис. 2): .

Таблица 4

Тип контактора Номинальный ток, А Кол. главных контактов Кол. вспомогательных контактов
  КП20/42      
  КП21/42      
  КПД111      
  КПВ602      
  КПВ603      
  КПВ634      

 







Date: 2015-07-24; view: 428; Нарушение авторских прав



mydocx.ru - 2015-2026 year. (0.169 sec.) Все материалы представленные на сайте исключительно с целью ознакомления читателями и не преследуют коммерческих целей или нарушение авторских прав - Пожаловаться на публикацию