Главная Случайная страница


Полезное:

Как сделать разговор полезным и приятным Как сделать объемную звезду своими руками Как сделать то, что делать не хочется? Как сделать погремушку Как сделать так чтобы женщины сами знакомились с вами Как сделать идею коммерческой Как сделать хорошую растяжку ног? Как сделать наш разум здоровым? Как сделать, чтобы люди обманывали меньше Вопрос 4. Как сделать так, чтобы вас уважали и ценили? Как сделать лучше себе и другим людям Как сделать свидание интересным?


Категории:

АрхитектураАстрономияБиологияГеографияГеологияИнформатикаИскусствоИсторияКулинарияКультураМаркетингМатематикаМедицинаМенеджментОхрана трудаПравоПроизводствоПсихологияРелигияСоциологияСпортТехникаФизикаФилософияХимияЭкологияЭкономикаЭлектроника






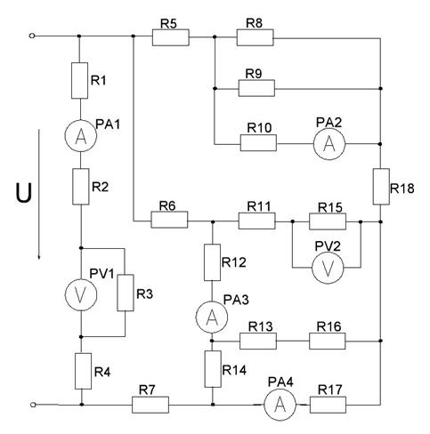
Задание к расчетной работе





Для электрической цепи постоянного тока, электрические параметры элементов которой заданы в таблице:

4.1. Методом эквивалентных преобразований определить токи In и напряжения Un во всех ветвях схемы,

Rэкв - эквивалентное сопротивление всей цепи (Ом);

I0 - общий ток цепи (А);

P - мощность всей цепи (Вт);

IPA1 - показания 1-го амперметра (А);

IPA2 - показания 2-го амперметра (А);

UPV1 - показания вольтметра (В);

Результаты расчетов свести в таблицу.

4.2. Произвести проверку расчетов, составив баланс мощности.

4.3. Считая напряжение источника питания неизменным, путем логических рассуждений пояснить, как изменяется показания всех приборов в цепи при увеличении сопротивления большего по значению резистора из заданных.

Рис.4.1

 

Таблица исходных значений

 

№ R (Ом)                              
R1                              
R2                              
R3                              
R4                              
R5              
R6                              
R7                              
R8                    
R9                    
R10                    
R11                
R12                              
R13                              
R14                              
R15                              
R16                              
R17                              
R18                              
U (В)                              
№ R (Ом)                              
R1                              
R2                              
R3                              
R4                              
R5                
R6                              
R7                              
R8                    
R9                    
R10                    
R11              
R12                              
R13                              
R14                              
R15                              
R16                              
R17                              
R18                              
U (В)                              
№ R (Ом)                              
R1                              
R2                              
R3                              
R4                              
R5              
R6                              
R7                              
R8                    
R9                    
R10                    
R11                
R12                              
R13                              
R14                              
R15                              
R16                              
R17                              
R18                              
U (В)                              
№ R (Ом)          
R1          
R2          
R3          
R4          
R5      
R6          
R7          
R8      
R9      
R10        
R11    
R12          
R13          
R14          
R15          
R16          
R17          
R18          
U (В)          









Date: 2015-07-24; view: 418; Нарушение авторских прав



mydocx.ru - 2015-2026 year. (0.618 sec.) Все материалы представленные на сайте исключительно с целью ознакомления читателями и не преследуют коммерческих целей или нарушение авторских прав - Пожаловаться на публикацию