Главная Случайная страница


Полезное:

Как сделать разговор полезным и приятным Как сделать объемную звезду своими руками Как сделать то, что делать не хочется? Как сделать погремушку Как сделать так чтобы женщины сами знакомились с вами Как сделать идею коммерческой Как сделать хорошую растяжку ног? Как сделать наш разум здоровым? Как сделать, чтобы люди обманывали меньше Вопрос 4. Как сделать так, чтобы вас уважали и ценили? Как сделать лучше себе и другим людям Как сделать свидание интересным?


Категории:

АрхитектураАстрономияБиологияГеографияГеологияИнформатикаИскусствоИсторияКулинарияКультураМаркетингМатематикаМедицинаМенеджментОхрана трудаПравоПроизводствоПсихологияРелигияСоциологияСпортТехникаФизикаФилософияХимияЭкологияЭкономикаЭлектроника






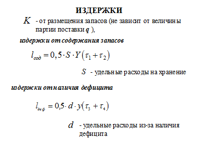
Величина партии поставки





Модель с учетом определения точки размещения заказа (т.е. точки возобновления партии поставки).

Заказы выполняются практически сразу же лишь в детерминированных моделях: фактически надо учитывать время доставки заказа. Для бездефицитной системы заказ должен размещаться при некоторой величине наличного запаса (это и есть точка размещения заказа): .

Т.е. когда < tЦ второй член выражения равен 0 и r – тот запас, который будет израсходован за время доставки следующей партии. Если > tЦ, то от n нужно отнять величину кратную q*

 

Чтобы заказанная партия прибыла ко времени ПОЛНОГО исчерпания первоначального уровня запаса , ее надо размещать в момент времени . В общем виде эта идея выглядит так: , где .

С учетом интенсивности поступлений партии поставки имеем:

;

для системы с постановкой на учет неудовлетворенных требований . В этом случае точка возобновления партии поставки отвечает величине требований, поставленных на учет, равных абсолютному значению .

 







Date: 2015-07-24; view: 473; Нарушение авторских прав



mydocx.ru - 2015-2026 year. (1.321 sec.) Все материалы представленные на сайте исключительно с целью ознакомления читателями и не преследуют коммерческих целей или нарушение авторских прав - Пожаловаться на публикацию