Главная Случайная страница


Полезное:

Как сделать разговор полезным и приятным Как сделать объемную звезду своими руками Как сделать то, что делать не хочется? Как сделать погремушку Как сделать так чтобы женщины сами знакомились с вами Как сделать идею коммерческой Как сделать хорошую растяжку ног? Как сделать наш разум здоровым? Как сделать, чтобы люди обманывали меньше Вопрос 4. Как сделать так, чтобы вас уважали и ценили? Как сделать лучше себе и другим людям Как сделать свидание интересным?


Категории:

АрхитектураАстрономияБиологияГеографияГеологияИнформатикаИскусствоИсторияКулинарияКультураМаркетингМатематикаМедицинаМенеджментОхрана трудаПравоПроизводствоПсихологияРелигияСоциологияСпортТехникаФизикаФилософияХимияЭкологияЭкономикаЭлектроника






Линейные электрические цепи постоянного тока. МКТ, МУП, МЭГ

  26.1.ms11 Вариант 26.1 Дано: R1 = Ом, R2 = 5 Ом, R3 = 5 Ом, R4 = 5 Ом, R5 = 10 Ом R6 = 10 Ом R7 = 5 Ом R8 = Ом E1 = 20 В E5 = 15В J6 = 2A Определить: 1) токи всех ветвей схемы, используя МКТ, МУП. 2) ток в выделенной ветви, используя МЭГi, МЭГu. 3) проверить баланс мощностей 4) привести схемы в Ms для измерения токов ветвей, напряжений на элементах, мощностей источников и приемников.  
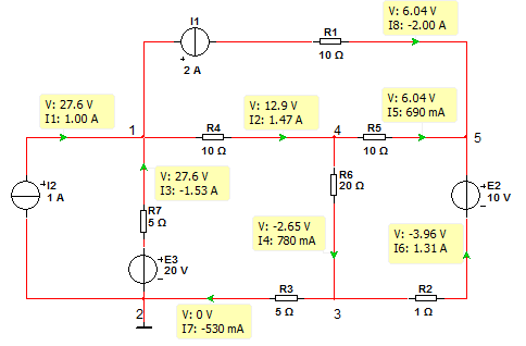
  26.2.ms11 Вариант 26.2 Дано: R1 = 10 Ом, R2 = Ом, R3 = 5 Ом, R4 = 10 Ом R5 = 10 Ом R6 = 20 Ом R7 = 5 Ом R8 = Ом E2 = 10 В E3 = 20 В J1 = 2 A Определить: 1) токи всех ветвей схемы, используя МКТ, МУП. 2) ток в выделенной ветви, используя МЭГi, МЭГu. 3) проверить баланс мощностей 4) привести схемы в Ms для измерения токов ветвей, напряжений на элементах, мощностей источников и приемников.

 

 

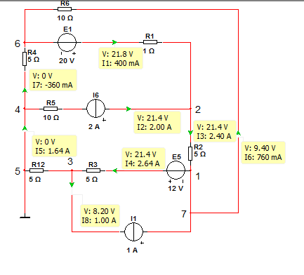
  26.3.ms11 Вариант 26.3 Дано: R1 = 6 Ом, R2 = 5 Ом, R3 = 4 Ом, R4 = 2 Ом R5 = 10 Ом R6 = 3 Ом R7 = 1 Ом R8 = Ом E6 = 18В E1 = 19В J2 = 1 A   Определить: 1) токи всех ветвей схемы, используя МКТ, МУП. 2) ток в выделенной ветви, используя МЭГi, МЭГu. 3) проверить баланс мощностей 4) привести схемы в Ms для измерения токов ветвей, напряжений на элементах, мощностей источников и приемников.

 



<== предыдущая | следующая ==>
Приложение В | Введение. На сегодняшний день мировое сообщество все больше обращает внимание на сферу образования и науки





Date: 2015-07-24; view: 657; Нарушение авторских прав



mydocx.ru - 2015-2026 year. (0.212 sec.) Все материалы представленные на сайте исключительно с целью ознакомления читателями и не преследуют коммерческих целей или нарушение авторских прав - Пожаловаться на публикацию