Главная Случайная страница


Полезное:

Как сделать разговор полезным и приятным Как сделать объемную звезду своими руками Как сделать то, что делать не хочется? Как сделать погремушку Как сделать так чтобы женщины сами знакомились с вами Как сделать идею коммерческой Как сделать хорошую растяжку ног? Как сделать наш разум здоровым? Как сделать, чтобы люди обманывали меньше Вопрос 4. Как сделать так, чтобы вас уважали и ценили? Как сделать лучше себе и другим людям Как сделать свидание интересным?


Категории:

АрхитектураАстрономияБиологияГеографияГеологияИнформатикаИскусствоИсторияКулинарияКультураМаркетингМатематикаМедицинаМенеджментОхрана трудаПравоПроизводствоПсихологияРелигияСоциологияСпортТехникаФизикаФилософияХимияЭкологияЭкономикаЭлектроника






Основные положения информационной поддержки жизненного цикла изделий, стратегия реализации этих положений





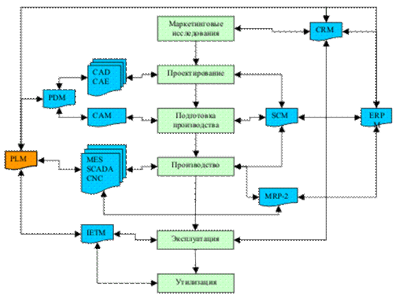
Жизненный цикл изделия (ЖЦИ) – перечень этапов, через которые проходит изделие за весь период своего существования: маркетинговые исследования, концептуальное проектирование дизайна изделия, конструкторская и технологическая подготовка производства, изготовление, обслуживание, утилизация.


Этапы жизненного цикла промышленной продукции и

используемые автоматизированные системы

Маркетинговые исследования

Цель маркетинговых исследований – анализ состояния рынка, прогноз спроса на планируемые изделия и развития их технических характеристик. На данном этапе жизненного цикла находит применение система CRM (Customer Requirement Management – Управление взаимоотношениями с клиентами).

CRM-система – это, прежде всего, база данных с информацией о клиентах, и набор приложений, которые позволяют, во-первых, собирать информацию о клиенте, во-вторых, ее обрабатывать, в третьих, делать определенные выводы на базе этой информации, экспортировать ее в другие приложения или просто при необходимости предоставлять эту информацию в удобном виде.

Проектирование

Современные САПР (или системы CAE/CAD):

· CAE – Computer Aided Engineering - системы расчетов и инженерного анализа;

· CAD – Computer Aided Design – системы конструкторского проектирования).

Имеют многомодульную структуру. Модули различаются своей ориентацией на те или иные проектные задачи применительно к тем или иным типам устройств и конструкций.







Date: 2015-07-10; view: 683; Нарушение авторских прав



mydocx.ru - 2015-2026 year. (1.277 sec.) Все материалы представленные на сайте исключительно с целью ознакомления читателями и не преследуют коммерческих целей или нарушение авторских прав - Пожаловаться на публикацию