Главная Случайная страница


Полезное:

Как сделать разговор полезным и приятным Как сделать объемную звезду своими руками Как сделать то, что делать не хочется? Как сделать погремушку Как сделать так чтобы женщины сами знакомились с вами Как сделать идею коммерческой Как сделать хорошую растяжку ног? Как сделать наш разум здоровым? Как сделать, чтобы люди обманывали меньше Вопрос 4. Как сделать так, чтобы вас уважали и ценили? Как сделать лучше себе и другим людям Как сделать свидание интересным?


Категории:

АрхитектураАстрономияБиологияГеографияГеологияИнформатикаИскусствоИсторияКулинарияКультураМаркетингМатематикаМедицинаМенеджментОхрана трудаПравоПроизводствоПсихологияРелигияСоциологияСпортТехникаФизикаФилософияХимияЭкологияЭкономикаЭлектроника






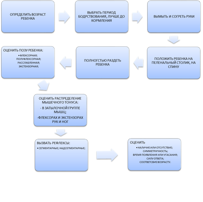
Алгоритм оценки физиологических рефлексов новорожденных

I Сегментарные двигательные автоматизмы:

А. Положение ребенка - на спине
Ладонно-ротовой: надавить большим пальцем на ладонь ребенка Открывание рта и сгибание головы
Поисковый: провести поглаживание кожи в области угла рта Опускание губы, отклонение языка и поворот головы в сторону раздражителя. Вызывается до 3-4 месячного возраста.
Сосательный: вложить в рот ребенка соску Активные сосательные движения. Исчезает к концу первого года жизни.
Хватательный: вложить в ладонь ребенка указательный палец Схватывание и прочное удержание пальцев
Рефлекс Моро: ударить ладонью по поверхности на расстоянии 15-20см с двух сторон от головы ребенка. Ребенок вначале отводит руки в стороны и разгибает пальцы, а затем возвращает руки в исходное положение. Вызывается до 4 месячного возраста.
Б. Положение ребенка – на животе
Защитный: положить ребенка на живот, лицом вниз Рефлекторный поворот головы в сторону
Рефлекс ползания: уложить ребенка на живот, чтобы голова и туловище находились на одной линии, подставить под подошвы ребенка ладонь Ребенок совершает ползающие движения (спонтанное ползанье), отталкивается ногами от препятствия.
Рефлекс Галанта: кончиком пальца раздражать кожу спины вдоль и вблизи позвоночника по паравертебральным точкам, сверху вниз Изгибает туловище дугой, открытой в сторону раздражителя
Рефлекс Переса: кончиком пальца раздражать кожу спины от копчика к шее, слегка надавливая на остистые отростки позвоночника Может быть сопровождаться болевой реакцией, проводится в конце исследования Ребенок поднимает таз, голову, сгибает руки и ноги
В. При переводе в вертикальное положение
Рефлекс опоры и автоматической ходьбы: Взять ребенка под мышки со стороны спины, поддерживая указательными пальцами голову     Затем, поставить его на опору     Наклонить туловище ребенка слегка вперед   Ребенок сгибает ноги в тазобедренных и коленных суставах. Опирается на опору полной стопой, «стоит» на полусогнутых ногах, выпрямив туловище Ребенок совершает шаговые движения по поверхности.  

 

II. Надсегментарные позотонические автоматизмы:

Лабиринтные установочные рефлексы: Оценить позу ребенка в положении на спине; Перевернуть ребенка на живот;     Повышен тонус разгибателей шеи, спины и ног; Увеличивается тонус сгибателей шеи, спины и ног.
Верхний рефлекс Ландау: Оценить позу ребенка в положении на животе   Поднимает голову, верхнюю часть туловища и руки, опираясь на плоскость руками, удерживается в таком положении. Рефлекс формируется к 4 месяцам
Нижний рефлекс Ландау: Оценить позу ребенка в положении на животе   Изгибает и поднимает ноги Формируется к 5-6 месяцам

 



<== предыдущая | следующая ==>
Двухристальный нейтронный дифрактометр. Блок схема установки | 





Date: 2015-07-01; view: 654; Нарушение авторских прав



mydocx.ru - 2015-2026 year. (0.43 sec.) Все материалы представленные на сайте исключительно с целью ознакомления читателями и не преследуют коммерческих целей или нарушение авторских прав - Пожаловаться на публикацию