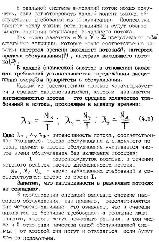
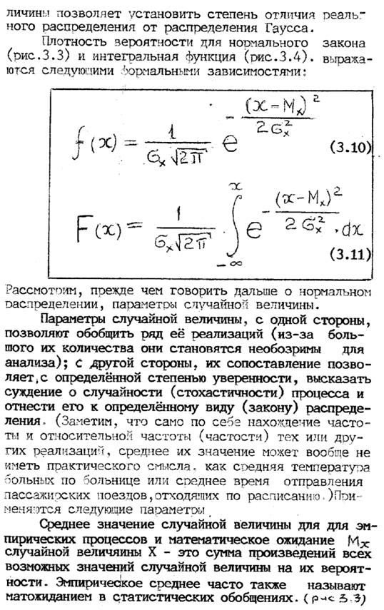
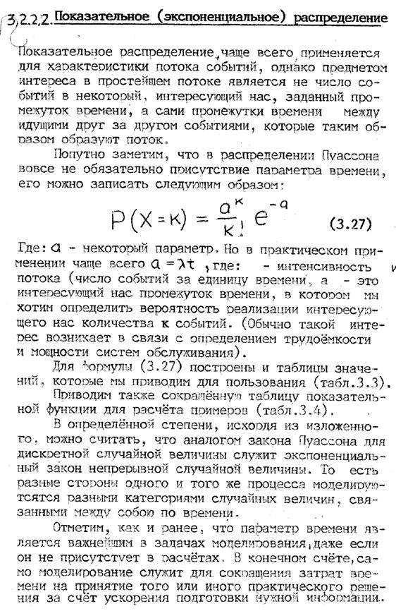
Главная Случайная страница


Полезное:

Как сделать разговор полезным и приятным Как сделать объемную звезду своими руками Как сделать то, что делать не хочется? Как сделать погремушку Как сделать так чтобы женщины сами знакомились с вами Как сделать идею коммерческой Как сделать хорошую растяжку ног? Как сделать наш разум здоровым? Как сделать, чтобы люди обманывали меньше Вопрос 4. Как сделать так, чтобы вас уважали и ценили? Как сделать лучше себе и другим людям Как сделать свидание интересным?


Категории:

АрхитектураАстрономияБиологияГеографияГеологияИнформатикаИскусствоИсторияКулинарияКультураМаркетингМатематикаМедицинаМенеджментОхрана трудаПравоПроизводствоПсихологияРелигияСоциологияСпортТехникаФизикаФилософияХимияЭкологияЭкономикаЭлектроника






Рекомендации по оформлению модуля





 

Название модуля «Оптимизация транспортного технологического процесса на основе графо-аналитической сетевой модели.

 

Пояснительная записка состоит из трёх разделов: первый - постановка задачи; второй - построение и расчёт сетевых графиков (их будет два: исходный сетевой график и оптимизированный); третий - обоснование предложений по оптимизации и расчёт экономического эффекта.

Общий объём 5 страниц своего рукописного текста, из них одна страница с двумя сетевыми графиками на формате А-4.

 

Для удобства работы с сетевыми моделями полезно заранее подготовить и напечатать сетку графика и расставить обозначения видов работ (часть стрелок по «неизменным цепочкам» то же можно отпечатать). Используйте карандаш и резинку, потому что графики - дело кропотливое.

 

 

 

 

 

 

 

 

 

 

 

 

 

 

 

 

 

 

 

 

 

 

 

 

 

 

 

 

 

 

 

 

 

 

 

 

 

 

 

 

 

 

 

 

 

 

 

 

 

 

 

 

 

 

 

 

 

 

 

 

 

 

 

 

 

 

 

 

 

 

 

 

 

 

 

 

 

 

 

 

 

 

 







Date: 2015-07-17; view: 578; Нарушение авторских прав



mydocx.ru - 2015-2026 year. (0.317 sec.) Все материалы представленные на сайте исключительно с целью ознакомления читателями и не преследуют коммерческих целей или нарушение авторских прав - Пожаловаться на публикацию