Главная Случайная страница


Полезное:

Как сделать разговор полезным и приятным Как сделать объемную звезду своими руками Как сделать то, что делать не хочется? Как сделать погремушку Как сделать так чтобы женщины сами знакомились с вами Как сделать идею коммерческой Как сделать хорошую растяжку ног? Как сделать наш разум здоровым? Как сделать, чтобы люди обманывали меньше Вопрос 4. Как сделать так, чтобы вас уважали и ценили? Как сделать лучше себе и другим людям Как сделать свидание интересным?


Категории:

АрхитектураАстрономияБиологияГеографияГеологияИнформатикаИскусствоИсторияКулинарияКультураМаркетингМатематикаМедицинаМенеджментОхрана трудаПравоПроизводствоПсихологияРелигияСоциологияСпортТехникаФизикаФилософияХимияЭкологияЭкономикаЭлектроника






Органи управління





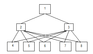
Ієрархія управлінняорганізаційна структура, що має форму піраміди та складається з вищої, середньої та нижчої ланок управління (рис. 12.3), тобто з трьох основних рівнів, які визначаються розходженнями в посадах і функціональних обов'язках.

Рис. 12.3 Ієрархія управління.

 

1. Керуючі вищої ланки – директор, зам. директора (президент, віце-президент).

2. Керуючі середньої ланки – головний бухгалтер, головний інженер.

3. Керуючі нижчої ланки – начальник цеху, майстер.

Керуючі вищої ланки – представники вищого рівня управлінської ієрархії, які володіють найбільшою владою та відповідальністю в організації. Вони визначають завдання організації, формують політику та представляють компанію за її межами.

Керуючі середньої ланки – представники середнього рівня ієрархії управління, які служать з’єднувальним елементом між вищим і безпосереднім управлінням, вирішуючи завдання, поставлені на вищому рівні управління, і координуючи роботу менеджерів нижчої ланки.

Керуючі нижчої ланки – представники нижчого рівня ієрархії, чия влада і відповідальність зводяться до вузького кола завдань у діяльності організації. Вони стежать за роботою виконавців і реалізують плани, розроблені на вищому рівні управління.

Як показує піраміда, наведена на рис. 12.3, у нижчій ланці управління більше керівників, ніж у вищому.

Структура управління. Структура управління має зв'язувати окремі робочі місця підприємства відповідно до розпоряджень повноважень взаємодії.

Рис. 12.4. Лінійна система.

 

Рекомендуються різні системи побудови структури управління.

Лінійна система (рис. 12.4) відрізняється тим, що кожне робоче місце має безпосередньо лише одну керівну посаду. Перевагою цієї системи є однозначна структура вказівок. Її недолік полягає в довгому (у залежності від обставин) «службовому шляху» (наприклад, між робочими місцями 5 і 8), а також в обумовленим ним великим завантаженням «верхніх» робочих місць. Так, конфлікти при цій системі можуть вирішуватися не «горизонтально», а часто лише при втручанні начальства.

Лінійно-штабна система – (рис. 12.5) відрізняється від лінійної лише тим, що окремі робочі місця «лінії» (1 і 3) перетворюються в штаби робочих місць (А і В). Завдання штабу — підтримувати відповідні лінійні робочі місця, визначені розпорядженнями, при підготовці рішень. Сам штаб має у своєму розпорядженні повноваження не розпоряджень, а лише консультацій.

Рис. 12.5 Лінійно-штабна система.

 

При функціональній системі (рис. 12.6) кожне робоче місце може безпосередньо мати багато керівних посад, при цьому кожна з посад має право давати розпорядження (вказівки) лише у відношенні певних завдань (функцій).

Рис. 12.6 Функціональна система.

 

Організація підрозділів (дивізіонів підприємства) (рис. 12.7) особливо рекомендується при сильно диференційованій виробничій програмі. Для кожної групи товарів (продуктів), обмеженої ринковим або технічним «спорідненням», створюється підрозділ («дивізіон»), що вирішує оперативні завдання, дотримуючись інтересів відповідної товарної групи.

Рис. 12.7 Дивізіонна організація.

Побудова структури управління всередині окремого підрозділу залишається на розсуд загального керівництва підприємства, що визначає також обов'язкову для всіх підрозділів політику підприємства і через «центральну сферу» забезпечує використання синергічного ефекту, що виникає при взаємодії підрозділів.

При матричній системі організації (рис. 12.8) розглянуті підрозділи є компетентними лише в аспекті проектної концепції. Реалізація проектного розвитку здійснюється самостійними функціональними відділами. Тим самим вдається уникнути того, що кожен підрозділ володіє власною частиною функціональних відділів, які при цьому є менш ефективними або недовантаженими.

Рис. 12.8. Матрична організація.

Велика пристосованість цієї організаційної форми до нових, комплексних проектів «компенсується» великою вірогідністю конфліктів у місцях перетину підрозділів та функціональних відділів. Це знижує «потенціал успіху» даної організаційної форми (Шмален, 1996).

 







Date: 2015-07-17; view: 442; Нарушение авторских прав



mydocx.ru - 2015-2026 year. (0.973 sec.) Все материалы представленные на сайте исключительно с целью ознакомления читателями и не преследуют коммерческих целей или нарушение авторских прав - Пожаловаться на публикацию