Главная Случайная страница


Полезное:

Как сделать разговор полезным и приятным Как сделать объемную звезду своими руками Как сделать то, что делать не хочется? Как сделать погремушку Как сделать так чтобы женщины сами знакомились с вами Как сделать идею коммерческой Как сделать хорошую растяжку ног? Как сделать наш разум здоровым? Как сделать, чтобы люди обманывали меньше Вопрос 4. Как сделать так, чтобы вас уважали и ценили? Как сделать лучше себе и другим людям Как сделать свидание интересным?


Категории:

АрхитектураАстрономияБиологияГеографияГеологияИнформатикаИскусствоИсторияКулинарияКультураМаркетингМатематикаМедицинаМенеджментОхрана трудаПравоПроизводствоПсихологияРелигияСоциологияСпортТехникаФизикаФилософияХимияЭкологияЭкономикаЭлектроника






Структура тиристора





Тиристор имеет А(анод), К(катод) и две базы, к одной из которых подключается управляющий электрод. В результате получаем управление по аноду или по катоду. Для понимания работы тиристора можно воспользоваться 2-хтранзисторной моделью работы тиристора. В которой тиристор представлен как соединение 2-х транзисторов с разными типами проводимостей. Коллектор каждого из этих транзисторов соединен с базой другого.

, где - статический коэффициент передачи тока эмиттера, - обратный ток перехода коллектор-база.

. Так как , где .

При малых напряжениях анод - катод через транзистор протекают токи утечки коллекторных переходов. Пока эти токи малы и коэффициент усиления меньше единицы транзистор остается закрытым. При увеличении этого напряжения токи утечки возрастают, коэффициент усиления по току транзистора начинает превышать единицу и так как коллекторный ток одного из транзистора является базовым током другого и наоборот, происходит лавинообразное открывание обоих.

Наличие управляющего электрода позволяет извне подавать ток, необходимый для открывания тиристоров.

 

 

На ВАХ тиристора можно выделить несколько областей с соответствующими режимами работы:

Режим 1 – (0-1) - режим прямого запирания - напряжение на аноде положительно относительно катода, ток незначителен.

Режим 2 – (1-2) - участок характеристики с отрицательным дифференциальным сопротивлением. Он начинается в т.ВАХ, где , напряжение в этой точке называется напряжением включения , а ток через прибор – током включения .

Режим 3 – (2-3) – режим прямой проводимости. Он начинается в т.2. Напряжение в этой точке называется напряжением удержания , а ток-током удержания . Это минимальные напряжение и ток, необходимые для поддержания тиристора в открытом состоянии.

Режим 4 – (0-4) – режим обратного запирания, когда напряжение анода относительно катода отрицательно.

Режим 5 – (4-5) – режим обратного пробоя.

По способу управления резисторы бывают однооперационными – выключение которых осуществляется снижением анодного тока ниже тока удержания или за счет включения анодного тока противоположного направления, и двухоперационными, которые включаются подачей на УЭ положительного напряжения, а выключается подачей на этот электрод импульса отрицательной полярности.

Основными параметрами тиристоров являются:

напряжение и ток включения;

 

ток выключения (удержания);

максимально допустимый ток в открытом состоянии;

время задержки включения и выключения;

класс по напряжению, под которым понимается предельное эксплуатационное напряжение в сотнях вольт, не вызывающее самопроизвольного включения тиристора или разрушения его структуры.

 

Например:

2Y206A – тиристор p-n-p-n -запираемый. при токе

 

КУ108В – тиристор незапираемый.

при токе

Для запирания незапираемого тиристора недостаточно уменьшить либо инвертировать напряжение на управляющем электроде. Необходимо также либо снизить до нуля, либо инвертировать напряжение на аноде, или, по крайней мере, уменьшить ток анода ниже тока удержания (до каких величин в справочниках не указывается). Запираемый тиристор можно закрыть подачей только на управляющий электрод запираемого тока, сравнимого по величине только с током анода.

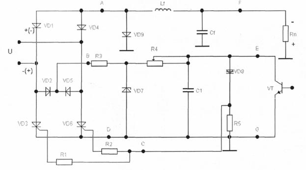
Есть Iауд (ток анода удержания), при котором тиристор удерживается открытым (минимальный ток). В схеме с объединенными катодами можно подавать управляющий сигнал от одного устройства управления на оба электрода, разделенные диодами. При этом будет открываться тиристор, смещенный в прямом направлении.

Использование тиристоров на постоянном токе:

 

Подачей напряжения на УЭ VD1 отпираем его. Конденсатор заряжается в указанной полярности. Затем подаем напряжение на УЭ VD2, он отпирается, и напряжение на конденсаторе запирает VD1.

Ток конденсатора должен быть больше тока удержания, чтобы тиристор закрылся. VD2 запирается за счет выбора R2 такой величины, чтобы ток анода VD2 был меньше тока удержания. Длительность формируемого импульса определяется Rн, L, C.

 

 


Биполярные транзисторы (БПТ). Электрические и эксплуатационные параметры. Входные, выходные и проходные характеристики. Схемы замещения транзистора и их дифференциальные параметры. Статистические характеристики (h-параметры) БПТ. Схемы включения БПТ (с общим эмиттером, общим коллектором, общей базой). Их сравнительный анализ и области применения. Уравнение Эберса-Молла, температурный коэффициент тока коллектора, внутреннее сопротивление эмиттера, максимальный коэффициент усиления по напряжению эффект Эрли, эффект Миллера


 

Биполярные транзисторы – п/п пробор, имеющий три зоны и два p-n-перехода. Прямосмещенный эмиттерный p-n-переход ускоряет электроны из эмиттера в базу. Если база узкая – меньше диффузионной длины – и электрон не успевает рекомбинировать в базе, он пролетает через базу в коллектор, ускоряясь положительным напряжением последнего. Изменяя прямое напряжение эмиттер-база, мы изменяем количество электронов, впрыскиваемых в базу из эмиттера, а значит и ток коллектора.

В усилительном режиме работы транзистора, эмиттерный переход смещен в прямом направлении, коллекторный - в обратном. Эмиттерный переход сильно легирован, коллектор - обеднен. Коллекторный переход должен быть равномерно легирован и в меньшей степени, чем эмиттер, с целью увеличения пробивного напряжения коллектор-база.

Iэ = Iк+Iб (Так как ток коллектора во много раз больше тока базы, то токи эмиттера и коллектора приближенно равны).

Статические характеристики:

Биполярный транзистор - (в процессе переноса заряда участвуют электроны и дырки) п/п прибор с двумя взаимодействующими p-n-переходами и тремя или более выводами, которые служат для усиления или переключения входного сигнала. По порядку чередования переходов различают - р-п-р и п-р-п. Различие у них в полярности подключения источника питания.

Схемы включения БПТ

В режиме работы класса А рабочая точка находится в середине линейного участка проходной характеристики.

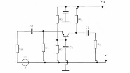
Схема с ОБ:

Рабочая точка задается делителями R1 и R2.

Uбэ = Uб - Uэ

Uк = Uп - URк

Схема с общей базой не инвертирует фазу сигнала, имеет коэффициент усиления по току h21 < 1, (т к отношение тока коллектора к току эмиттера меньше единицы), коэффициент усиления по напряжению во много раз превышает единицу:

–– зависит от сопротивления источника сигнала.

Входное сопротивление мало. Оно определяется низким сопротивлением прямосмещенного эмиттерного p-n-перехода.

Выходное сопротивление высоко. Оно определяется высоким сопротивлением обратносмещенного коллекторного p-n-перехода.

С1 и С2 необходимы для разделения усилительного каскада с генератором и нагрузкой для исключения протекания через них постоянного тока. СБ необходимо для сглаживания пульсации переменного сигнала и поддержания постоянного напряжения на базе.

Схема с общей базой используется для усиления высокой частоты (т.к. в ней отсутствует эффект Миллера) и в составе каскодных схем (в том числе и в дифферинциальном каскаде).

Каскод - два или более усилительных элемента с гальванической связью, выполняющих роль одного усилительного каскада.

Каскад – независимая усилительная ячейка, которую можно выделить из схемы и обозначить ее свойства.

Недостаток: низкое входное и высокое выходное сопротивление, отсутствие усиления по току.

Достоинства: не инвертируемая фаза.

Схема включения транзистора с общим эмиттером.

Сдвиг по фазе между входным и выходным напряжением равняется π, т.к. при увеличении напряжения на базе ток коллектора увеличивается и напряжение на коллекторе уменьшается за счёт увеличения падения напряжения на UR коллекторе.


- уравнение Эберса-Молла

- тепловой потенциал

Известно, что ТКUбэ = -2,1mВ/°С.

R - резистор, который выполняет роль отрицательной обратной связи по току.

Uбэ = Uб – Uэ

Iэ = Iк+Iб

Включая конденсатор Сэ || R, мы шунтируем R по переменному току, т.е. делаем переменный потенциал эмиттера равным нулю.

Rэ выбирается из диапазона (0.1 – 0.3)Rк для осуществления температурной стабилизации режима работы каскада. Для переменного тока его влияние ограничено уменьшением максимальной амплитуды неискажённого выходного сигнала.

Достоинства каскада с общим эмиттером: высокие коэффициенты по току h21 и напряжению (десятки, сотни), более высокие (по сравнению с ОБ) Rвх = h21(R+rэ0).

Недостатки: высокое Rвых, инвертирование сигнал (способствует возникновению самовозбуждения и уменьшает коэффициент усиления на высоких частотах вследствие эффекта Миллера), зависимость Кu от Rн;

Применение: предварительные, промежуточные и предвыходные каскады.

Схема включения транзистора с общим коллектором (эмиттерный повторитель).

Uб=Uэ+0,6

Коэффициент усиления по напряжению стремится к единице (но всегда меньше).

Коэффициент усиления по току:

Rвх = (Rэ+rэо)h21

Uб = Uэ

IбRвх=Iэ(Rэ+rэо)

Используется во входных каскадах для согласования с высоким сопротивлением источника сигнала; в промежуточных каскадах для согласования, особенно с высоким выходным сопротивлением источников тока, в выходных каскадах для согласования с низким сопротивлением нагрузки и потому, что его коэффициент не зависит от сопротивления нагрузки.

 

Сравнительный анализ схем включения транзистора

Параметр ОЭ ОБ ОК
Rвх 100Ом – 1кОм 1 – 10Ом 10 – 100кОм
Rвых 1 – 10кОм 100кОм – 1Мом 100Ом – 1кОм
Кi 10 – 100 <1(близко) 10 – 100
КU 10 – 100 10 – 100 <1(близко)
Кp 100 – 10000 10 – 100 10 – 100
φ π    

 







Date: 2015-05-09; view: 839; Нарушение авторских прав



mydocx.ru - 2015-2026 year. (0.291 sec.) Все материалы представленные на сайте исключительно с целью ознакомления читателями и не преследуют коммерческих целей или нарушение авторских прав - Пожаловаться на публикацию