Главная Случайная страница


Полезное:

Как сделать разговор полезным и приятным Как сделать объемную звезду своими руками Как сделать то, что делать не хочется? Как сделать погремушку Как сделать так чтобы женщины сами знакомились с вами Как сделать идею коммерческой Как сделать хорошую растяжку ног? Как сделать наш разум здоровым? Как сделать, чтобы люди обманывали меньше Вопрос 4. Как сделать так, чтобы вас уважали и ценили? Как сделать лучше себе и другим людям Как сделать свидание интересным?


Категории:

АрхитектураАстрономияБиологияГеографияГеологияИнформатикаИскусствоИсторияКулинарияКультураМаркетингМатематикаМедицинаМенеджментОхрана трудаПравоПроизводствоПсихологияРелигияСоциологияСпортТехникаФизикаФилософияХимияЭкологияЭкономикаЭлектроника






Описание тепловой схемы котельной





 

При значительных расходах теплоты на нужды отопления, вентиляции и горячего водоснабжения и относительно малых расходах пара на технологические нужды обычно проектируются котельные с паровыми и водогрейными котлами. Сравнительные расчеты, выполненные институтом «Сантехпроект», показали, что строительство котельных с паровыми и водогрейными котлами экономически целесообразно только при общей теплопроизводительности котельной более 50 МВт.

При разработке тепловой схемы котельной с паровыми и водогрейными котлами возможны два варианта: двухступенчатый и одноступенчатый подогрев сетевой воды. При двухступенчатом подогреве сетевая вода подогревается сначала в пароводяных подогревателях, а затем в водогрейных котлах. При одноступенчатом подогреве горячая вода вырабатывается водогрейными котлами, а пар - паровыми. При одноступенчатой схеме вследствие отсутствия пароводяных подогревателей уменьшаются капитальные затраты, возникают значительные затруднения в эксплуатации, так как в случае аварийной остановки одного из водогрейных котлов приходится ограничивать потребителей горячей воды даже при наличии излишков пара у работающих или резервных паровых котлов. Поэтому в настоящее время применяют схемы, в которых возможен одноступенчатый и двухступенчатый подогрев сетевой воды, т. е. при установке водогрейных котлов устанавливают также и пароводяные подогреватели.

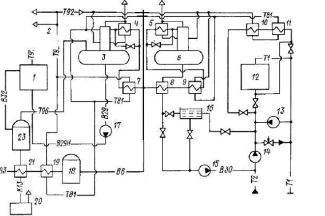
На рис. 1 показана принципиальная схема котельной с паровыми и водогрейными котлами, обеспечивающая одноступенчатый и двухступенчатый подогрев сетевой воды. Связью между паровой и водогрейной частью котельной является химическая очистка питательной воды и паропроводы для обоих теплоносителей (пар и горячая вода). В связи с тем, что котельная работает на открытую систему теплоснабжения, предусмотрена установка двух деаэраторов: одного для дегазации питательной воды, другого - для подпиточной воды. Оба деаэратора атмосферного типа.

 

 

Рис. 1. Тепловая схема котельной с паровыми и водогрейными котлами

 

1 - паровой котел; 2 - редукционная установка; 3 - деаэратор питательной воды; 4 - охладитель выпара деаэратора питательной воды; 5 - охладитель выпара деаэратора подпиточной воды; 6 - деаэратор подпиточной воды; 7,9 - подогреватель химически очищенной воды; 8 - охладитель подпиточной воды; 10 - сетевой подогреватель; 11 - охладитель конденсата; 12 - водогрейный котел; 13 - рециркуляционный насос; 14 - сетевой насос; 15 - подпиточный насос; 16 - бак-аккумулятор; 17 - питательный насос; 18 - химводоочистка; 19 - подогреватель сырой воды; 20 - барботер; 21 - охладитель непрерывной продувки; 22 - насос сырой воды; 23 - расширитель непрерывной продувки

 

Потоки рабочих тел (см. рис. 1) движутся в следующих направлениях. Насос сырой воды подает воду в охладитель продувочной воды, где она нагревается за счет теплоты продувочной воды. Затем сырая вода подогревается до 20-30 °С в пароводяном подогревателе и направляется в химводоочистку. Химически очищенная вода разветвляется на два направления: первое - подогреватель, охладитель выпара, деаэратор питательной воды, второе - охладитель подпиточной воды, подогреватель подпиточной воды, охладитель выпара, деаэратор подпиточной воды. Из деаэратора питательной воды питательным насосом вода поступает в паровые котлы и на впрыск в РОУ. Сетевой насос подает обратную воду в водогрейные котлы и затем нагретую - в подающую линию теплосети. Возможен и другой вариант: обратная вода сначала подогревается в пароводяных сетевых подогревателях и после них поступает в водогрейные котлы, т. е. водогрейные котлы в этом случае работают как пиковые.

Пар от паровых котлов частично направляется к технологическим потребителям, частично к РОУ, после которой используется на собственные нужды и подается потребителям, требующим давление 0,6 МПа. Непрерывная продувка от паровых котлов направляется в расширитель, где котловая вода вследствие снижения давления частично испаряется. Пар из расширителя поступает в деаэратор питательной воды. Вода из расширителя поступает в охладитель продувочной воды и. сбрасывается в продувочный колодец (барботер).

Расчет тепловой схемы котельной с паровыми и водогрейными котлами рекомендуется производить в последовательности, принятой в ниже приведенном примере. Расчет выполнен при работе котельной на открытую систему теплоснабжения (см. рис. 1) для максимально-зимнего режима. Остальные режимы рассчитываются аналогично.

 







Date: 2015-05-08; view: 1666; Нарушение авторских прав



mydocx.ru - 2015-2026 year. (1.383 sec.) Все материалы представленные на сайте исключительно с целью ознакомления читателями и не преследуют коммерческих целей или нарушение авторских прав - Пожаловаться на публикацию