Главная Случайная страница


Полезное:

Как сделать разговор полезным и приятным Как сделать объемную звезду своими руками Как сделать то, что делать не хочется? Как сделать погремушку Как сделать так чтобы женщины сами знакомились с вами Как сделать идею коммерческой Как сделать хорошую растяжку ног? Как сделать наш разум здоровым? Как сделать, чтобы люди обманывали меньше Вопрос 4. Как сделать так, чтобы вас уважали и ценили? Как сделать лучше себе и другим людям Как сделать свидание интересным?


Категории:

АрхитектураАстрономияБиологияГеографияГеологияИнформатикаИскусствоИсторияКулинарияКультураМаркетингМатематикаМедицинаМенеджментОхрана трудаПравоПроизводствоПсихологияРелигияСоциологияСпортТехникаФизикаФилософияХимияЭкологияЭкономикаЭлектроника






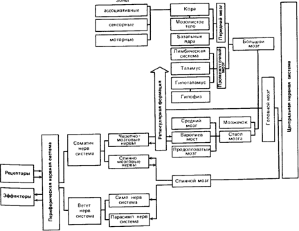
Организация нервной системы





Нервная система-центр деятельности всего организма. Это обуслов­лено тем влиянием, которое она одновременно оказывает и на взаимо­действие организма с внешней средой, и на такие его внутренние процессы, как, например, кровообращение или пищеварение (схема A.I). Таким образом, нервная система выполняет две важнейшие функции. Первая из этих функций-коммуникационная. С одной стороны, это передача различным нервным центрам информации, получаемой рецеп­торами, находящимися в коже, глазах, ушах, носу, рту и других органах;

с другой стороны, это проведение сигналов от нервных центров к зффекторам (железам и мышцам), что дает возможность адекватным и специфическим образом реагировать на те события во внешней среде, с которыми сталкивается организм.

Эту двоякую функцию обеспечивает периферическая нервная система, состоящая, во-первых, из соматической системы, ответственной за взаимодействия организма с внешним миром, и, во-вторых, из вегета­тивной системы, регулирующей деятельность таких внутренних орга­нов, как сердце, легкие, пищеварительный тракт, почки и т.д., и таким образом координирующей «вегетативную жизнь» организма.

Схема A.I. Организация нервной системы.


222 При гожение А

Второй важной функцией нервной системы, без которой теряет смысл и ее первая функция, являются интеграции и переработка получаемой информации и програм иирование наиболее адекватной реакции Эта функция принадлежит центра 1ьной нервной систе ме и включает широкий диапазон процессов-от простейших рефлексов на уровне спинного мозга до самых сложных мыслительных операций на уровне высших отделов головного мозга (см схему А 1)

Однако прежде чем углубиться в вопрос о том, как функционирует нервная система, рассмотрим сначала, каким образом происходит воз­буждение рецепторов и как эффекторы осуществляют действия, запро­граммированные нервными центрами







Date: 2015-09-22; view: 424; Нарушение авторских прав



mydocx.ru - 2015-2026 year. (0.401 sec.) Все материалы представленные на сайте исключительно с целью ознакомления читателями и не преследуют коммерческих целей или нарушение авторских прав - Пожаловаться на публикацию