Главная Случайная страница


Полезное:

Как сделать разговор полезным и приятным Как сделать объемную звезду своими руками Как сделать то, что делать не хочется? Как сделать погремушку Как сделать так чтобы женщины сами знакомились с вами Как сделать идею коммерческой Как сделать хорошую растяжку ног? Как сделать наш разум здоровым? Как сделать, чтобы люди обманывали меньше Вопрос 4. Как сделать так, чтобы вас уважали и ценили? Как сделать лучше себе и другим людям Как сделать свидание интересным?


Категории:

АрхитектураАстрономияБиологияГеографияГеологияИнформатикаИскусствоИсторияКулинарияКультураМаркетингМатематикаМедицинаМенеджментОхрана трудаПравоПроизводствоПсихологияРелигияСоциологияСпортТехникаФизикаФилософияХимияЭкологияЭкономикаЭлектроника






Тема №1.1.Общие представления об организации: системный подход





Организация (франц. organisation, от лат. organize - придаю стройный вид)[1]:

1) составная часть управления, суть которой заключена в координации действий отдельных элементов системы, достижении взаимного соответствия функционирования ее частей;

2) форма объединения людей для их совместной деятельности в рамках определенной структуры;

Организация также может пониматься как:

А. Способ построения и координации действий отдельных элементов системы.

B. Форма объединения физических или юридических лиц для их совместной коммерческой или общественной деятельности.

C. Учреждение, призванное выполнять заданные функции, решать определенный круг задач, например школа, институт, банк, правительственные учреждения.

В период формирования крупных промышленных корпораций, связанный с промышленным переворотом (конец XIX- начало XX века) организация рассматривалась как большой механизм. При этом понятия «предприятие» и «организация» фактически не различались. Как сложная машина организация состоит из частей, каждая из которых выполняет лишь одну задачу го­ризонтального, вертикального и вращательного движения, точ­но так же и организация может быть устроена таким образом, чтобы каждый человек выполнял всего одну простую задачу. Механистический тип организации родился как логическое рас­ширение этой концепции и стал орудием для преобразования большого количества неквалифицированных сельскохозяйс­твенных тружеников в частично квалифицированных промыш­ленных рабочих. Влияние этого простого взгляда на организацию было столь велико, что за одно поколение были созданы условия для производства товаров и услуг, которые превзошли всю предшествующую совокупную производственную мощность человечества. Сущность механистического способа организации в том, что организация представляет собой неразумную систему — у нее нет своей собственной цели. Это инструмент, чью функцию определяет хозяин; орудие владельца для достижения своей цели — получения прибыли[1, с.33].

В 60-70 –е годы XX века возникает, так называемый, органический (органистический) подход согласно организация пред­ставляет собой живую систему с единым разумом (в точности как человеческий организм), у которой имеется своя собствен­ная цель. Чтобы выжить, биологические существа должны расти — так подсказывает здравый смысл. А для этого им следу­ет использовать в своих интересах окружающую среду, что по­может им достичь позитивного метаболизма.

В переводе на язык организации это означает следующее: мерой успеха является рост, единственный и наиважнейший показатель эффективности, а прибыль представляет собой средство для его достижения. Таким образом, в отличие от ме­ханистической модели, для которой прибыль является самоце­лью, в биологической модели это лишь средство для достижения цели [1, с.34].

Органическая модель в том виде, в котором она формулировалась, имеет право на существование, но не выходит за рамки детерминистических взглядов. В связи с этим организации стали рассматриваться в социологическом контексте как добровольный союз целеустремленных членов, самостоятельно определяющих, к чему следует стремиться и какие средства предпочесть для до­стижения намеченного. Подобные представления устраивали теоретиков, но особо ничего не давали в практическом смысле, по этой причине в конце XX века в менеджменте и теории организации массово стал использоваться системный подход.

Если обратиться к классическому учебному пособию по менеджменту М. Мескона, то можно утверждать, что под системой понимается «некая общность, состоящая из взаимозависимых элементов, каждый из которых, вносит определённый вклад в характеристики целого»[3, с.66]. Под элементом в данном случае понимается неразложимый далее компонент сложных объектов, явлений и процессов. Однако определение данное классиками менеджмента недостаточно точно характеризует понятие системы, так как не отражает её свойства и характеристики.

В работах профессора Уортонской школы системного анализа (США)Р. Акоффа система рассматривается как целое, определяемое одной или несколькими основными функциями, где под функцией понимается роль, назначение, "миссия" системы. По Акоффу, система состоит из двух или более существенных частей, т.е. частей, без которых она не может выполнять свои функции [2,с.14].

Согласно подходу Р. Акоффу объект (система) должен являться целеустремленным, если он может производить: 1) один и тот же результат различ­ными способами в неизменной среде и 2) различные результаты в той же или иной среде. Способность делать выбор — необхо­димое условие целеустремленности, но отнюдь не достаточное. Объект, который может реагировать по-разному, но при этом позволяет получать в любой среде лишь один и тот же результат, является самонастраивающимся, а не целеустремленным. Будучи целеустремленной системой, организация является частью такого же (целеустремленного), но более круп­ного целого — общества. В то же время, ее собственные чле­ны — целеустремленные индивиды. В результате проявляется иерархия целеустремленных систем из трех отдельных уровней, причем настолько тесно взаимосвязанных между собой, что оп­тимальное решение невозможно обнаружить на каком-либо од­ном из них, вне зависимости от двух других. Совместить интере­сы целеустремленных элементов друг с другом и с целым — вот главная задача системы [1,c.36].


С современной точки зрения система - это группа взаимосвязанных и целенаправленно(!!!) взаимодействующих элементов, каждый из которых, вносит определённый вклад в характеристики целого.

С позиции общепринятого научного подхода для системы характерно наличие существенных связей между элементами, превосходящих по мощности их связи с внешней средой. Открытые системы характеризуются энергетическим, материально-вещественным и информационным обменом с окружающей средой.

Основным свойством системы является наличие интегративных характеристик (присущих системе в целом, но не свойственных её элементам - эмерджентность).

Отсюда следует, что с истема не сводится к простой совокупности элементов и, расчленяя систему на отдельные части, изучая каждую в отдельности, нельзя познать свойства системы в целом (неаддитивность).

Методологическая специфика системного подхода определяется тем, что ориентирует исследование на раскрытие целостности объекта и обеспечивающих её механизмов, на выявление многообразных типов связей сложного объекта и сведение их в единую теоретическую картину.

 

 

Рис. 1. Описание простейшей системы.

 

Основной задачей системного анализа является классификация подцелей системы, на которые подразделяется её главная цель. В целом данная теория опирается на четыре основные аксиомы[4, с.26-27]

1. У системы всегда есть одна постоянная генеральная цель.

2. Цель для системы задаётся извне.

3. Для достижения цели система должна действовать определённым образом

4. Результат действия систем существует независимо от самих систем.

Рис.2.Алгоритм действия системы.

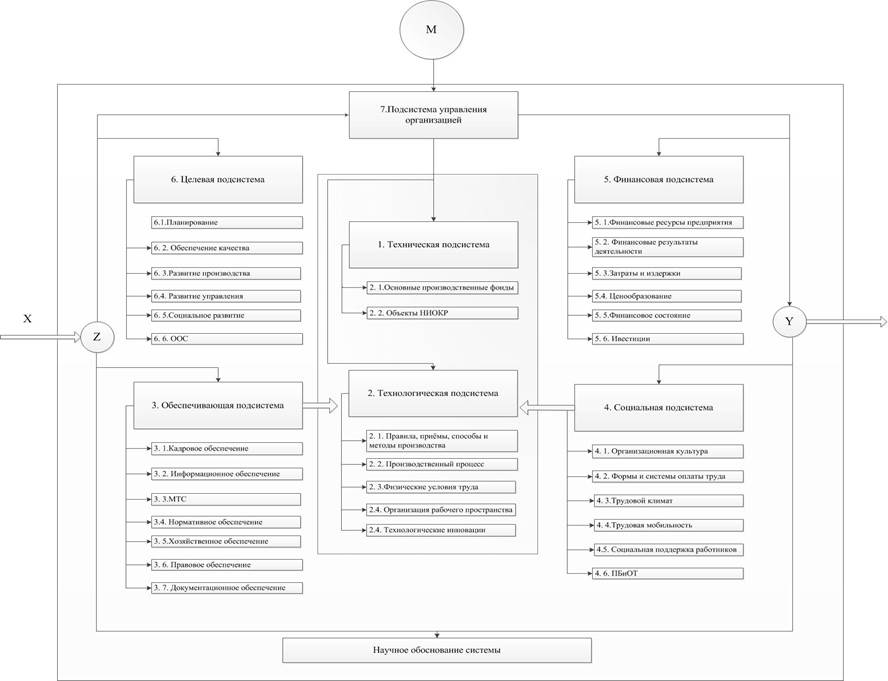
Представим далее модель организации как социотехнической системы. Важнейшим понятием, используемым при построении сложных систем, является обратная связь, которая определяется как воздействие результатов функционирования системы на характер этого функционирования. Если обратная связь усиливает результаты функционирования, то она называется положительной, если ослабляет – отрицательной [2,с.15-16].

Любая системная функциональная единица включает в себя как минимум следующие элементы (рис.3):

1. Фильтр (Z). Выделяет требуемые сигналы внешней среды.

2. Афферентные пути, которые передают информацию с фильтра на анализатор.

3. Анализатор (подсистема управления). На основании информации с фильтра вырабатывает решения об активации исполнительных элементов.


4. Эфферентные пути. Передают управляющие воздействия на исполнительные элементы.

5. Уставка (М). Выдаёт разрешение на действие системы при определённых внешних воздействиях. По отношению к предприятию уставку определяют органы государственной власти, общее собрание акционеров и т.д. Она указывает на связь системы и внешней среды

Организация (предприятие) [2] как сложная система является синтезом следующих подсистем (рис.3):

1. Технической, которая включает оборудование, инструменты и прочие средства труда, преобразующие вход в выход, способом который улучшает экономическую эффективность организации.

2. Технологической. Под технологией в наиболее широком смысле мы будем понимать практическое применение научных и профессиональных знаний выраженное в форме:

а) правил, приёмов, способов и методов производства, обработки и переработки сырья и материалов.

б) использования необходимых специализированных или универсальных средств производства: машин, механизмов, устройств и систем.

На промышленных предприятиях объединение технической и технологической подсистем формируют его производственную систему.

3. Обеспечивающей. Данная подсистема обеспечивает деятельность организации необходимыми ресурсами: трудовыми, капитальными, информационными и т.д.

4. Социальной, которая включает занятых в организации служащих (знания, умения, настрой, ценностные установки, отношение к выполняемым функциям), управленческую структуру, систему мотивации поощрений и социальной поддержки.

5. Финансовой, направленной на поиск источников формирования имущества предприятия и поддержание основных показателей его деятельности на заданном уровне.

6. Целевой подсистемы обеспечивающей достижение всех поставленных краткосрочных и долгосрочных целей по основным видам деятельности организации, включая планирование и управление развитием.

7. Подсистемы управления организацией (блока управления).

8. Подсистемы внешней среды, включающей социальные ценности, социальные и государственные институты с которыми взаимодействует организация, другие организации выступающие конкурентами или находящиеся в других отношениях.

Следует отметить, что при изучении тех или иных подсистем необходимо учитывать их взаимодействие в рамках системы как целого. В зависимости от вида экономической деятельности организации, состав и структура подсистем организации может серьёзно различаться. Однако системный подход позволяет смоделировать процесс функционирования фактически любой организации. Как правило, на практике трудно выделить те или иные подсистемы в чистом виде, так как для реализации тех или иных функций могут создаваться комплексные функциональные подсистемы (подразделения, службы, отделы, бюро и т.д.). При этом одна структурная функциональная единица может выполнять задачи сразу нескольких подсистем (например, кадровая служба может осуществлять подбор персонала, выполняя задачи обеспечивающей подсистемы, но также выполнять все задачи социальной подсистемы и ряд задач целевой).


 


Рис.3. Модель организации как сложной системы (на примере промышленного предприятия).


Рекомендуемая литература.

1. Гараедаги Дж. Системное мышление: Как управлять хаосом и сложными процессами/пер. с. англ. Е.И. Недбальской.2-е изд.-Минск: Гревцов Букс, 2011.-480 с.

2. Плотинский Ю.М. Модели социальных процессов.-М.: Логос,2001-296 с.

3. Мескон М.Х., Альберт М., Хедоури Ф. Основы менеджмента, 3-е издание: Пер. с англ. - М.: "Вильямс", 2008, 672 с.

4. Гайдес М.А. Общая теория систем. (системы и системный анализ). издание 2-е исправленное. «ГЛОБУС-ПРЕСС». 2005.-201 с.

5. Артюхов В.В. Общая теория систем: самоорганизация, устойчивость, разнообразие, кризисы.-М.:Книжный дом «ЛИБРОКОМ»,2009.-224 с.

6. Фатхутдинов Р.А. Производственный менеджмент: учебник для вузов.6-е изд.- СПб.: Питер, 2011, 496 с.

7. Управление персоналом организации. Под ред. Кибанова А.Я. 4-е изд., доп. и перераб. - М.: 2010. — 695 с.

 


[1] Райзберг Б.А., Лозовский Л.Ш., Стародубцева Е.Б.. Современный экономический словарь. — 2-е изд., испр. М.: ИНФРА-М. 479 с.

[2] В данном случае организация понимается как синонимом слова предприятия.







Date: 2015-09-05; view: 714; Нарушение авторских прав



mydocx.ru - 2015-2026 year. (1.482 sec.) Все материалы представленные на сайте исключительно с целью ознакомления читателями и не преследуют коммерческих целей или нарушение авторских прав - Пожаловаться на публикацию